时间:2006-04-15 20:43
人气:
作者:admin
每一个电子爱好者都有电子制作的经历,从开始时的不断失败到逐渐得心应手,其中的滋味是圈外人所无法领会的。其实有很多朋友很想进入电子制作的大门,但是苦于找不到入门的方法而在门外徘徊~~
电子技术的实践性极强,通过组装、调试制作套件是快速入门的好办法,电子制作实验室网站准备利用网站这个多媒体平台,将制作套件的全过程用文字、图片等形式展现出来,最大限度的提高制作的成功率,并且在制作的过程中穿插一些基本的元件知识,帮助初学者完成制作。这里我们精心挑选的几个品种已经在很多学校中推广使用,学生们反映这些小制作趣味性强,能学到知识,而且可以把学生多余的精力引到正轨上去,或许还是一门以后能谋生的技艺。
自己动手制作一个调频无线话筒,不但容易而且也非常有趣,相信很多电子爱好者都亲手做过,站长也不例外,在6年前就曾经制作过,还用它来和朋友们开开玩笑~~~
这里我们提供了一套比较典型的调频话筒制作套件,其中包括了制作调频话筒所用到的全部器件。作为初学者或者刚入门的朋友可以通过制作套件学到一些相关知识,特别是学生,理论知识已经有了一点,可是动起手来就是另外一回事喽~~
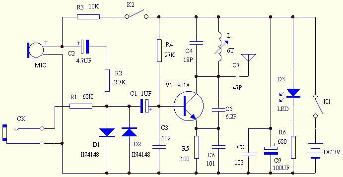
无线话筒原理分析篇:
下面的就是调频无线话筒的电路图,电路非常简洁,没有多余的器件。高频三极管V1和电容C3、C5、C6组成一个电容三点式的振荡器,对于初学者我们暂时不要去琢磨电容三点式的具体工作原理,我们只要知道这种电路结构就是一个高频振荡器就可以。三极管集电极的负载C4、L组成一个谐振器,谐振频率就是调频话筒的发射频率,根据图中元件的参数发射频率可以在88~108MHZ之间,正好覆盖调频收音机的接收频率,通过调整L的数值(拉伸或者压缩线圈L)可以方便地改变发射频率,避开调频电台。发射信号通过C4耦合到天线上再发射出去。

R4是V1的基极偏置电阻,给三极管提供一定的基极电流,使V1工作在放大区,R5是直流反馈电阻,起到稳定三极管工作点的作用。
这种调频话筒的调频原理是通过改变三极管的基极和发射极之间电容来实现调频的,当声音电压信号加到三极管的基极上时,三极管的基极和发射极之间电容会随着声音电压信号大小发生同步的变化,同时使三极管的发射频率发生变化,实现频率调制。
话筒MIC可以采集外界的声音信号,这里我们用的是驻极体小话筒,灵敏度非常高,可以采集微弱的声音,同时这种话筒工作时必须要有直流偏压才能工作,电阻R3可以提供一定的直流偏压,R3的阻值越大,话筒采集声音的灵敏度越弱。电阻越小话筒的灵敏度越高,话筒采集到的交流声音信号通过C2耦合和R2匹配后送到三极管的基极,电路中D1和D2两个二极管反向并联,主要起一个双向限幅的功能,二极管的导通电压只有0.7V,如果信号电压超过0.7V就会被二极管导通分流,这样可以确保声音信号的幅度可以限制在正负0.7V之间,过强的声音信号会使三极管过调制,产生声音失真甚至无法正常工作。
CK是外部信号输出插座,可以将电视机耳机插座或者随身听耳机插座等外部声音信号源通过专用的连接线引入调频发射机,外部声音信号通过R1衰减和D1、D2限幅后送到三极管基极进行频率调制。所以这个套件不但可以做一个无线话筒,而且还可以做一个电视机无线耳机使用。
电路中发光二极管D3用来指示工作状态,当调频话筒得电工作时就会点亮,R6是发光二极管的限流电阻。C8、C9是电源滤波电容,因为大电容一般采用卷绕工艺制作的,所以等效电感比较大,并联一个小电容C8可以使电源的高频内阻降低,这个电路非常常见。
电路中K1和K2其实是一个开关,它有三个不同的位置,拨到最左边时断开电源,最右边是K1、K2接通做调频话筒使用,中间位置是K1接通,K2断开,做无线转发器使用,因为做无线转发器使用是话筒不起作用,但是话筒会消耗一定的静态电流,所以断开K2可以降低耗电、延长电池的寿命。
无线话筒动手实践篇:
上一篇:[图文]调频对讲机电路
下一篇:[图文]微型调频无线话筒