时间:2006-03-11 13:15
人气:
作者:admin
DTFM信号生成与检测 (1)
DSP实现DTMF信号发生器的关键技术
概述

DSP实现DTMF信号发生器的关键技术
1 正弦信号算法和频率控制
设有一系统:其传输函数H(z)没有零点,只有一对处在单位圆上的共扼的极点,则单位冲击响应为恒幅度的振荡,即产生了正弦信号。


2 DTMF的双音信号产生

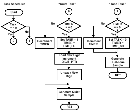
3 DTMF信号时序控制
根据AT&T技术规范:
(1)数字号码最大传输速度为10个,即一个号码占100ms时间片。
(2)在100ms时间片内双音多频信号持续不少于45ms且不多于55ms的时间。
(3)一个数字按键有两个作业:Tone Task和Quiet Task。
4 流程说明
