阅读全文2009-04-23
阅读全文2009-04-23
阅读全文2009-04-23
阅读全文2009-04-23
阅读全文2009-04-23
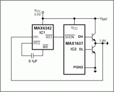
简单的演示如何使用一个DS1232和MicroMonitor
阅读全文2009-04-23
使用DS1814 MicroMonitor来控制微处理器重置
阅读全文2009-04-23
Microprocessor Supervisors Off
阅读全文2009-04-23
CPU Supervisors: Frequently As
阅读全文2009-04-23
Supervisory Circuits Keep Your
阅读全文2009-04-23