全球最实用的IT互联网信息网站!
AI人工智能P2P分享&下载搜索网页发布信息网站地图
[组图]自制QRP CW发射机
阅读全文2006-04-15
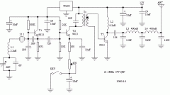
[图文]0.8瓦21MHZ CW QRP发射机
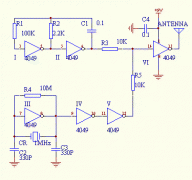
[图文]调幅音频发射电路
SSB单边带发射机-制作
[图文]AM发射机
[组图]两款调幅发射器
[组图]1W功率的FM广播发射机
[组图]又一款调频话筒
[组图]单管无线话筒
[组图]“皮鞋”简易微功率电报收发机安装与改进
无线连接Wi-Fi设备将帮助您解决三大设计
6G的下一步:太赫兹技术新进展
摩尔斯微电子与移远通信合作,将Wi-Fi
移远通信携手MediaTek在悉尼科技大学开展
CPU | 内存 | 硬盘 | 显卡 | 显示器 | 主板 | 电源 | 键鼠 | 网站地图
Copyright © 2025-2035 诺佳网 版权所有 备案号:赣ICP备2025066733号 本站资料均来源互联网收集整理,作品版权归作者所有,如果侵犯了您的版权,请跟我们联系。