全球最实用的IT互联网信息网站!
AI人工智能P2P分享&下载搜索网页发布信息网站地图
[图文]不用电感的调频发射器
阅读全文2006-04-15
[组图]宽频带高频功率放大器
[组图]功率合成
[组图]用LM389制作的远程FM发射电路
[图文]调频发射芯片max2606
[图文]8050单管发射电路
[图文]无绳电话机发射机电路
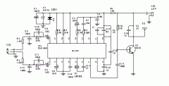
[组图]调频立体声广播发射机(BA1404)
光发射机的原理及其选择与使用
[组图]频率稳定的调频信号传输电路
无线连接Wi-Fi设备将帮助您解决三大设计
6G的下一步:太赫兹技术新进展
摩尔斯微电子与移远通信合作,将Wi-Fi
移远通信携手MediaTek在悉尼科技大学开展
CPU | 内存 | 硬盘 | 显卡 | 显示器 | 主板 | 电源 | 键鼠 | 网站地图
Copyright © 2025-2035 诺佳网 版权所有 备案号:赣ICP备2025066733号 本站资料均来源互联网收集整理,作品版权归作者所有,如果侵犯了您的版权,请跟我们联系。