网站首页 全球最实用的IT互联网站!

人工智能P2P分享Wind搜索发布信息网站地图标签大全

当前位置:诺佳网 > 电子/半导体 > 音视频/家电 >

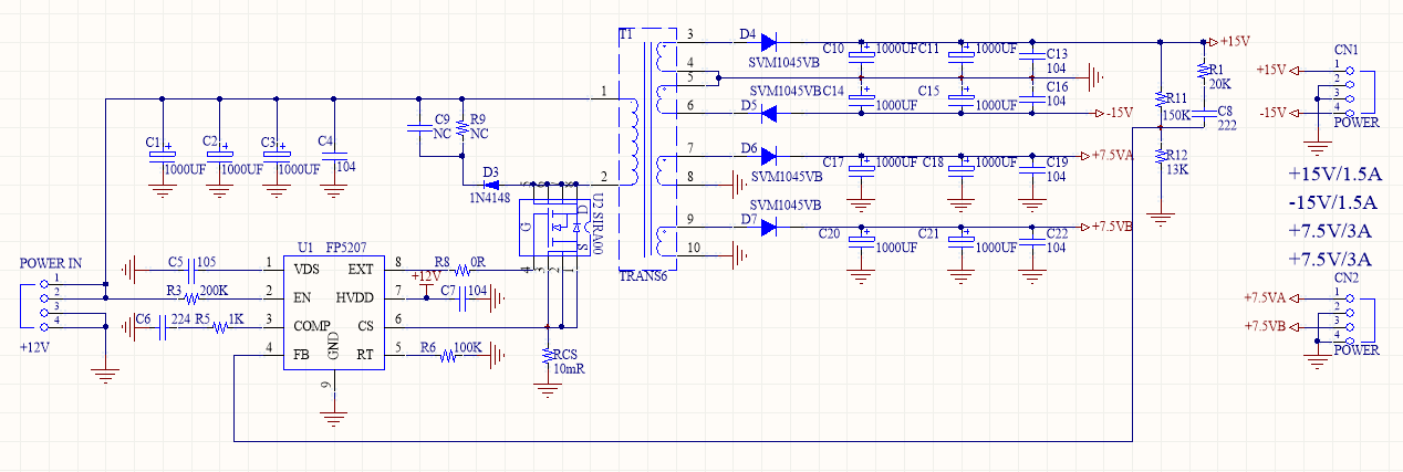
FP5207交叉调整线路,输出四路恒压:+15V,-15V,

时间:2021-10-31 14:00

人气:

作者:admin

标签: 稳压器  Buck- 

导读:FP5207交叉调整线路,输出四路恒压:+15V,-15V,+7.5V,-7.5V,。总功率90W方案...
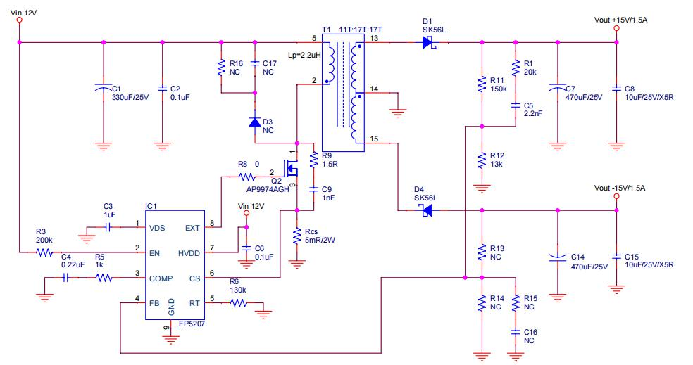
交叉调整:输入12V,多路输出+15V1.5A和-15V1.5A,整体功率45W
变压器用PC40/EE CORE
交叉调整:输入12V,多路输出+15V1.5A,-15V1.5A,+7.5V3A,-7.5V3A,整体功率90W
温馨提示:以上内容整理于网络,仅供参考,如果对您有帮助,留下您的阅读感言吧!
相关阅读
本类排行
相关标签
本类推荐

CPU | 内存 | 硬盘 | 显卡 | 显示器 | 主板 | 电源 | 键鼠 | 网站地图

Copyright © 2025-2035 诺佳网 版权所有 备案号:赣ICP备2025066733号
本站资料均来源互联网收集整理,作品版权归作者所有,如果侵犯了您的版权,请跟我们联系。

关注微信