时间:2021-10-27 00:20
人气:
作者:admin
FP5139是一种用于电池供电应用的升压拓扑开关调节器控制IC。FP5139包括一个图腾极单输出级,用于驱动 NPN 晶体管或N-MOS,高精确参考(0.5V),用于比较输出电压与内部占空比的反馈放大器控制最小占空比的时间控制,可编程软启动,具有短路保护操作模式或备用模式的功能和逻辑电平控制。
特征
⚫ 宽电源电压工作范围:1.8 至 15V
⚫ 精密参考电压:0.5V±2%
⚫ 低电流消耗:运行模式下 5.5mA
⚫ 低电流消耗:待机状态下 1μA
⚫ 高振荡器频率:最大 1MHz。
⚫ 具有可调开关电流的图腾极输出(适用于 NPN 晶体管或 n 沟道 MOSFET)
⚫ 逻辑电平控制备用模式功能
⚫ 可编程软启动功能(SS)
⚫ 短路保护功能(SCP)
⚫ 包装:TSSOP-8L
应用
⚫ 数码相机
⚫ 掌上电脑
⚫ 便携式设备
原理图:
(1)输入:3V,输出9V 0.5A。Boost升压电路:

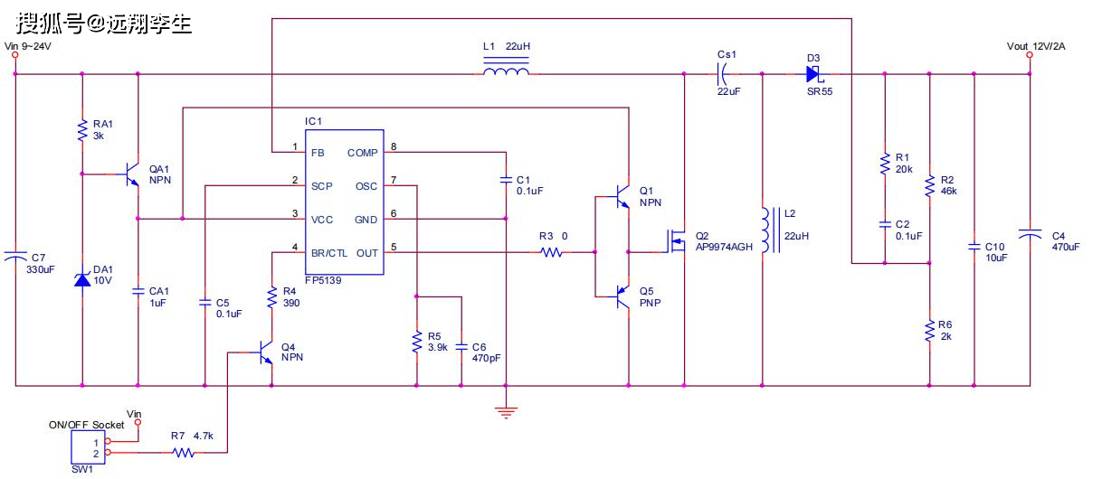
(2)输入:9V-24V,输出12V 2A。隔离升降压电路:

(3)电荷泵DC-DC变换电路:

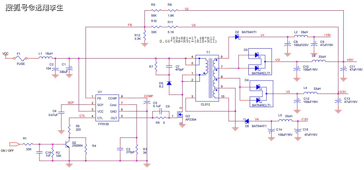
(4)反激式多路输出DC-DC变换电路:

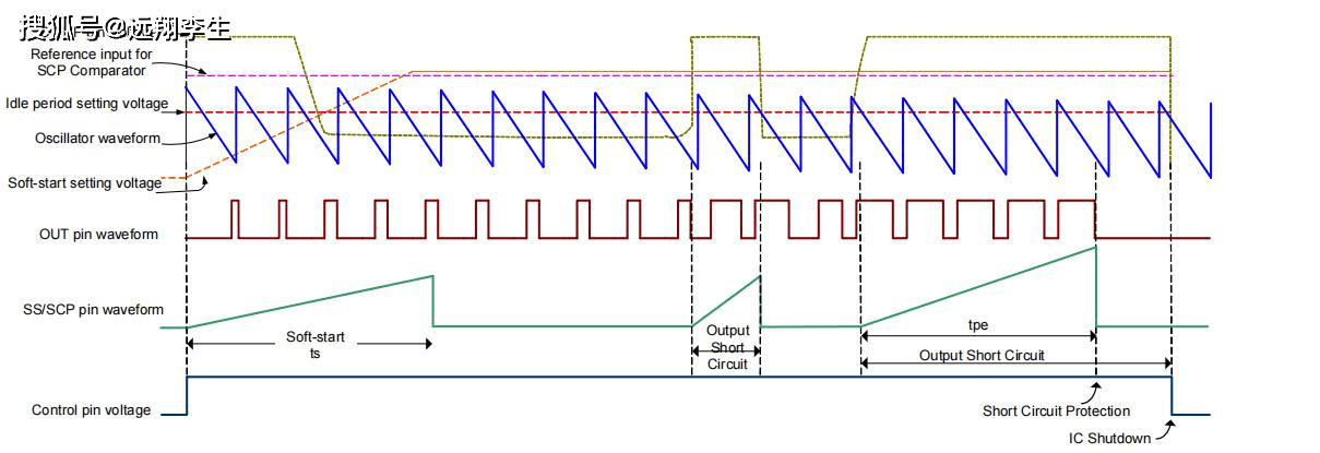
工作波形

功能描述
电压基准
由 VCC 操作的 1.25V 调节器用于为 FP5139内部电路供电。内线电阻分压器
为误差放大器、软启动(0.9V 典型值)和 SCP(0.8V)提供 0.5V 参考电压典型)
电路。
误差放大器
误差放大器将 DC-DC 转换器输出电压的样本与 0.5V 进行比较参考并生成
PWM 比较器的错误信号。DC-DC 变换器的输出电压用电阻分压器设置时,使用
以下公式:

振荡器
通过连接一个电阻器和一个 FP5139 的 OSC 引脚上的电容器接地。振荡器频
率可以通过使用。 振荡器输出为锯齿波,最小值约为 0.1V 和最大值约为 0.6V。PWM 比较器将 振荡器电压与误差放大器输出电压、内部最大占空比控制电压(0.6V 典型值)和软启动设置电压。当锯齿波电压低于上述三种输出电压时,输出 FP5139 高(打开外部 NPN 晶体管或 NMOS)
欠压锁定(UVLO)
当电源电压下降过低时,欠电压锁定电路关闭输出(25℃时约为 0.9V)以确
保操作正常。200 毫伏的滞后电压消除了错误触发噪音和抖动。
FP5139
软启动/短路保护(SS/SCP)
通电后软启动功能正常。软启动时间间隔由电容器连接到 SCP 引脚(引脚 2)。
软启动功能完成后,内部软启动电压设置为高,但外部 SCP 引脚设置为低,以便切换到短路检测/保护功能。
软启动时间为:

当负载过重导致输出电压下降时,短路保护被触发误差放大器输出(COMP引脚)大于 VPO(0.9V 典型值)。SS 引脚电容器将充电至 SCP 阈值电压(0.8V 典型值),则FP5139 输出被禁用(内部拉低),并且电容器放电低。
短路保护时间为:

输出晶体管
FP5139有一个图腾极晶体管,具有40毫安源/汇电流能力来驱动外部NPN晶体管或NMO直接。驱动电流能力取决于电阻器R,即接FP5139的BR/CTL 引脚(Pin4)。