时间:2023-08-01 14:47
人气:
作者:admin
使用音频音调电路有两个基本原因。第一个原因是调节信号进入音频功率放大器时的带宽。如果带宽不受限制,则可能无法在扬声器处恢复原始信号。第二个原因是音乐让我快乐。控制音频功率放大器放大的信号的频率称为音频音调控制。混合频率音频信号是最常见的音频信号类型。 BASS是指音频传输中的低频,而TREBLE是指高频。当谈到分离音频流中的频率时,我们会想到音频音调电路。
音频音调控制电路可分为两类。第一个是有源音调控制电路,第二个是无源音调控制电路。如果音频电路中存在放大器,则它被认为是活动的。当没有放大器时,该电路称为无源音调控制电路。
本文向您介绍如何设计增益约为 25 的音频音调电路。这种设计需要的元件数量较少,并且具有成本效益。
大纲
音频音调控制电路图:
音频电路设计:
放大器级:
音调控制电路:
双电源电路设计:
如何操作音频电路:
音频音调电路优点:
音频音调电路应用:
音频电路限制:
音频音调控制电路图:

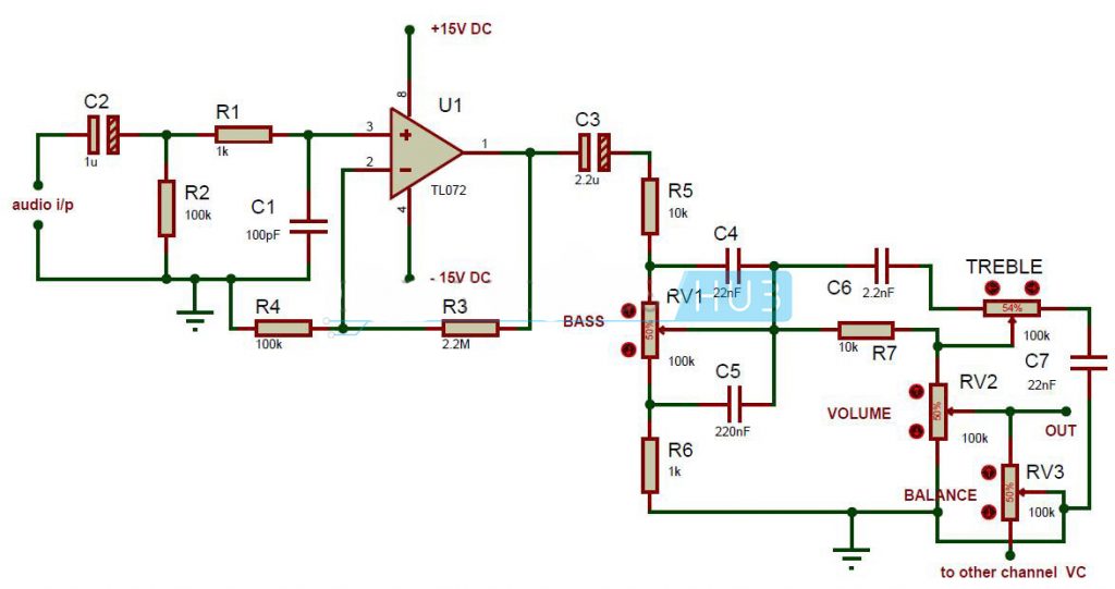
电路元件:
TL072运算放大器
100k 底池 – 3
音频插孔
电阻器 – 2.2M、100k(2)、10k(2)、1k(2)、
电容器 – 100pF、1uF、2.2uF、22nF(2)、220nF、2.2nF
音频音调控制电路设计:
音频音调电路主要由两部分组成,一是放大器,二是无源音调控制电路。
放大器级:
放大级采用TL072同相放大器。为了向运算放大器提供反馈,电阻器 R3 放置在引脚 1 和 2 之间。通过电阻器 R4,运算放大器的引脚 2 接地。使用电阻器 R3 和 R4 设置运算放大器的增益。在同相模式下,运算放大器的增益为
AV = 1+ (R3/R4) (R3/R4) (R3/R4) (R3/R4) (R3/R)
第一级的输入阻抗大约等于R3。 C2 电容器用作去耦电容器以及低频截止电容器。电阻器 R2 减少了运算放大器输出的失调影响。该电阻器的值应几乎等于 R3||R2。
音调控制电路:
音调控制部分具有20dB的增强能力。 RV1 电位器控制该区域的低音,而另一个电位器控制高音。音量由电位器 RV2 控制,而平衡由电位器 RV3 调节。低音和高音之间的隔离由电阻器 R7 提供。
双电源电路设计:

电路元件:
12-0-12V、500mA 中心抽头变压器
二极管电桥 – 1A
680uF 电解电容 – 2 个
0.01uF 电容器 – 2
音频电路从该电路接收+15V和-15V的电力。使用中心抽头变压器降低电压。四个 1n4007 二极管组成二极管电桥 D1。该二极管电桥用于将交流电转换为脉冲直流电。使用电容器过滤交流纹波。
如何操作音频音调控制电路:
根据电路原理图连接电线。
连接时确保交流和直流之间有公共连接。
从双电源电路向音频电路提供+15V 和-15V。
借助音频插孔,将音频输入连接到电路。
通过调整 BASS 或 TREBLE,您可以更改音频音调。
您可以使用 RV2 电位器改变响度。
音频音调控制电路优点:
该电路使用的元件较少,并且具有成本效益。
该电路是便携式的。
音频音调控制电路应用:
该音频音调控制电路用于音频系统中控制音频音调。
在音乐播放器中用于控制带宽。
音频音调控制电路的限制:
该电路是在软件中模拟的,在实际中可能需要一些改变。