时间:2023-08-04 17:42
人气:
作者:admin
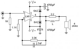
100W音频功率放大器由运算功率放大器集成电路LM12CLK供电。该单片 IC 可以向 4Ω 负载提供 80W 正弦波功率,失真率为 0.01%。功率带宽为 60 kHz。IC LM12CLK 的重要特性包括:受控开启、过压关断、输出电流限制、动态安全区域保护、热限制、输入保护。

该放大器允许在 2 Ω 输出阻抗下运行并获得 150W 的功率。为了安全和系统稳定性,这款 100W 音频放大器设计为与 4Ω 扬声器配合使用,以获得 100W RMS 的功率。
出口处的线圈L由1英寸空心的14匝导线18形成。鉴于其不寻常的 1.1 kΩ 电阻值必须是准确的。而输出电阻(与线圈并联)必须至少有2W的功率。电解电容应为50V或63V。
100W音频放大器电源
100W功放电路需要电压对称+/-24V DC,电流5A。

100 W 音频放大器部件列表:
R1 : 1 k
R2 : 1.1 kΩ
R3 : 3.3 kΩ
R4 : 2.2 Ω
C1 : 2.7 nF
C2 : 4700 uF
C3 : 4700 uF
D1 : 6A2
D2 : 6A2
IC1: LM12CLK
4 Ω 扬声器 SPK
下一篇:75W晶体管音频放大器电路图