时间:2023-08-04 17:43
人气:
作者:admin
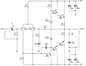
构建放大器简单,使用标准且稳定可靠。这里介绍的 75 W 放大器电路能够驱动 4 欧姆,但是,尽管用于 4 欧姆,该放大器的误差非常小。

要注意的是,没有短路输出,因此当扬声器短路时,而放大器正在工作(有信号),则存在非常现实的危险,可能会损坏晶体管。
75W 晶体管音频放大器的特性如下
对 74 瓦输出功率的灵敏度– 略小于 1W(1W 为 75W)
增益– 27 dB
频率范围(-3dB) – 10Hz 至 23kHz @ 1W
THD,1 kHz – 0.05 %(典型最大值)
开环增益– 125dB(空载)、80dB(8 欧姆负载)
输入阻抗– 22k 欧姆
DC 偏移– 小于 100 mV(<20 mV 典型)
噪声– 输出端 <2 mV (-80dB 未加权参考 50W)
这款 75W 功率放大器需要电源+/-35V(开路电压),yan 可以轻松地将 70W 变为 8 欧姆。