时间:2024-02-28 10:48
人气:
作者:admin
根据世界卫生组织的数据,近年来,抑郁症被列为全球疾病的最大单一因素,估计有超过3亿人患有抑郁症,相当于世界人口的4.4%。快速准确地监测个人心理和生理压力状态对于帮助预防抑郁症至关重要。压力还会引发各种健康问题,如免疫紊乱、心血管疾病和传染病。直接反映应激状态的一种生物反应是皮质醇(一种糖皮质激素类固醇激素)的水平。因此,皮质醇监测和分析为检测精神和身体状态提供了一种关键方法。
分子印迹聚合物,是对特定分子或化合物具有高亲和力结合位点的人工受体。分子印迹聚合物被认为是构建具有高稳定性和成本效益的可穿戴传感器的最佳选择。然而,目前基于分子印迹聚合物的皮质醇传感设备只能使用一次或非常有限的次数,由于去除皮质醇的方法有限,以及去除过程中分子印迹聚合物和电极之间的界面不稳定,导致成本增加和不便。此外,薄膜的使用阻碍了透气性,其在皮肤上的使用会导致用户的不适感。实现具有良好稳定性、可重复使用性和透气性的快速可靠的皮质醇检测仍然迫在眉睫。
据麦姆斯咨询报道,近日,哈尔滨工业大学(深圳)何思斯教授、复旦大学彭慧胜教授、南方科技大学丘龙斌助理教授等人报道了一种基于分子印迹聚合物的织物传感系统,可快速可靠地检测皮质醇以实现压力监测。该织物传感系统使用纤维作为生物传感电极,具有高重复性、透气性和稳定性,可进行个性化的压力水平监测。 织物中的纤维由排列的碳纳米管组装而成,并用含有氧化还原活性纳米粒子的分子印迹聚合物进行功能化。由此产生的织物可提供1 pM至10 μM的皮质醇检测能力,使其成为性能最佳的皮质醇生物传感器之一。

图1 用于实时压力健康管理的可穿戴织物传感系统示意图

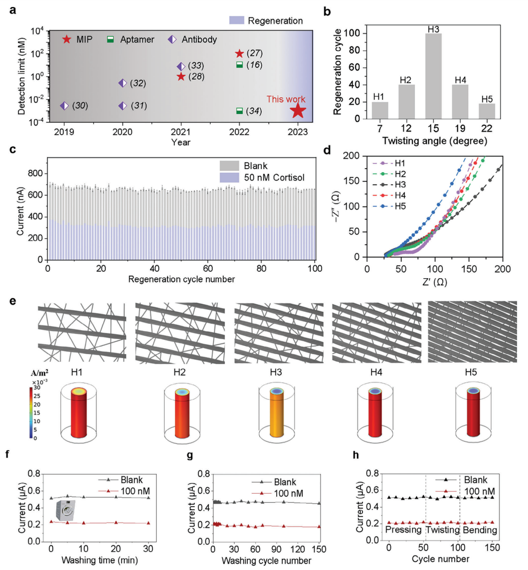
图2 用于实时压力健康管理的织物传感系统的传感性能
与传统的分子印迹聚合物传感器相比,织物传感系统表现出良好的透气性,并且可以在汗液中重复使用测试皮质醇超过100次。这是通过使用乙醇洗涤的简单程序实现的。关键是纤维电极的活性表面积和可控设计的孔道距离,保证了聚合物和纤维电极之间的稳定界面,赋予织物传感器优良性能。

图3 织物传感系统的再生机制
织物传感系统可以检测汗液中的皮质醇,然后通过无线传输将数据传输到手机或智能手表,以进行无创压力管理,从而评估压力水平,以更好地了解人的情绪和健康状况。

图4 织物传感系统对身体汗液进行实时压力分析
该工作以“Wearable and regenerable electrochemical fabric sensing system based on molecularly imprinted polymers for real-time stress management”为题发表在Advanced Functional Materials期刊上。论文通讯作者是哈尔滨工业大学(深圳)何思斯教授、复旦大学彭慧胜教授、南方科技大学助理教授丘龙斌。论文第一作者是胡晓康。该工作得到了国家自然科学基金(52103300)、广东省基础与应用基础研究基金(2023A1515010572)、深圳市科技计划(JCYJ20210324132806017、GXWD20220811163904001)、哈尔滨工业大学(深圳)创新材料研究中心的仪器仪表的支持。
审核编辑:刘清
1TOPS算力+6nm工艺,功耗再降30%!BES6000即将