时间:2023-01-31 10:38
人气:
作者:admin
当我还是个小男孩的时候,我妈妈总是确保我有足够的零钱在紧急情况下打电话。二十年后,手机使我们能够随时随地拨打电话。经过20年的创新,手机不再是我们智能设备的关键功能,它可以拍摄精美的照片,流式传输音频和视频,提供各种服务,现在正在成为我们的私人教练。这些设备装有传感器或连接到身体佩戴的传感器,可监控日常活动和个人健康。对我们健康的意识不断提高,激发了人们对测量重要参数(如心率、温度、血氧饱和度、血压、活动水平和燃烧的卡路里)的兴趣,并跟踪其日常趋势。
现在,具有多个传感器的通用传感器前端可以监控这些参数。最大的挑战是最小化尺寸和最大化电池寿命。本文讨论了快速增长的可穿戴电子产品市场的解决方案。
最重要的生命体征
如果没有心跳,我们将遇到严重的麻烦,因此脉搏或心率是迄今为止要监测的最重要的参数。除了每分钟的心跳次数外,我们还想检查心脏的行为作为活动的函数。节律也很重要,因为快速变化的心率是心脏病的征兆。
监测心率和心脏活动通常是通过心电图(ECG)测量生物电势来完成的。连接到身体的电极测量由心脏组织中的电活动引起的信号。该原理用于专业诊断系统,其中多达10个电极可以连接到胸部和四肢。心电图提供有关一个心跳的各种组成部分(P波、QRS 波和 T 波)的详细信息。

图1.AD8232单导联心电图前端。
单导联心电图在体育界更为常见,双电极胸带测量心脏活动。可以检测到ECG波形,但大多数系统仅测量心率。这些表带不舒服,因此运动和健康行业正在寻找替代品,例如将电极集成到运动衬衫中。AD8232单导联心率监测器前端(如图1所示)专为此类低功耗可穿戴应用而开发。它包括一个增益为100 V/V的仪表放大器和一个高通滤波器,用于阻断皮肤上电极半电池电位产生的失调电压。输出缓冲器和低通滤波器抑制肌肉活动(EMG信号)产生的高频分量。这款低功耗前端功耗为170 μA,可与ADuCM350 16位片上仪表配合使用,以执行高性能、单导联ECG测量。
测量心率的新方法
测量心率的新趋势是光电容积描记图(PPG),这是一种在不测量生物电势的情况下检索心脏信息的光学技术。PPG主要用于测量血氧饱和度(SpO2),但无需生物电位测量即可提供心脏信息。借助PPG技术,心率监测器可以集成到手表或手镯等可穿戴设备中。由于信号电平很小,这对于生物电势系统是不可能的。
在光学系统中,光通过皮肤表面传输。红细胞吸收的光用光电传感器测量。随着心脏的跳动,变化的血容量会散射接收到的光量。当在手指或耳垂上测量时,有大量动脉血可用,红色或红外光源可提供最佳精度。然而,动脉很少位于手腕顶部,因此使用腕戴式设备时,必须从皮肤表面下方的静脉和毛细血管中检测脉动成分,从而使绿光更好。
ADPD142光学模块(如图2所示)具有完整的光度前端,集成了光电传感器、电流源和LED。专为反射测量而设计,可用于实现PPG测量。所有组件都安装在一个小模块中。

图2.ADPD142 光模块。
光学VSM的挑战
在腕戴式设备上测量PPG的主要挑战是由于环境光和运动产生的伪影。产生直流误差的太阳相对容易抵消,但来自荧光灯和节能灯的光携带导致交流误差的频率分量。模拟前端使用两种结构来抑制直流至100 kHz的干扰源。模拟信号调理后,14位逐次逼近模数转换器(ADC)对信号进行数字化处理,信号通过I2与微控制器的 C 接口,用于最终后处理。
同步发射路径与光接收器并行集成。其独立的电流源可以驱动两个独立的LED,电流水平可编程高达250 mA。LED电流是脉冲的,脉冲长度在微秒范围内,因此平均功耗保持在较低水平,以最大限度地延长电池寿命。
LED驱动电路是动态的,可即时配置,使其不受环境条件的影响,例如环境光、佩戴者皮肤和头发的色调,或传感器和皮肤之间的汗水,否则会降低灵敏度。激励LED可以轻松配置,以构建自适应系统。所有定时和同步均由模拟前端处理,因此不需要系统处理器的开销。
ADPD142 提供两个版本:ADPD142RG 集成了红色和绿色 LED,以支持光学心率监测;ADPD142RI 集成了用于氧饱和度 (SpO 的红光和红外 LED)2) 测量。
运动的影响
运动也会干扰光学系统。当光学心率监测器用于睡眠研究时,这可能不是问题,但在运动期间佩戴的运动手表和手镯很难消除运动伪影。光学传感器(LED和光电探测器)和皮肤之间的运动会降低光信号的灵敏度。此外,运动的频率分量可能被视为心率测量,因此必须测量和补偿运动。设备与身体的连接越紧,冲击力就越低,但几乎不可能通过机械方式抵消这一点。
使用各种方法来测量运动。一种是光学的,使用多个LED波长。公共信号指示运动,而差分信号检测心率。但是,最好使用真正的运动传感器。这不仅可以精确测量应用于可穿戴设备的运动,还可以用于其他功能,例如跟踪活动、计算步数或在检测到特定重力时启动应用程序。
ADXL362是一款微功耗、3轴MEMS(微机电系统)加速度计,非常适合检测电池供电可穿戴应用中的运动。其 12 位 ADC 将加速度转换为分辨率为 1mg 的数字信号。功耗随采样速率动态变化,100 Hz输出数据速率时仅为1.8 μA,400 Hz时功耗为3.0 μA。这些较高的数据速率对于用户界面非常有用,例如点击/双击检测。
对于在检测到运动时启动应用,不需要高速采样,因此数据速率可以降低到6 Hz,导致平均功耗为300 nA。这使得该传感器对低功率应用和植入式设备具有吸引力,在这些应用中,电池不容易更换。ADXL362采用3.0 mm×3.25 mm封装。图3显示了几种电源电压下的电源电流与输出数据速率的关系。

图3.ADXL362电源电流与输出数据速率的关系。
连接系统中的传感器
连接所有这些传感器、运行所需软件以及存储、显示或传输结果的系统的核心是混合信号片上仪表ADuCM350,它将高性能模拟前端(AFE)与16 MHz ARM Cortex-M3处理器内核集成在一起,如图4所示。AFE的灵活性和微处理器的丰富功能集使该芯片成为便携式和可穿戴应用的理想选择。可配置的AFE使其几乎可以与任何传感器一起使用,其可编程波形发生器为具有交流或直流信号的模拟传感器供电。高性能接收信号链通过真正的 16 位、160kSPS ADC 调节传感器信号并将其转换为数字信号,该 ADC 具有最大 ±1LSB INL 和 DNL,并且无失码。它可以与任何类型的输入信号一起使用,包括电压、电流、恒电位仪、光电流和复阻抗。®®

图4.带有集成AFE的Cortex-M3。
AFE 可以在独立模式下运行,无需 Cortex-M3 处理器的参与。可编程序列器控制测量引擎,结果通过DMA存储到存储器中。在开始测量之前,可以执行校准程序来校正发送和接收信号链中的失调和漂移误差。对于血糖、体重指数 (BMI) 或组织辨别应用等复杂阻抗测量,内置 DSP 加速器可提供 2048 点单频离散傅里叶变换 (DFT),无需 M3 处理器的参与。这些高性能AFE特性使ADuCM350与其他集成解决方案独一无二。
Cortex 处理器支持各种通信端口,包括2S、USB、MIPI 和 LCD 显示驱动器(静态)。此外,它还包括闪存、SRAM 和 EEPROM,并支持五种不同的电源模式,以最大限度地延长电池寿命。
ADuCM350设计用于超低功耗传感器,仅限于低速器件。需要更多处理能力的应用程序可以使用运行频率高达 80 MHz 的 M3 内核或 Cortex-M4 处理器内核。
权力呢?
功率始终是便携式和可穿戴设备的关键因素。本文中描述的器件专为高性能、小尺寸和低功耗而设计,但将包括电池在内的所有器件集成到小型封装中仍然是一个挑战。尽管新的电池技术带来了更大的每毫米容量3,与电子设备相比,电池仍然很大。
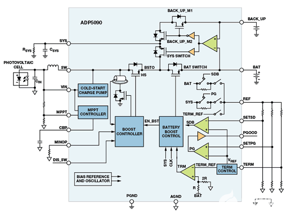
能量收集可以减小电池尺寸并延长电池寿命。各种技术用于收集能量,包括热电、压电、电磁和光伏,其中光和热最适合可穿戴设备。传感器通常不提供很大的输出功率,因此应捕获并使用产生的每个焦耳。超低功耗升压稳压器ADP5090(如图5所示)弥合了收集器和电池之间的差距。这款高效的开关模式电源可将输入电压从低至 100 mV 提升至 3 V。在冷启动期间,电池完全放电后,需要 380mV 的最小输入电压,但在正常操作中,如果电池未完全耗尽或超级电容器中留下一些能量,任何低至 100 mV 的输入信号都可以转换为更高的电位并存储以供以后使用。
该芯片采用微型 3 mm × 3mm 封装,可编程用于各种收割机传感器。它消耗的最大静态电流为 250nA,可与从锂离子电池到薄膜电池和超级电容器的几乎所有电池技术配合使用。集成保护电路确保安全运行。

图5.ADP5090能量收集器
结论
本文介绍了一些用于可穿戴和个人健康应用的低功耗产品,但这个快速增长的市场正在迅速变化。
审核编辑:郭婷
1TOPS算力+6nm工艺,功耗再降30%!BES6000即将