时间:2023-02-20 15:17
人气:
作者:admin
最近在hackaday上逛的时候,看到一个还在制作中的非常炫酷的手表项目,分享给大家。
背景

作者正在造的这个ESP32 Pico Watch有WIFI、BT、Mesh、一个振动马达、一个RTC、4个按钮、一个USB-C连接器,最重要的是:192个LED,你可以控制手表上的192个LED,利用它们实现复杂的灯光效果。

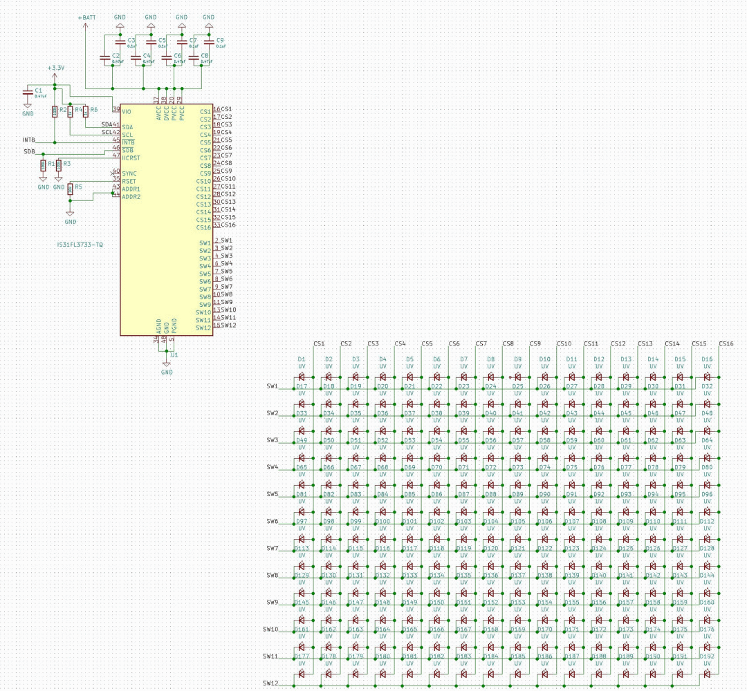
总共有4圈LEDs。外部的是秒针,将会是白色的。两个中间的圆圈是紫色的,表示分钟。内部的一圈是黄色的,表示小时。
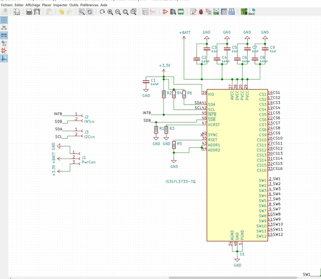
LED驱动器是一个IS31FL3733-TQ
手表的灵感来自于日本的TokyoFlash品牌



作者希望能够做出一个完全现代化的联网手表,它能够与我们的手机或任何其他物联网建立通信。
这款手表能干啥?
603-200 Morphwatch的设计为了产生炫酷的视觉效果,采用了192个LED组成。有4圈603尺寸的SMD彩色LED。
1个由60个白色603 LED组成的外圈,用于秒针。
2个紫色603灯泡的中间圈,用于显示分钟。
1个黄色603灯泡的内部圆圈代表小时。

每个LED都可以用I2C库或通过Python脚本独立编程。
在视觉效果的展现方面,可以让用户最大程度发挥自己的创意。
抛开视觉效果,这款手表还有很多其他功能,因为它有一个强大的Espressif ESP32 PICO D4芯片。
它能够通过蓝牙与你的手机互动。通过手机,你可以使用手表进入一个私人的MESH无线数字网络进行通信。
你可以让你的手表在你的手机离开(用蓝牙)或很远的地方(用WIFI)时振动。
通过4个按钮,可以设计你的手表来触发一些事情,比如发送紧急电子邮件,向另一个手表发送振动信息等……
通过MESH ESPNow协议,每只手表都可以与另一只手表通话,有时通话距离可以超过数百米;你可以在蜂窝网络之外建立你的私人远距离通讯系统。
你还可以把你的手表切换成一个接入点,一个网络服务器,这样任何人都可以连接起来获取信息(一个手表名片的概念......)
当然,它还有一个最重要的功能,可以告诉你时间。
相关文件
因为这款手表是开源的,大家可以获得所有的相关文件。
正文

我们想创造一个混合概念的复古LED手表+联网手表。我们很自然地想到了ESP32 PICO D4芯片,它功能强大,而且是超级经典的603 LED。如果这个版本成功了,后续我们考虑把603的LED封装移到402,并缩小手表的直径,这样就更适合女生佩戴了。
有了一套192个LED,由经典的IS31FL3733-TQ芯片驱动,我们可以有一系列非常酷的视觉效果,因为每个单一的LED都可以通过I2C独立控制,所以,基本上我们可以随意发挥创意设计想要呈现的效果。

ESP32 PICO 4D将手表与WIFI/BT以及最重要的ESPNOW连接起来,使我们能够创建一个社区MESH网络。
如果有足够多的手表,我们甚至展望在现有的商业锁定的通信网络之外建立一个世界通信网络。
第一个概念是用solidworks创建的。这是一个很酷的软件,可以评估各种可能性并测试各种图形选项。


PCB母板
经典模块:
锂电充电器模块
ESP32 PICO D4来驱动该系统
DS3231MZ实时时钟
一个CP2104将USB转换为ESP32的可读信号
一个ME6211C33M5G-N 5v/BAT到3.3v的稳压器
一个TP4054用于充电


在这个项目中,我们要经常检查电池状态。ESP32 Pico D4将从(ADC)读取电池状况。
这第一块PCB板将电源和I2C信号发送给持有LED和LED驱动器的姐妹板。这样我们就可以很容易地设计各种不同的姐妹板了。
母板上有插头和按钮来选择各种功能。


WIFI/BT天线是一个PCB天线。我们计划在下一个版本中提供RFM95 _868/915MHZ的选项。我们需要为处理两个不同的天线而努力。
用于充电和上传Arduino IDE草图的USB插头将会是一个USB-C口的。
PCB姐妹板
这个概念的第二部分是有一个姐妹板,它将容纳192个LEDs。一组3个连接器将电源和信号从主板送到姐妹板上。
我们发现使用这种连接器很有意思,这样创客小伙伴们就可以很容易地用自己的设计和创造力重新设计一块姐妹板(添加一个真彩色显示器,制作不同的其他LED图纸,添加带有复杂功能的微电机等....)。
拥有第2块板子也是一个很好的方法,可以把电池夹在中间。
LED姐妹板是可插入的。这款手表的设计理念是,佩戴者可以自己拧开手表上的螺丝捣鼓里面的小玩意儿。
除了LED之外,只使用了一个IC,它是一个IS31FL3733-TQ,接受IC2协议,可以驱动多达192个LED,组织成矩阵样式。

它提供了一个很酷的56毫米直径的PCB(更适合男性和RAP歌手)。一旦原型机经过功能测试,我们将把603封装移到402,并把直径缩小到40毫米,更适合于女生。

奋战了几个小时想要设计一个2层的PCB,但没有成功。所以,这将会是一个4层的PCB。

以上就是目前手表的进展啦,如果想要第一时间了解最新进展,欢迎去GitHub关注这个项目!
编辑:黄飞
1TOPS算力+6nm工艺,功耗再降30%!BES6000即将