时间:2023-03-08 16:26
人气:
作者:admin
便携式电子设备在日常中随处可见,给我们的生活带来了极大的便利。随着物联网技术的发展,便携式电子设备集成度越来越高,锂电池因其体积小、能量密度高、循环寿命高等优点,近年来已经成为便携式电子设备的首选电源。
优晶YS4056是一款完整的采用恒定电流/恒定电压的单节锂电池线性电池充电管理芯片,在电池充电环节中拥有全面的安全功能,支持电流监控、欠压闭锁、过压保护、自动再充电和充电状态LED提示等。
该芯片底部带有散热片的ESOP8/MSOP8封装。只需要配合少量的外围原件使其非常适用于便携式电子产品,例如适合USB端口电源、适配器电源供电等,是便携式应用的理想选择。
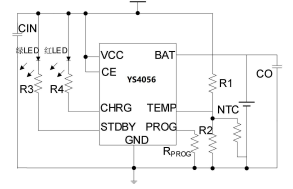
典型应用电路
优晶YS4056芯片内部是PMOSFET架构,加上防倒充电路,所以不需要外部检测电阻和隔离二极管;热反馈可对充电电流进行调节,以便在大功率操作或高环境温度条件下对芯片温度加以限制。
优晶YS4056充电电压固定于4.2V,而充电电流可通过一个电阻进行外部设置,当充电电流在达到最终浮充电压之后降至设定值1/10时,优晶YS4056将自动终止充电循环。
若电池输入电压被拿掉,优晶YS4056会自动进入一个低电流状态,将电池漏电流降至2μA以下,或者将优晶YS4056置于停机模式,从而将供电电流降至55uA。
优晶YS4056在便携式电子设备中的应用特征:
•锂电池正负极反接保护
•高达 1A 的可编程充电电流
•无需 MOSFET、检测电阻器或隔离二极管
•直接从 USB 端口给单节锂离子电池充电
•精度达到±1%的 4.2V 预设充电电压
•用于电池电量检测的充电电流监控器输出
•充电输入电压过压保护
•2.9V 涓流充电
•软启动限制了浪涌电流
审核编辑:刘清
1TOPS算力+6nm工艺,功耗再降30%!BES6000即将