时间:2023-05-06 16:18
人气:
作者:admin
用于植物生理连续监测的多功能、微型化传感器技术在植物早期疾病检测、胁迫传感和生长预测等方面具有重要意义。目前大部分可穿戴传感器技术仅能检测植物的物理生长或大气环境参数。因此,需要一种多功能、实时传感器装置,以实现高灵敏度、高特异性地跟踪植物和/或其周围环境的生物化学(例如植物挥发性有机化合物等)及生物物理(例如温度、湿度等)信号。
据麦姆斯咨询报道,近日,美国北卡罗来纳州立大学(North Carolina State University)的研究团队开发出一种可贴附在叶片下表面的多模态可穿戴传感器,通过跟踪植物及其微环境的生物化学及生物物理信号,实现对植物生理状态的连续监测。该传感器能够连续并同时检测叶片挥发性有机化合物(VOC)、叶片表面温度/湿度和环境湿度,具有高灵敏度和选择性。相关研究成果已发表于Science Advances期刊。

本研究提出的多模态植物可穿戴传感器
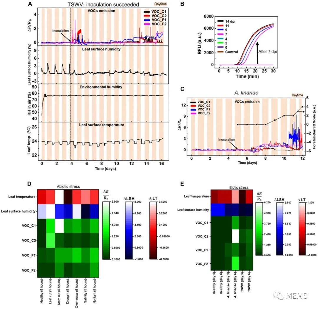
在这项研究工作中,研究人员展示了一种多模态植物可穿戴传感器贴片,能够检测单株植物的生物化学及生物物理参数,包括叶片VOC、叶片表面湿度、叶片表面温度和环境相对湿度,可实现对植物生理状态的连续监测。这种多功能传感器使用新设计的3D纳米混合传感网络来捕获叶片VOC信号,极大降低了VOC、温度和湿度信号之间的串扰。集成在传感器贴片上的每个传感器组件的性能(例如检测灵敏度和范围)与现有的多路复用传感器系统所展示的性能相匹配,并且有潜力达到单功能传感器的性能。此外,不同于以往的传感器应用方式,该传感器安装在叶片下表面,可以使植物输出信号最大化。
利用这种多模态传感器贴片,研究人员在实验室和温室条件下展示了其监测各种植物胁迫的能力,包括干旱、过度浇水、盐度、光照不足、机械损伤和致病性感染(病毒和真菌)。值得一提的是,与传统的基于核酸LAMP反应或视觉评估的技术相比,该多模态传感器贴片在植物病原体早期检测方面展示出更加优异的性能(可提前2至3天)。

多模态可穿戴传感器用于检测植物非生物胁迫

多模态可穿戴传感器用于原位检测生物胁迫(病原体感染)下番茄植株的健康状况
此外,研究人员还开发了一种基于主成分分析(PCA)方法的机器学习分析框架,用于定量评估早期检测能力,并从多个传感器中筛选出最佳组合,以更快地预测植物病害。这种融合了数据分析的传感器系统可用于农业环境中的植物健康监测和作物损失预防等多种应用。

利用机器学习分析实时的番茄斑萎病毒(TSWV)传感器数据
研究人员分析了该传感器未来的发展方向,指出对实际现场应用而言,传感器贴片的尺寸应进一步小型化,例如通过光刻、毛细管微成型或直接激光写入等更高分辨率的制造技术来实现。传感器贴片的几何形状也需要更加灵活,以适应不同形状的叶片。在多模态传感器中,交叉灵敏度在同时存在多种刺激时会影响对特定目标的精确测量,因此,在未来的传感器设计和开发中,实现解耦传感机制(例如不同的传感材料、传感器布局和信号原理)至关重要。此外,未来有望实现完全独立的传感器,这需要将薄膜电池、自供电单元以及用于无线信号传输的功能电路等关键组件与传感元件集成在同一贴片上。同时,传感器贴片的稳健性还需要在温室和田间实验中开展更加全面的测试。
编辑:黄飞
1TOPS算力+6nm工艺,功耗再降30%!BES6000即将