时间:2022-08-25 10:37
人气:
作者:admin
可穿戴健康、保健和健身市场发展非常迅速,几乎每周都会出现新产品。低成本、低功耗微控制器的可用性和广泛的无线连接有助于推动便携性和个人健身监视器新市场的增长。
对于设计团队来说,开发一种新的健康或健身设备通常意味着将以前存在于床边设备中的功能压缩成易于携带,甚至可以绑在手腕上的尺寸。市场的速度也带来了问题:花费数月来评估设备和开发定制硬件来验证一个概念可能会导致新产品迟到,甚至完全错过市场窗口。
本文将着眼于两种常见的可穿戴健康设备的示例,并确定它们共享的传感、处理和通信功能。然后,它将介绍并展示如何开始使用具有这些必要特性并解决与可穿戴设备相关的许多设计问题的参考设计平台。
便携式医疗设备示例
哪些组件构成了这些便携式医疗和健身设计的核心?让我们看几个例子:
脉搏血氧仪:脉搏血氧仪测量动脉血中的氧饱和度,以确保有足够的氧合:用户包括有呼吸问题的人、接受麻醉的患者以及早产儿或新生儿。
脉搏血氧仪是非侵入性的。最常见的传感方法通过通过手指、脚趾或耳朵传输红色和红外线 (IR) 光并测量两个接收波长的比率来测量氧气水平。血液中的含氧血红蛋白比红光吸收更多的红外辐射;脱氧血红蛋白比红外线吸收更多的红光。
在典型设计中,手指安装夹包含两个 LED 发射器、一个用于测量吸光度的光电二极管传感器和一个用于传输唯一序列标识号的串行链路(图 2)。

图 :典型脉搏血氧仪的框图显示了光传输、传感、信号调节、控制、通信和显示阶段。(图片来源:美信集成)
主单元包含一个微控制器,它接收和处理模拟传感器信息、驱动 LED、通过显示器将结果通知用户,并通过有线或无线链路传输结果。
夹子通过电缆连接到主机,但有些血氧仪将所有电子设备包含在一个手指安装的设备中。
健身监视器:健身监视器跟踪和记录身体活动,以帮助改善身体健康。典型的设备会跟踪心率、温度、时间和距离等指标。与脉搏血氧仪一样,它通常由两个不同的单元组成:传感器和接收器或显示单元(图 3)。

图 :用于健身应用的心率胸带和手表显示屏。表带(顶部)容纳传感器和 MCU,并传输到手表(底部),在那里可以进行更复杂的操作和数据转发。(图片来源:美信集成)
传感部分由一个带有心率和温度传感器的胸带组成。它在数据转换阶段之前提供心脏信号的调节。然后它将数据无线传输到接收器。接收器可以是收集信息以直接显示的手表。或者,手表可以重新传输到 PC 或直接传输到云端以进行数据记录和进一步分析。一些体育课甚至在大屏幕上显示所有成员的统计数据,以进行激励和监控。
可穿戴设备架构共性
比较这些医疗和可穿戴设备的架构,很明显它们有许多共同点:
一个或多个专用传感器测量生物信息。感兴趣的参数通常在本质上是模拟的;正如我们所见,许多设备测量多个项目。
模拟前端 (AFE) 捕获并处理传感器信息。AFE 通常包含前端信号调理电路,例如运算放大器、跨阻放大器 ( TIA ) 或可编程增益放大器 (PGA);前端设备的输出馈入精密模数转换器 ( ADC )。
低功耗微控制器控制和协调其他组件的操作。低功耗模式使微控制器大部分时间处于睡眠模式并定期唤醒以进行测量或响应传入数据,从而最大限度地延长电池寿命。该微控制器还包括安全功能,可防止未经授权访问患者或用户数据。
电源模块由稳压器、电压基准、保护电路、电池和电池管理电路组成。电压调节器可以包括线性和开关拓扑。如果电池是可充电的,还有一个有线或无线充电器。
有线或无线数据端口与其他设备交换信息。根据应用的不同,常用接口包括 USB、Wi-Fi (IEEE 802.11) 和蓝牙低功耗 (BLE)。
最后,还有一个人机界面 (HMI) 来显示结果并接受用户输入。HMI 通常包括显示器、开关、扬声器,可能还有麦克风,以及随附的接口组件,例如显示驱动器、ADC 和数模转换器 (DAC)。
相似之处不仅限于硬件:它们还有许多共同的软件元素。例如,数据安全对于健康和健身应用都至关重要。加密和身份验证是大多数设计中的关键组件。如果产品用于医疗环境,健康保险流通与责任法案 (HIPAA) 等法规可能要求设计安全性。其他常见的软件元素包括 BLE 或 USB 堆栈、显示驱动程序或用户界面例程。
现成的开发平台可缩短上市时间
设计可穿戴健康或健身产品可能很复杂,但设计师可能经常面临巨大的上市时间压力。由于许多便携式健康和健身产品具有与上述两者相似的要求,因此组件供应商正在通过提供现成的开发平台来帮助缩短开发时间。这些可以构成多种健康和健身应用的基础。
例如, Maxim Integrated 的MAXREFDES100# hSensor 平台将所有硬件构建模块都包含在一块 PC 板上。它还具有通过 ARM mbed 硬件开发套件 (HDK) 轻松访问的硬件功能。
hSensor 平台包括一个 hSensor 板、带驱动程序的固件、一个图形用户界面 (GUI) 和一个调试器板。
固件源代码可在Maxim 的网站上获得,因此设计人员可以加载算法以使平台适应不同的用例。客户可以下载固件以优化设计、加快评估速度并显着缩短上市时间。原理图、材料清单 (BOM)、布局文件、Gerber 文件和软件也可在线获取。
hSensor 平台中的组件专为便携式和可穿戴应用而设计,具有降低整体功耗的功能。该板的尺寸为 25.4 毫米 x 30.5 毫米,足够小以适应基于胸部、基于手臂、基于手腕、基于手指和基于耳朵的临床或健身应用。

图 :hSensor 平台包括许多常见的健康和健身构建块。(图片来源:美信集成)
传感器和 AFE 电路
该平台包括用于许多常见健康和健身功能的传感器。它可以测量皮肤温度和心率,并支持心电图、肌电图(EMG)和脑电图(EEG)等多种生物电势测量。对于健身手环应用,加速度计/陀螺仪组合可感应运动和旋转;该平台还包括一个气压传感器。
几个专门的设备支持生物学功能。例如,MAX30101光学传感器集成了光学和电气功能,可制成高灵敏度脉搏血氧仪和心率传感器。

图 :MAX30101 是一款单芯片脉搏血氧饱和度传感器,包含光学和电子元件。(图片来源:美信集成)
MAX30101 将红色、绿色和 IR LED、光电二极管和 AFE 电路(如 18 位 delta-sigma ADC)与环境光消除相结合。通信由工业标准 I 2 C 接口提供。当用户的手指不在传感器附近时,接近功能可降低功耗。
MAX30205临床级温度传感器提供 0.1°C 精度和 16 位分辨率。它针对低电压 (2.7 V – 3.3 V) 和低电流 (600 μA) 操作的可穿戴设备进行了优化。该部件包括一个过热警报并通过一个 I 2 C 端口进行通信。当焊接在生产印刷电路板上时,其精度符合 ASTM E1112 的临床测温规范。
MAX30003单通道集成生物电势 AFE 为 ECG 应用提供接口。信号链包括一个输入多路复用器和一个仪表放大器,后面是一个具有可选截止频率的低通滤波器和一个 PGA。
与其他 hSensor 器件一样,该器件有助于延长电池寿命,在 1.1 V 工作电压下功耗仅为 85 μW。它还包括一个功能,可让部件保持深度睡眠模式,直到它检测到有效的 ECG 导联。为了进一步降低功耗,可配置的中断只能在每次心跳时唤醒微控制器。
微控制器
该控制器是基于 32 位 ARM® Cortex®-M4F 内核和浮点控制器的超低功耗微控制器。与其他 hSensor 组件一样,该微控制器针对可穿戴设备进行了优化,具有四种灵活的电源模式和固件控制的电源门控,可最大限度地降低功耗。该器件包括一个带有可选电压基准的四输入、10 位 ADC,以及包括 SPI、UART 和 I 2 C 串行接口的通信选项,以及一个集成的 USB 2.0 收发器和一个 1-Wire 主模块。
电源块
MAX14720是电源管理模块的核心。该器件专为空间受限的电池供电应用而设计,集成了电源开关、线性稳压器、降压稳压器和降压-升压稳压器。一个外部按钮控制 MAX14720 电源排序:三秒按下打开 PMIC,然后在 20 秒后将其关闭。
数据通讯
hSensor 平台包括有线和无线通信端口。该微控制器通过可逆 USB Type-C 连接器提供 USB 2.0,以最小化电路板尺寸。无线 BLE 通信由 EM Microelectronics 完全集成的单芯片控制器提供,使 hSensor 平台能够充当 BLE 主设备或从设备。
软件支持
软件支持包括 PC 和 Android。PC 应用程序提供了一个 GUI,允许使用 USB 来配置系统和读取传感器数据。Android 应用程序提供 BLE 功能。
开发人员可以使用 ARM mbed 开发环境自定义平台操作。该参考设计包括 MAXREFDES100HDK# 编程适配器,它为固件更新提供无驱动程序拖放编程,以及一个虚拟 UART 接口和一个与 ARM 的 CMSIS-DAP 接口固件兼容的调试器。
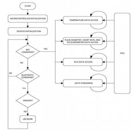
固件使用图 所示的中断驱动模型。上电后,微控制器将电源管理设备和传感器配置为默认设置。然后它等待来自 GUI 或 Android 应用程序的远程过程调用 (RPC)。

图 :MAXREFDES100# 的固件流程图(版本 10)基于中断驱动模型。(图片来源:美信集成)
结论
用于健康或健身市场的可穿戴产品必须满足严格的性能要求,消耗最少的功率,并且可以装入极小的封装中。设计必须结合专用传感器、精密模拟电路、数字控制以及有线或无线通信。
对于健康传感器应用,工作硬件和固件平台允许设计人员快速验证概念,或使用平台的现有功能作为新设计的基础。
Maxim 的 MAXREFDES100# 参考设计提供了这样一个平台。它针对此应用进行了优化,带有经过设计和测试的模块,可简化设计并缩短上市时间。它包括带有多个健康相关传感器的 hSensor 平台和一个行业标准的 ARM 核心微控制器,以及一个完整的可下载源代码的强大软件生态系统。
使用这些组件,设计人员可以快速配置基础设计,专注于产品的差异化功能,并大幅缩短产品上市时间。在快节奏的健康和健身可穿戴设备市场中,这可能是成功与失败的区别。
1TOPS算力+6nm工艺,功耗再降30%!BES6000即将