时间:2022-03-28 14:06
人气:
作者:admin
随着锂电池技术的发展,以及消费者对智能终端产品电池续航能力需求的提升,快充电源管理技术被越来越多的厂商采用。但传统的充电管理芯片,大电流的恒流充电设置往往也会影响截止电流的增大,在高倍率电池快充应用上,会造成为了兼顾快充而导致电池不能完全充满的结果。为此,思远半导体隆重推出了10mA截止电流的2A BUCK充电管理芯片 SY6201,它完美实现了大电流充电-小电流截止的性能需求。
SY6201 是一款具有系统电源路径管理(NVDC)功能的高集成单节锂离子/锂聚合物电池开关充电芯片,适用于体积小、充电截止电流小的便携式可穿戴设备。集成的路径管理功能可优先保证系统供电,并且电池过放时依然满足系统供电电压的要求,即插即用。它还具有预充电(PRE.C)、快速恒流充电(CC) 和恒压(CV)调节功能,以及充电终点控制和当电池电压下降时可自动复充功能。SY6201采用QFN-24 4mm×4mm封装。
SY6201产品特性
全面的系统复位机制,支持长按按键/看门狗/VBUS插入等可配置系统电源掉电复位功能
SY6201内部集成I2C通信模块,主机可灵活配置充电参数及获得充电状态,同时可上报相关中断。集成全面的复位功能,包括充放电的看门狗计时复位、按键复位、寄存器复位。

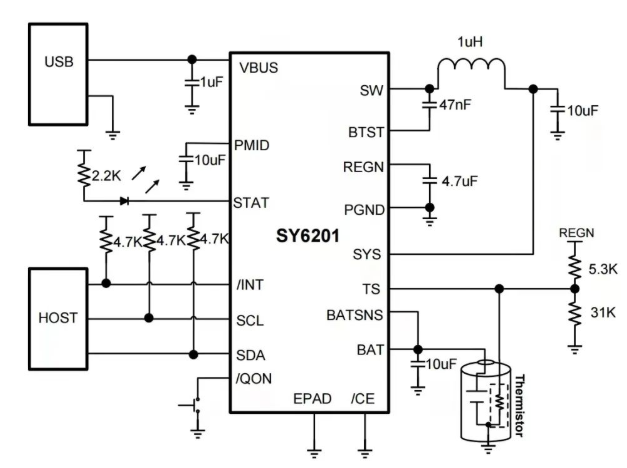
(SY6201典型应用电路)

(芯片引脚示意图)
SY6201应用场景
SY6201出色的充电管理性能,尤其适合应用于便携式智能终端产品,典型应用包括但不限于如下场景:

对思远半导体智能充电管理芯片SY6201感兴趣的小伙伴,欢迎通过sales@tkplusemi.com申请样品及开发板。
1TOPS算力+6nm工艺,功耗再降30%!BES6000即将