时间:2022-05-06 11:14
人气:
作者:admin
自苹果于2016年发布AirPods耳机以来,TWS耳机以其运动携带方便、语音智能识别等优点变得越来越流行,各大厂商都相继推出了自己的TWS耳机。
PRISEMI芯导一级代理经销店KOYUELEC光与电子
与此同时,TWS耳机的充电解决方案也在不断往更高效率,更长待机,更高集成度不断演进,Prisemi 抓住市场这一趋势,推出高集成度充电管理芯片PB15305,解决了TWS充电盒等穿戴设备提出的多输出,轻负载,低功耗,空间小的要求,固化了几种典型LED显示方案,优化了MCU资源配置和充电管理方案的BOM成本。

△
BOM成本高,面积大,物料多,备货烦。

△
PB15305高度集成,成本低,面积小,物料备货so easy!
→2A大电流快速充电,充电峰值效率高达94%
→输入7V 耐压,内置过压保护
→输入电压自调节功能,保证充电系统正常供电
→可提供充电截止电压设置范围3.6V~4.433V
→放电模式下,轻载自动识别功能(可选),轻载时自动退出BOOST
→电池端静态功耗低至10uA
→支持RGB电量显示和充电指示功能,低电量时快闪指示
→支持NTC温度检测
→内置三路5V恒压输出,升压模式下,电压可调
→ 输出电流高达2A以上,峰值效率94%
→ 内置过压保护,欠压保护,过流保护

PB15305高集成度充电管理芯片,采用同步充放电一体,共电感架构,做到开关充电的高效率的同时,还不增加外围器件成本。
固化典型LED灯显示可以单芯片完成充放电,电量显示等功能。(如下图客户主板)↓

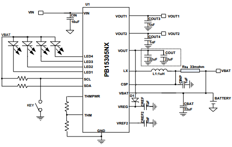
PB15305开创性地实现两路小电流独立输出,让每个耳机具有专属的充电路径,解决了单耳机充电启动失败问题。两路小电流输出不仅可以让耳机达到3C充电要求,也能起到每路150mA 限流保护作用,还能将退出电流精确到1-3mA,此时静态功耗可进一步降低到8uA以下,极大的延长了待机时间,非常适合给TWS双路耳机充电。另外一路VOUT可提供高达2A的电流输出,给需要大电流的负载提供了完美解决方案。同时PB15305集成IIC通讯接口,不仅充放电管理可实现软件化,还可以实现多项目共用方案。(如下图,可实现复杂应用)↓

PB15305 采用手机端Charger 技术,充电细节性能过硬,充电策略安全规范。不仅支持电池温度检测保护功能,自身还支持充放电模式下过压过流保护功能,短路限流功能也一应俱全。最大限度的保护充电仓的安全可靠。除此之外, PB15305 还为低性能需求市场配备了5V常在位版本,恒压输出模式下静态功耗低至45uA。
更多热推IC型号,可参考附表,并联系
info@prisemi.com
↓

审核编辑:汤梓红
1TOPS算力+6nm工艺,功耗再降30%!BES6000即将