近年来,随着
5G、
物联网、
人工智能等新兴技术的发展,越来越多样化的便携消费
电子产品进入消费者的生活,也带来了丰富的应用体验,用户对于
电子产品端口插拔应用的可靠性要求也在持续提升。
以
智能手表手环的应用为例,适配器输出通过充电底座的pogo
pin连接到主机进行充电,为了防止外露的pogo pin短路损坏,充电底座上往往会增加Fuse进行
电流过流及短路防护;而主机端口为了实现浪涌防护和热插拔的保护,也会在端口增加独立的OVP&OCP
芯片。
为了提升产品的端口防护可靠性,思远
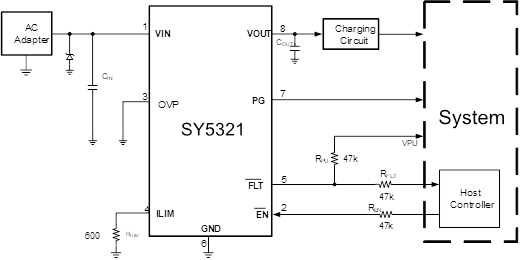
半导体推出集成eFuse功能的OVP&OCP端口保护
IC SY5321,这是一款具有输入欠压和过压保护、负载电流异常保护,以及过温保护等特点集一身的高集成OVP& OCP IC。SY5321应用于充电电路或低压系统的前端,以避免
锂电池或低压系统受异常输入故障的影响,可承受高达30V的异常输入电压。
当输入电压大于过压保护阈值时,IC将在50nS内快速关闭内部
MOSFET,避免后端低压系统受到异常高输入电压的影响;IC可通过ILIM与地连接的
电阻限定输入电流,防止低压系统的输入电流过大;同时当IC检测到芯片温度超过过温保护阈值时,也将关闭MOSFET,停止
供电。当SY5321由
处理器控制时,主机可通过FLT状态获取IC的工作状态。
SY5321产品特性
● 30V输入耐压
●
高精度的输入过压保护
● 输入OVP保护关断小于50nS
● 软启动以抑制浪涌电流
● 支持高达3A的电流输出能力
● 外接电阻设置OCP,±10%精度
● 支持EFUSE应用
● 热关断
● EN使能功能
● FLT状态指示
● DFN-2x2-8L封装

(SY5321典型应用图-端口输入防护)

(SY5321典型应用图 – eFuse应用)
SY5321典型应用包括但不限于智能手表、手环、TWS耳机充电仓、MP3播放器、
手机等便携式电子产品。