时间:2022-06-30 17:35
人气:
作者:admin
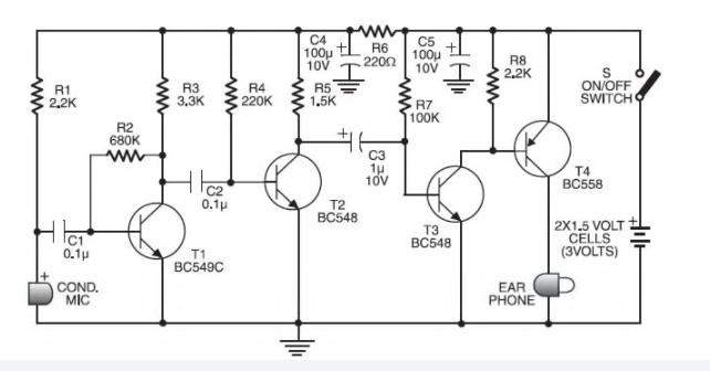
这里便宜的助听器可以帮助有听力损失的人。市售的助听器非常昂贵。这是一种廉价的助听器电路,仅使用四个晶体管和几个无源电子元件即可工作。
在将开关 S 切换到“开”位置时,电容式麦克风会检测到实际的声音信号,该信号由晶体管 T1 和 T2 放大。放大后的信号通过耦合电容C3流向晶体管T3的基极。该信号由 PNP 晶体管 T4 额外放大,以驱动低阻抗耳机。电容 C4 和 C5 是电源去耦电容。
该电路可以简单地构建在小型通用印刷电路板以及 Vero 板上。它使用 3V 直流电源工作。为此,您可以使用两个小型 1.5V 电池。不使用电路时,始终将开关 S 保持在“关闭”状态。为了提高电容式麦克风的灵敏度,请将其安装在一个小管或管道内。

下一篇:智能穿戴设备的血氧测量准不准?
1TOPS算力+6nm工艺,功耗再降30%!BES6000即将