时间:2022-03-01 09:36
人气:
作者:admin
电子发烧友网报道(文/李诚)据IDC数据统计显示,2021年Q3全球可穿戴设备出货量达1.384亿台,同比增长9.9%,其中国内市场出货量达3528万台,同比增长5.0%,预计2024年全球智能可穿戴设备出货量将达到6.32亿台。
在可穿戴的小型化设备中,电源管理一直是行业关注的重点,也是提升用户体验的关键。如今可穿戴设备可实现的功能逐渐丰富,设备系统能耗也有明显提升,使用高效的PMIC可有效地提高电源转换效率、降低系统功耗,将每瓦的性能实现最大化,延长设备的电池续航能力。
Qorvo面向医疗可穿戴设备的低功耗PMIC
谈可穿戴PMIC谈到Qorvo,可能有些人会感到诧异,在很多人的印象中,Qorvo是一家专注于提供无线射频解决方案的公司,是通信基站、手机射频芯片、物联网射频芯片领域的领头羊,Qorvo何时开始进军PMIC领域的呢?其实,在早2019年Qorvo收购了一家专注于电源管理与电机驱动芯片设计与研发的Active-Semi。
Active-Semi在PMIC领域有着丰富的经验技术积累,此前Active-Semi推出的PMIC还受到了众多厂商的认可,并在运动相机这一细分领域中拿到了将近50%的市场份额。如今可穿戴设备市场兴起,市场对可应用于小型化设备的PMIC需求异常强劲,Qorvo基于Active-Semi在PMIC领域的自身优势推出了适用于可穿戴设备的PMIC ACT81460。
ACT81460是由Qorvo面向小型电池供电系统推出的一款PMIC,该芯片集成了线性充电功能,静态电流为6μA,极低的待机电流有利于提升电池的续航能力,尤其是应用于长时间处于待机状态或低功耗的设备中。为进一步提升电池供电设备的续航能力,Qorvo还为其设计了低功耗工作模式,在低功耗模式下,ACT81460可根据实际需求对稳压器数量的开启或关断进行配置,进而实现电池能效的最大化。
ACT81460支持4V至5V的电压输入,同时芯片内部还集成了3个低压差稳压器和3个负载开关,以及4可配置的GPIO和4个高效的DC/DC转换器,其中两个是降压转换器,1个是升降压双向转换器,另一个是最高支持20V的升压转换器。每一个DC/DC转换器的输出的值都能根据实际应用需求通过配置I2C实现。由于DC/DC转换器的高效性,这款PMIC可充分地将电池电压用至2.7V。芯片采用了WLCSP封装,规格大小为3.3*3.3mm,满足可穿戴设备对芯片小型化的要求。
Maxim支持多路输出、尺寸降低50%的PMIC
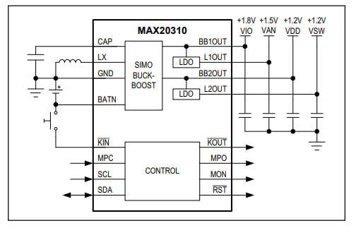
在可穿戴领域,截至目前Maxim已推出多款产品,其中max20310是Maxim此前发布的一款具有超低静态电流的PMIC。该芯片由两个单电感和两个低压差稳压器以及其他电源管理器件组成。

电路拓扑 图源:Maxim
max20310采用了创新型的单电感多路输出架构,能够在使用单电感的情况下提供两个可编程的电压输出通道,以此实现最大限度缩小芯片体积的目的,提升终端产品设计的灵活性。并且通过这一设计,还能将每路输出的静态电流降至了最低,与传统的分立式设计方案相比,在待机状态下静态电流降低了40%以上。
同时,该芯片还支持最低在电池电压为0.7V时工作,将电池的利用率实现最大化,支持输出电压高于或低于电池容量电压。芯片内部集成的两个具有可编程能力的低压差线性稳压器,还可以在系统电路中充当电源开关使用,通过配置将系统外围电路的设备断开,降低非必要的电能损耗。并且还集成了一个多路复用器,该器件可用于监控芯片每个功能的电源输入/出情况。
在具体参数方面,max20310的电池输入范围在0.7V至2.0V之间,输出电压在0.9V至4.05V之间,可根据实际需求对芯片的输出电压进行配置。芯片支持的最大总输入功率为250mW,在输出功率为1.8V/10mA时效率为84%达到最佳。芯片采用WLP封装,规格为1.63*1.63mm,与相同类型产品相比尺寸减小了近50%。总的来说,无论是低功耗还是小尺寸,这款芯片均能满足可穿戴设备的应用要求。
结语
在可穿戴设备中,小尺寸的PMIC有助于终端应用的小型化设计,提高器件布局的灵活性。同时还能为更多功能的实现预留出宝贵的空间。低静态电流能够更有效的延长设备续航能力,提升用户的使用体验。如今可穿戴设备发展迅猛,相信在不久的未来将会有更低功耗、小尺寸的产品进入市场,供终端厂商选择。
原文标题:尺寸降低50%!面向可穿戴应用领域的PMIC
文章出处:【微信公众号:电子发烧友网】欢迎添加关注!文章转载请注明出处。
审核编辑:汤梓红
1TOPS算力+6nm工艺,功耗再降30%!BES6000即将