时间:2019-05-26 10:16
人气:
作者:admin
运放中有一个极为重要的参数,那就是交流电源抑制比AC-PSRR。这个参数相对在实际的应用电路中显得更有价值,却时常被我们忽略。运放的datasheet参数表格中往往给出的是直流PSRR。而AC-PSRR往往以图表的形式给出,我们常常忽略了图表中的信息。然而,被我们忽略的常常是关键。下图是OPA376的datasheet中的PSRR图表,从图表中我们可以看出两点信息:(1)PSRR是随电源交流频率的上升而下降的,(2)正负电源的AC-PSRR不同。

以上两点会在应用电路中引起令人不快的问题,下图是说明了一个在电源上出现的峰峰值为100mV,频率为20kHz的纹波,会使放大电路的输出端增加一个20uV,20kHz的噪声信号。

通常,运放的应用电路中使用线性电源对运放供电,对运放的电源进行滤波。但在一些手持式设备为了提高效率,降低功耗,不得不使用开关电源对运放供电,开关电源的频率往往超过100kHz,甚至到MHz的水平。在这个频率点上,运放的PSR能力下降的非常快。如OPA376在100kHz时,PSRR只有50dB了。与高于100dB的DC-PSRR相去甚远。另一个问题在单电源的手批设备中,开关电容的“buck-boost”常被用来将正电源转化为负电源。看到上图中运放对负向电源的AC-PSRR后,会让我们出点冷汗了。
运放的PSRR就要是指电源电压变化引起输入失调电压的变化。因此可以参照测量失调电压的方法测量PSRR。把电源电压变化一个⊿Vcc,然后测量计算⊿Vios,就可以计算出PSRR。
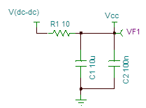
上面提到运放使用开关电源供电时,由于PSRR随频率的上升而下降。使得运放在输出端有很大的纹波噪声。下面提供一个简单的办法,只适合于低功耗的运放。在DC-DC输出的电源与运放的电原之间加一个小电阻(如下图),如果运放的功耗小于5mA。则这个10欧电阻产生的压降小于50mV。

下面看一下这个电路的效果如下图,在100kHz时频响为-36dB这相当于给运放增加了36dB的PSRR。这个功耗损失换取这个效果还是很值得的。

另一个有效的方法是,使串心电容给电源滤波,串心电容是一种三端电容,但与普通的三端电容相比,由于它直接安装在金属面板上,因此它的接地电感更小,几乎没有引线电感的影响,另外,它的输入输出端被金属板隔离,消除了高频耦合,这两个特点决定了穿心电容具有接近理想电容的滤波效果。
1TOPS算力+6nm工艺,功耗再降30%!BES6000即将