简单
音频功放
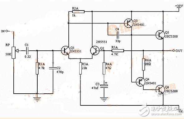
电路原理图(一)这款功放一声道只需17个零件,却收到了意想不到的效果,还音效果真实,频响平直,解析力高,且功率可以达到50W。此功法电路可谓一装即成,特别适合初学者制作。
具体电路如图(只画出一声道),全机用1/2W
电阻,C2和C4用瓷盘
电容即可,Q5、Q6采用大功率管2SC5200,变压器容量大于200W,次级输出电压
AC22V*24A。

调试方法:本机一般来说无需调整,装机后测中点电压在+-50mV内可以认为正常,否则可调整R2的阻值,如偏离电压高则加大R2,反之则减小。
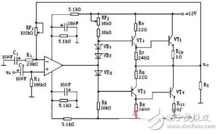
简单音频功放电路原理图(二)文中介绍的是一款由NE5532构成的OCL准互补功放电路。该音频功率放大电路采用一
运算放大器组成驱动级,晶体三极管VT1~VT4组成复合式互补对称电路,担任功率放大。电路总增益Au=(R1+R3)/R1,RL为扬声器。交流
信号的工作过程与简单的互补对称
功率放大器类似。
其中
电位器RP1调节整机的增益,RP2用于调整中点电压。本电路经过简单的调试即可成功,更换不同的运放整机的音色都会随之改变,
DIY的乐趣尽在其中。缺点是功率较小,可以把运放的
供电提高并稳压在正负15V,后级功放管的电压提高到正负30V以上,即可满足一般家庭使用的需要。

简单音频功放电路原理图(三)LM4889是一款主要应用于
手机的音频功率
放大器。5V
电源时,它能够提供1瓦的连续平均功率输出(8Ω桥式连接负载),失真小于2%(THD+N)。
LM4889需要的外部元件极少,不需要输出
耦合电容器或启动电容器,因此适合移动电话和其他低电压应用。该LM4889具有低功耗的停机模式、内部误关断保护机制、噪音消除功能,可以配置外部的增益设定电阻。
LM4889典型应用电路:
简单音频功放电路原理图(四)LM380集成音频功率放大器的应用电路如下图所示:

简单音频功放电路原理图(五)OPA541
芯片是一个功率放大器,它能由最大为士40V的电源供电,而产生最大
电流为5A的连续输出。可通过外部的电阻,调节输出电流的大小,以保护放大器和负载,使之正常工作々OPA541具有两种封装形式,一种是⑩脚塑封,另一种是TO一3密封封装。

OPA541为一个性能较佳的功率放大器。电路如图5-106所示,该电路在音频信号的输入电平值为1.3V;哪,由对称的土35v电源供电时,能够给80的负载提供大约60W的功率口此时,通过并联电阻R6、R7限制输出电流值(最大为8.5A),也能安全驱动4n的负载,使之获得最大的驱动功率。但是R6和R7的设置要注意保证放大器在短路时得到安全保护6要使放大器在其安全区内工作,则要求电流门限值为1.8A。决定电流门限电阻阻值Rc、可由
下面的公式计算:Rci=(0.813/laha)-0.02(n)
该放大器的失真度低,THD低于0.5%o
lC的静态电流仅为ZOmA,带宽由C3决定,大约为22kHz,输入
滤波器R2、C2用于减小IMD(内部调制失真),并且减小带宽,使带宽降为实际的16.6kHz;低端的截止频率由R1、C1决定,为6.6Hz。
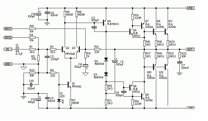
简单音频功放电路原理图(六)选用MJL4281A(NPN)和MJL4302A(PNP),具有高带宽,良好的SOA(安全工作区),高线性和高增益。驱动
晶体管选用MJE15034(NPN)和MJE15035(PNP)。所有器件的额定电压为350V。
输出三极管选用MJL4281A(NPN)和MJL4302A(PNP),具有高带宽,良好的SOA(安全工作区),高线性和高增益。驱动晶体管选用MJE15034(NPN)和MJE15035(PNP)。所有器件的额定电压为350V。
性能指标:8Ω4Ω电压增益27dB27dB功率(连续)153W (240W)240W (470W)峰值功率 - 10 ms185W (250W)344W (512W)峰值功率 - 5 ms185W (272W)370W (540W)输入电压1.3V (2.0V)
RMS1.3V (2.0V) RMS噪声 *-63dBV (ref. 1V)-63dBV (ref. 1V)S / N比 *92dB92dB失真0.4%0.4%失真 (@ 4W)0.04% (1 Khz)0.04% (1 Khz)失真 (@ 4W)0.07% (10 kHz)0.07% (10 kHz)摆率》 3V/us》 3V/us
300W音频功率放大器电路原理图

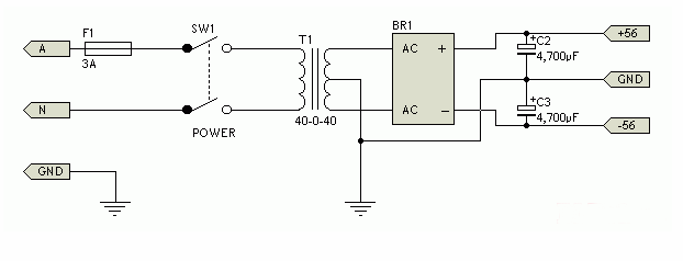
300W音频功率放大器电源线路图