时间:2016-08-23 09:31
人气:
作者:admin
随着科技不断的发展,终端设备的不断更新迭代,支持快速充电技术的移动设备越来越多,现在无论是智能手机还是智能手表,还是平板电脑、电子书阅读器等,如果不支持快速充电技术已经不好意思说自己属于这个快节奏的时代了。
这不iPhone 7 据传会或支持快速充电,用户在Twitter上曝光了iPhone 7的电源管理芯片图片,与iPhone 6s的电源管理新品对比,这个芯片多了一个部件,这说明iPhone 7 可能有新的功能,有可能会支持快速充电。早前的传言称,iPhone 7会通过“Type-C 连接电脑,Ligntning 连接手机”的方式实现快速充电。新的传言是,iPhone7可能支持5V/2A快速充电。
一、什么是快速充电
快速充电三要素是充电器、电池、charge IC, 是能在1~5h内使蓄电池达到或接近完全充电状态的一种充电方法。常用于牵引用蓄电池需要在较短时间内恢复完全充电状态时的充电。
快速充电技术是有着不同分支的,目前的充电标准一共分为下面几种:USB标准、苹果标准、高通标准、MTK标准。
1、USB标准又分为:
USB 1.0、2.0:5V/500mA;
USB 3.0:5V/900mA;
USB Battery Charge 1.2(BC1.2):5V/500mA、5V/1.5A;
USB Type-C:5V/500mA、5V/900mA、5V/1.5A、5V/3A;
USB Power Delivery 2 v1.1:5V/2A、12V/1.5A、12V/3A、12V/5A、20V/3A、20V/5A;
USB Type-C接口的充电器可以为手机提供15W(5V/3A)的充电功率
2、苹果标准
苹果的iOS设备接口基于USB,接口电源的规格比较简单,分为5V/1A、5V/2.1A两种,都是通过在充电器的D+和D-配置不同的识别电阻进行识别。
5V/1A:iPhone、iPod Touch都使用5V/1A的充电规格,充电使用;
5V/2.1A,提供给iPad、iPhone带Plus充电使用;
相对来说苹果iPhone的电池容量小,充电技术也比较单一,需求方面暂时没有出现什么问题,iPad电池容量大,5V/2.1A的充电规格出现得比较早。
3、高通标准
高通在的Quick Charge 3.0(QC3.0),比起还没全面普及的QC2.0技术 提升了27%的充电速度,减少功率损耗45%。高通快速充电使用的是提高电压的方式来减少线损,高通到目前一共有三代快速充电技术,分别是:
高通QC1.0:输出规格5V/2A,基本都是骁龙600平台;
高通QC2.0:输出规格5V/9V/12V三档,最大电流3A,也就是目前使用最广泛的一种快速充电技术;支持的平台包括了骁龙200/400 /410/615/800/801/805/810,另外也授权给其他厂商使用,例如三星的快速充电技术、Intel的Boost Master快速充电技术其实也属于高通QC2.0;;
高通QC3.0:使用了被称为最佳电压智能协商(Intelligent Negotiation for Optimum Voltage,INOV)的算法,支持3.6V到20V的工作电压动态调节,以200mV为步进。兼容的平台包括了高通骁龙820、620、618、 617和430,并且向下兼容QC2.0和QC1.0的设备,可以使用在USB Type-A接口、USB micro接口和USB Type-C接口上。
4、MTK的Pump Express快充技术
MTK的MTP Pump Express快充技术分为两种,一种带Plus一种不带Plus,带Plus的可以支持到9V/12V,从规格来看,普通的Pump Express支持前者,充电电流不超过2A,而支持Pump Express Plus的产品则可以达到12V/3A,这一类产品目前市面上比较少,魅族的移动电源和魅族支持mCharge的手机属于这一类产品。
除了以上4种使用广泛的快速充电技术,另外还有一种叫VOOC的闪充技术,来自于OPPO,就是经常听到的“充电5分钟,通话两小时”这句广告语所使用的充电技术。OPPO使用的做法是采用了高达4.5A的电流对电池进行充电,配合8触点电池和7Pin的USB接口,增加传输的触点数量有利于减少接触损耗,本来Micro USB接口只有寥寥几个Pin无法承受大电流也得到改善,这也属于快速充电的一种,但不属于平台化的产品,并没有普及。
以上介绍的都是市面上存在的快速充电技术,各家都基于USB接口,但兼容性上又有所差异,使用USB Type-C接口一类的新手机几乎都必须使用原配的充电器才能进行快速充电,由于接口方面的因素,第三方适配的产品很少。
高通QC技术的手机必须使用支持高通QC技术的充电器才可以实现快充。
MTK的PE支持的产品则比较少,只有魅族和联想的少量MTK机型支持,也必须搭配自家的充电器或者是移动电源才能实现。
二、快速充电解决方案详解
随着手机的屏幕越来越大,处理器的性能越来越强并升级多核。为保证续航,手机的电池容量也变大,这样造成充电时间不可避免的变长。如何缩短充电时间已成为手机应用及更多移动终端设备的一大瓶颈。相继出现基于不同厂商的快速充电解决方案,能够短暂的时间内有效提升充电效率。
1、安森美快速充电解决方案
(1)方案框图

图示 On Semi方案框图
(2)方案特点
·通过频率反走和跳周期模式,减少待机功耗
·可通过光耦触发低功耗关闭模式
·无损过功率补偿
·基于定时器的过功率保护
·输出短路保护
·动态自供电的高压启动
·欠压监测功能
·有源 X2 电容放电
·严重故障时闩锁
·自动恢复或闩锁选择的过流保护
·空载待机能耗<30 mW
·可调功率过载保护
2、基于FAN501的快速充电解决方案
(1)方案框图

Fairchild方案框图
(2)方案特点
·输出短路保护
·毫瓦节省技术提供超低的待机功耗,很容易满足“能源之星 V5.0”
·恒压控制时,根据输入电压,有两段固定的 PWM 工作频率 140kHz/85kHz
·高压启动
·断续和连续工作模式实现恒流控制,无需次级反馈电路
·在连续工作模式有较高的功率密度和转换效率
·调频减少 EMI 噪声
3、基于TI控制器的快速充电解决方案
(1)方案框图

TI方案框图
(2)方案特点
·少于10mW 无负载功耗能力
·针对恒定电压 (CV) 的光耦合反馈,和针对恒定电流 (CC) 的初级侧调节 (PSR)
·在线路和负载上实现 ±1% 电压调节和 ±5% 电流调节
·700V 启动开关
·100kHz 最大开关频率可实现高功率密度充电器设计
·针对最高总体效率的谐振环谷值开关运行
·简化电磁干扰 (EMI) 兼容性的频率抖动
·针对金属氧化物半导体场效应晶体管 (MOSFET) 的已钳制栅极驱动输出
·过压、低线路和过流保护功能
4、基于Microchip产品的车载USB快速充电解决方案
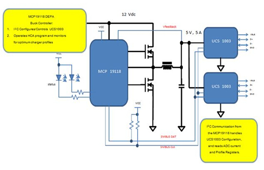
2016年8月11日,大联大控股宣布其旗下品佳推出基于Microchip的UCS100X的车载快速充电解决方案。

图示1 基于Microchip的UCS100X的车载快速充电解决方案系统框架图
虽然USB端口如今可用作充电电源,但许多便携式设备因有着独特的充电要求而达不到充电标准,甚至无法充电。Microchip的UCS100X具有充电仿真功能的USB端口电源控制器。当便携式设备插入USB端口时,UCS100X器件会自动循环遍历9个预装载的充电仿真配置文件,直至充电开始。这些内嵌的配置文件与BC1.2 CDP、DCP、YD/T-1591以及大多数Apple®和RIM®便携式设备、电子书阅读器及许多平板电脑兼容。UCS1001/1002/1003器件不仅支持符合USB 2.0规范的数据交换,还提供一个USB端口电源开关,能持续输出最高2.5A的电流。

图示2 基于Microchip的UCS100X的车载快速充电解决方案系统框架图

图示3基于Microchip的UCS100X的车载快速充电解决方案规格说明
该方案除可应用在车载USB充电之外,还可以应用在平板电脑、电子书阅读器、台式机、移动PC、打印机和数字TV等领域。
身处物联网洪流的你还在等什么!“关注物联网新机遇的你,怎能错过这个饕餮盛宴!!由华强聚丰旗下电子发烧友网举办的第三届“中国IoT大会”将 于12月2日在深圳隆重举行:全球化的 视野、更高价值的独家观点、更专业的技术分享、更前沿的脉动把握,汇聚全球物联网知名企业与精英的盛典,你不可错过!更多信息欢迎大家继续关注电子发烧友网!”(点击图片查看详情)
1TOPS算力+6nm工艺,功耗再降30%!BES6000即将