时间:2016-10-19 11:17
人气:
作者:admin
现在市面上的可穿戴设备越来越多,对于可穿戴设备,尤其是手腕式的可穿戴设备的竞争日益激烈。对于可穿戴设备的研究核心在于可穿戴传感器的研究。可穿戴设备的功能日趋强大与其内部使用的可穿戴传感器数量的增加和性能提高息息相关。本文基于MEMS 六轴传感器技术,目的在于设计出一套可以用于运动轨迹检测的可穿戴设备。利用现有的蓝牙4.0 技术,将六轴传感器收集到的数据实时传送到上位机,通过MATLAB 等仿真软件以及合理的数据处理,得到最接近现实的运动轨迹。
可穿戴运动监测系统是可穿戴计算在体育领域的典型应用,可穿戴运动监测系统旨在不妨碍用户运动的前提下,为用户提供连续、准确的运动监测功能。国内外学者已在该研究领域做了大量的工作,研制出许多相关的设备和应用。然而这些设备或者应用不是体育专家,并不能真正根据这些信息给出准确的建议,只能根据这些信息给出大致运动评估。另一方面,由于缺乏大规模的数据处理能力、多维度的数据分析能力,以及深入的数据挖掘能力,即便收集的数据里蕴含大量有用信息,甚至包括可以直接用于分析运动的数据,基于数据处理挖掘能力问题,也会被海量数据淹没。
鉴于此,文中提出了一种新的可穿戴系统。该系统基于MEMS 六轴传感器,通过采集物体在运动过程中产生的以六轴传感器为校准点的三轴加速度和三轴角速度,通过蓝牙4.0无线传输到配备了蓝牙USBdongle 的上位机进行数据处理和轨迹模拟。
本文中的可穿戴运动监测系统建立于仿真运动轨迹的惯性技术的基础上,主要通过运动传感器实现。本系统主要采用了俩种运动传感器:三轴加速度传感器和三轴陀螺仪传感器。加速度传感器用来测量运动物体的加速度,作为计算速度和位移的原始数据。陀螺仪用来测量于东物体的角速度,以此确定三维空间中运动物体的加速度传感器的参考坐标系,有利于位移轨迹的计算。
1.1 加速度传感器工作原理
加速度是表征物体在空间运动本质的一个基本物理量,可以通过测量加速度来测量物体的运动状态。加速度传感器的基本原理可以由图1 说明,其中m 是指方块的质量,k 是弹簧的刚度,c 是阻尼器与仪表壳相连。

图1:加速度传感器的工作原理图
传感器基座与被测运动体相固联,因而随运动物体一起相对于惯性空间的某一参考点作相对运动。由于检测质量块不与传感器基座固联,因而在惯性力作用下将与仪表机壳产生相对位移。检测质量块感受加速度并产生于加速度成比例的惯性力,从而使弹簧产生与质量块相对位移相等的伸缩变形,弹簧变形又产生与变形量成比例的反作用力。当惯性力与弹簧反作用力相平衡时,检测质量块相对于基座的位移与加速度成正比,故可通过该位移或惯性力来测量加速度。
根据胡克定律,公式如下:
Δx=x0-x (1)
F=kΔx=ma (2)
Δx 是检测质量块的相对位移。由上式可知,检测质量块的相对位移量Δx 与加速度a成正比。
1.2 陀螺仪工作原理
陀螺仪(gyroscope) 的原理就是一个旋转物体的旋转轴所指方向在不受外力是不会改变的。就像一个陀螺在高速旋转的时候是不会倒下。但是陀螺仪工作的实收是必须要给它一个力,使它快速旋转起来,旋转速率一般要达到几十万转,这样就能工作很长时间。采用多种方法读取轴的信息,并将信号传给控制系统前,进而进行分析和处理。
1.3 MEMS六轴传感器工作原理
MEMS惯性传感器采用集成电路的工艺,以其独特的加工工艺区别于其他惯性传感器。优点在于可靠性高、制造成本低廉、并且寿命更长。同时还具有重量轻、易集成、耗电量低、体积小、能大批量生产的特点。MEMS 传感器在同一个芯片上进行信号传输前可放大信号,提高信号水平,减小干扰和传输噪声。特别是同一芯片上进行A/D 转换时,更能改善信噪比。

MEMS 六轴传感器是由一个三轴陀螺仪传感器和一个三轴加速计传感器集成在同一个芯片上,可以实时输出陀螺仪和加速计读取到的数据。加速计的原理和传统的原理形似。三轴陀螺仪的工作原理则与传统的陀螺仪原理不同,传统的陀螺仪理论依据是角动量守恒定律。不停转动的物体,他的转轴指向是不随它原本的支架的转动而变化的。MEMS 陀螺仪是利用科里奥式力,物体被驱动,不停的来回做颈向运动,科里奥式力就不在横向来回变化。
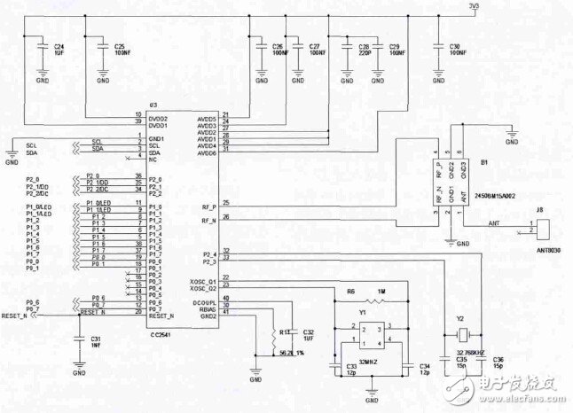
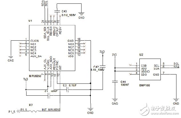
本硬件系统的主要组成是由传感器的数据采集和蓝牙射频俩部分构成。传感器部分主要由六轴传感器MPU6050 和气压温度传感器BMP180,蓝牙芯片选用TI 公司的CC2541。MPU6050 和BMP180 通过I2C 总线和CC2541相连,将采集到的数据传输给蓝牙芯片。蓝牙芯片再通过板子上的巴伦滤波器和陶瓷天线将收集到的数据传输出去。详细系统原理图2。将俩部分电路集成在同一个电路板在上,制作出一套开穿戴开发平台,如图3。通过这套自行研发的开发平台,可以做大量轨迹实验,为下一步的轨迹模拟提供了实验环境保证。

图2(a):系统电路原理图CC2541 部分

图2(b):系统电路原理图传感器部分
图3:可穿戴开发设备
1TOPS算力+6nm工艺,功耗再降30%!BES6000即将