时间:2015-10-19 11:27
人气:
作者:admin
可穿戴产品正在改变着人们的生活,其中智能手环是可穿戴设备中最流行的产品,受到了白领消费者的广泛热捧。通过这款手环,用户可以记录日常生活中的锻炼、睡眠、部分还有饮食等实时数据,并将这些数据与手机、平板、ipod touch同步,起到通过数据指导健康生活的作用。市面上销售的手环产品也是种类繁多,作为服务生活的便携式产品,手环的质量、稳定性、电磁兼容性能受到人们了极大的关注。
智能手环产品在日常使用过程中就经常遇到以下电磁兼容干扰问题,困扰着人们对手环的使用:
1、手机等通讯设备不能很顺利的与手环通过蓝牙连接,进行数据传输通信;
2、内部加速度传感器在高频电磁场环境下受到高频电磁干扰,计步不准确;
3、智能手环内置电池,在电量不够时需要充电,但充电接口由于对外裸露容易遭受静电等干扰而损坏。
因此,作为智能手环的硬件设计人员,在产品研发过程中必须要进行电磁兼容设计。
智能手环电磁兼容滤波设计要点
产品对外充电端口需要进行防护滤波设计,增强接口的防静电能力,同时抑制干扰对后级电源的影响。建议增加的电路设计如下图所示,其中电源端口TVS管为BV05C,磁珠选型为BLM0402-600;

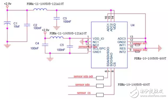
由于运动量的采集采用小、薄、低功耗的三轴分辨率加速器传感器,该传感器集成度高,极易受到干扰影响,在设计时需对模拟电源进行滤波设计,针对模拟电源需要采取高频磁珠和高频电容滤波,最好采取PI型滤波方式;
磁珠=FBMA-11-100505-121A10T;FBMA-10-100505-600T

手环通常采用超低功耗处理器芯片,数据运算量非常小,通过蓝牙芯片与移动设备进行通讯。蓝牙芯片电路设计时,要防止其它高频杂散的串扰,影响蓝牙的通信,需要针对蓝牙电源进行滤波设计,采取高频磁珠以及电容进行高频干扰滤波处理;建议滤波设计电路如下:磁珠=FBMA-10-100505-600

输出电路需要一个π形电路(起到阻抗匹配的作用),需要根据实际情况在三个位置上增加电容或者电感,把阻抗调整到中心点,达到最大的功率输出效果。
智能手环电磁兼容滤波PCB设计要点
智能手环体积较小,PCB上布局比较紧凑,但器件布局也需要满足电磁兼容设计要求。设计时需要特别注意布局的顺畅,电源变换芯片、CPU模块、蓝牙模块、传感器电路分开布局,不能相互串扰,同时注意电源变换模块、蓝牙模块与传感器模块尽量分开保持一定距离。
PCB单板上,需要区分数字地区域、模拟地区域、射频地区域,可以不分地设计或分地设计并通过0欧电阻进行连接,同时对应的数字、模拟、射频电路分别参考对应的地平面,减小相互耦合干扰。分地设计时特别注意不能有信号布线跨地分割,否则会导致走线环路较大,容易受到外部高频干扰。
其他方面,在单板PCB设计时,注意板边铺设地网络,信号内缩,减小静电从结构缝隙耦合至单板的干扰,提高单板的敏感度。
智能手环电磁兼容结构设计要点
结构设计注意密闭性,注意按键的同时增大单板与结构件之间的间距,对结构件放电时不会作用至单板,间接提高了单板的放静电能力。
通过从滤波、防静电、PCB布局、分地、布线等几个方面进行电磁兼容设计考虑,这样才能提升智能手环的质量,稳定性!在实际应用中才能更加可靠,不受干扰,不易损坏,才能真正成为我们的生活中的健康助手!
上一篇:可穿戴未来将可能影响哪些领域?
下一篇:5大秘诀助战可穿戴设备成功
1TOPS算力+6nm工艺,功耗再降30%!BES6000即将