全球最实用的IT互联网信息网站!
AI人工智能P2P分享&下载搜索网页发布信息网站地图
自适应绕组应变(AWS)仿生传感器可穿戴集成系
阅读全文2022-07-11
新型可穿戴贴片传感器能检测潜在脑震荡
可穿戴技术有哪些 新静电纺丝技术带来更多可能
阅读全文2022-07-10
蓝牙芯片厂商泰凌微冲刺科创板!年营收超6亿元
阅读全文2022-07-03
智能穿戴设备的血氧测量准不准?
阅读全文2022-07-01
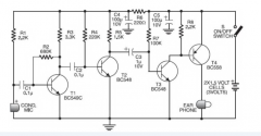
一种廉价的助听器电路
阅读全文2022-06-30
网红颈椎按摩器有用吗?拆解评测利用低频脉冲
浅谈电机控制中的MCU选型
RISC-V在可穿戴市场的应用现状和前景
常见的智能手表有哪些
阅读全文2022-06-28
Altium Designer在运动控制与可穿戴设备行业
展会直击:从AI眼镜到AI玩具,打工人逆袭
广濑电机推出后锁式FPC连接器FH80系列
DeepSeek与存储芯片为AI眼镜注入新动能
CPU | 内存 | 硬盘 | 显卡 | 显示器 | 主板 | 电源 | 键鼠 | 网站地图
Copyright © 2025-2035 诺佳网 版权所有 备案号:赣ICP备2025066733号 本站资料均来源互联网收集整理,作品版权归作者所有,如果侵犯了您的版权,请跟我们联系。