时间:2024-02-01 17:07
人气:
作者:admin
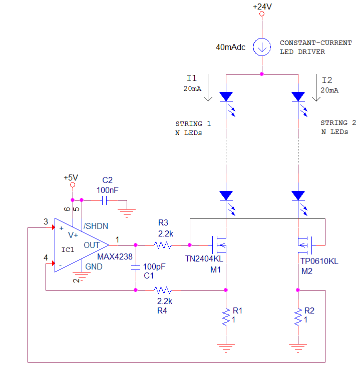
图 1中的设计理念是一个精密电流镜,用于驱动两串五个白光 LED。

图 1 驱动两个 LED 串的电流源/镜像
运算放大器具有“双重”负反馈(因为 M2 在同相输入端反转信号)。R1 和 R2 两端的电压降相等,使 LED 驱动器电流减半。MOSFET M2 以恒定的源漏电压工作(等于 V GS1 + V GS2 ) 而M1吸收了两个串的电压降的不匹配,即使在LED短路的情况下也是如此。
为了保护 LED 灯串免受其中一个灯串开路导致的过流,您可以添加两个二极管和一个晶体管,如图 2所示, 并在我之前的设计理念“保护功率 LED 灯串免受过流”中进行了描述。

图 2 防开路保护
电容器 C1 以及电阻器 R3 和 R4 确保运算放大器的稳定性。R1 和 R2 两端的压降必须适当大于偏移量运算放大器的电压,以在划分 LED 驱动器电流时实现良好的精度。电流比 I1:I2 仅等于电阻比 R1:R2。
该电路还适用于驱动功率 LED。在这种情况下,您应该使用具有低阈值电压的 MOSFET 来限制功耗,或者您可以用一对互补的 BJT 替换它们。
上一篇:故障安全多芯片LED模块驱动器
下一篇:多亮度LED控制器吸取零关断电流