时间:2024-02-02 16:44
人气:
作者:admin
该设计理念的主要特点是:
软开关开/关操作
睡眠模式下的零电流消耗
两级调光
低电量保护
基于CMOS 4017约翰逊计数器的简单控制器
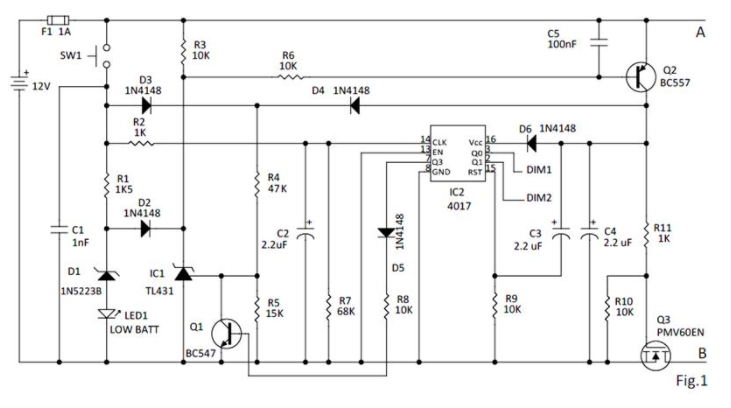
为了便于理解,该电路分为两部分:逻辑控制(图 1)和 LED 驱动器(图 2)。

图 1 LED 控制器
该电路由一个瞬时按钮开关控制。在按下 SW1 之前,整个电路处于睡眠模式,消耗的电流为零。关闭 SW1 允许 Q2 在 IC1 的帮助下导通,IC1 是一个 TL431 可编程齐纳二极管,它反过来为 IC2 和 MOSFET Q3 供电。
此时,引脚 3 的 Q0 输出将 LED 亮度设置为 25%,由 R14 确定(图 2)。每次按下都会向 IC2.14 提供一个时钟脉冲,从而增加计数。第二次推动使 Q1 变高,R15 现在设置第二次调光 水平到 50% 的亮度。R14 和 R15 将电流注入 IC3 的反馈节点以实现各种调光级别。第三次按下将 IC2 未连接的输出 Q2 设置为高电平(使 Q1 和 Q2 保持低电平)以将 LED 设置为 100% 亮度。第四次按下将 Q3 设置为高电平,拉低 IC1 的偏置并允许整个电路进入睡眠模式。
当电池电压降至 11.2 V 左右时,IC1 停止工作,由 R4、R5、Q2 的 V CE 压降和 D4 的正向压降设置(在正常操作中,TL431 保持低电量指示器 (LED1) 关闭借助 D2)。为防止电池电量不足进一步耗尽,LED1 会短暂发光,然后熄灭,但只要按下 SW1 就会持续发光。

图 2 可控 LED 升压转换器
典型的MC34063 DC-DC 转换器在这里用作 LED 驱动器,这是一种具有成本效益的 和容易获得的解决方案。电感器 L1 可以是自制的,也可以是 Würth 零件 ( 744743221 )。开路负载保护由 D10 处理。如有必要,调整 R14 和 R15 以获得所需的亮度级别。
此设计可应用于 LED 灯笼、阅读灯、营地灯和通用照明。电池可以通过太阳能、交流电或汽车适配器或任何其他合适的电源充电。
上一篇:由电流源/镜子驱动的LED灯串
下一篇:通过驱动大功率LED降低EMI