时间:2024-01-29 15:31
人气:
作者:admin
向 MR16 灯提供电流的低频交流变压器和电子变压器的操作之间存在差异,并且 MR16 卤素灯和 MR16 LED 灯的电流消耗也存在差异。这些对比通常会导致 MR16 LED 灯无法与大多数电子变压器配合使用。本文介绍了针对 MR16 灯优化的高亮度 (HB) LED 驱动器如何使 LED 灯与大多数电子变压器兼容。
摘要:为 MR16 灯提供电流的低频交流变压器和电子变压器的操作存在差异,并且 MR16 卤素灯和 MR16 LED 灯的电流消耗也存在差异。这些对比通常会导致 MR16 LED 灯无法与大多数电子变压器配合使用。本文介绍了针对 MR16 灯优化的高亮度 (HB) LED 驱动器如何使 LED 灯与大多数电子变压器兼容。
简介
本文讨论了为 MR16 灯提供电流的低频交流变压器和电子变压器的操作差异。它还解释了 MR16 卤素灯和 MR16 LED 灯的电流消耗差异。这些差异很重要,因为电流消耗通常会阻止 MR16 LED 灯与大多数电子变压器一起运行。本文将展示针对 MR16 灯优化的高亮度 (HB) LED 驱动器如何使 LED 灯与大多数电子变压器兼容。不过,本文并未深入探讨 LED MR16 灯的调光器和电子变压器组合的无闪烁操作。
电阻负载和电子变压器的重要性
MR16 卤素灯通常采用低压交流电源运行,该低压交流电源通常由低频交流变压器或高频电子变压器产生。在大多数MR16应用中,电力公司提供的高压交流电通过高频电子变压器或低频磁力变压器转换为低压交流电。高频电子变压器的初级绕组直接连接到 120VAC/230VAC。它使用高开关频率来提供应用于 MR16 卤素灯的低电压 (12VAC)。
低频交流变压器体积大、重且占据大量空间。相比之下,电子变压器体积小、结构紧凑,设计用于为典型功率需求超过 20W 的电阻负载供电。当电子变压器由 120VAC/230VAC 供电时,如果输出上的电阻负载设置为小于 20W,则大多数电子变压器将无法工作。
常规卤素 MR16 灯在正常工作条件下从交流电源汲取超过 20W 的功率,因此它们与电子变压器配合使用效果良好。然而,LED MR16 灯只需要 7W 的功率即可提供与 35W MR16 卤素灯相同的光输出。
电阻负载和亮度
MR16 卤素灯充当非线性电阻负载。当灯冷时,电阻较低,会吸收高电流,支持电子变压器的运行。一旦灯亮起,灯丝就会变热,电阻也会增加。当由电子或磁性变压器供电时,典型的 35W 卤素灯在 120VAC/230VAC 时会消耗 35W 的功率。由于卤素灯是阻性负载,如果线路电压低于标称电压,亮度就会降低;当线路电压从标称值上升时,亮度会增加。

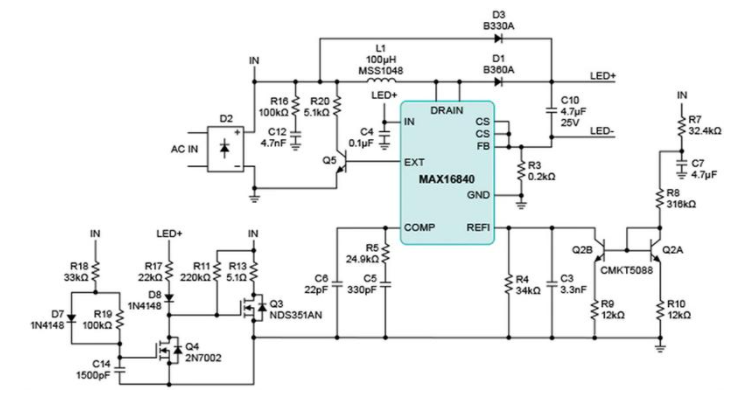
MR16 LED 灯采用升压配置的 MAX16840 HB LED 驱动器原理图。这种配置提供了与电子变压器良好的兼容性。
亮度增加、亮度降低——这并不是当今大多数应用所要求的一致操作。然而,当线路在标称输入电压附近变化时,可以保持 MR16 LED 灯的亮度恒定。但 LED MR16 灯不是电阻负载,而这正是电子变压器所要求的。因此,需要调整 LED MR16 灯的负载行为,以便它能够吸取提供所需光输出并保持电子变压器运行所需的功率。
针对恒定电流负载优化 LED 灯
可以调整 MR16 LED 灯的驱动电路,使其从电子变压器的输出中汲取恒定电流负载。电子变压器的输出端不能添加电容,因为这会阻止 MR16 LED 灯充当恒流负载。此外,MR16 LED 灯消耗的电流需要以非常快的速度上升到编程电流。具体来说,它需要在3μs或4μs内跳转到编程值。如果它的上升速度比这个慢,那么电子变压器可能会停止切换。
HB LED 驱动器的新设计将使大多数电子变压器能够与 MR16 LED 灯顺利运行。MR16 灯消耗的电流根据施加到灯上的 RMS 电压进行调整。当电压较低时,MR16灯会消耗一定量的电流。为了保持输入功率恒定,当 RMS 输入电压增加时,该电流将会减少。
该 HB LED 驱动器集成了适合大多数应用的 0.2Ω、48V MOSFET。它可配置为 6V 至 40V 的 LED 灯串电压。如果串中 LED 的数量大于 6 个,则驱动器可用于升压配置。对于少于 6 个 LED,应在 SEPIC 配置中使用。在本文中我们只讨论 boost 配置。图 1 显示了升压配置的原理图。
上一篇:先进的热控制可确保LED使用寿命