时间:2024-01-30 15:05
人气:
作者:admin
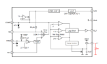
R2A20135SP是具有调光功能的LED照明控制器IC。高精度LED电流反馈系统,更有效地发挥LED性能。该IC内置调光功能,可以控制Triac、PWM、DC调光等多种调光模式。开关模式可以根据所需功能选择零电流检测模式或固定频率模式。通过恒定导通时间控制,两种模式都具有功率因数校正功能。零电流检测模式可提供更好的抗噪性能,固定频率模式可用于功率因数校正和 THD。*概述*
R2A20135SP是具有调光功能的LED照明控制器IC。高精度LED电流反馈系统,更有效地发挥LED性能。该IC内置调光功能,可以控制Triac、PWM、DC调光等多种调光模式。
开关模式可以根据所需功能选择零电流检测模式或固定频率模式。通过恒定导通时间控制,两种模式都具有功率因数校正功能。零电流检测模式可提供更好的抗噪性能,固定频率模式可用于功率因数校正和 THD。

* *临界导通模式(“RT”引脚开路)*
当“RT”引脚和“Vcc”引脚之间连接 Rrt 或“RT”开路时,R2A20135SP 工作在零电流开关的临界导通模式。在该模式下,本IC在电感器电流变为零的时刻打开外部MOSFET。
应用笔记- LED 照明控制器 IC

当在“RT”引脚和 GND 之间连接外部电阻 Rrt 时,R2A20135SP 工作在固定开关频率模式。此时,IC 根据内部振荡信号的时序打开外部 MOSFET。您可以通过Rrt的值来调整振荡频率。
应用笔记 - LED 照明控制器 IC_1
*每个电路块的说明*
* *零电流检测*
R2A20135SP 检测零电流点。检查与电感串联的Rcs端电压。在临界导通模式 (CRM) 下,该 IC 在此零电流点打开外部 MOSFET。零电流检测的阈值电平设置为 8 mV(典型值)。并且增加了从零电流检测到MOSFET漏极电压下降的延迟时间。该延迟时间固定为 0.8 μs。
* *RAMP 斜率*
RAMP 波形的斜率由内部固定电流和内置 IC 的 10 pF 容量决定。在 IC 中,充电至 10 pF 的电流为 1 μA。当误差放大器的输出电压为 4 V (典型值) 时,出现导通时间 tonmax。ZCD检测电路检测电感器的零电流,并且当RAMP引脚低于0.2V时,RAMP电路开始对RAMP电容进行充电。如果RAMP信号达到误差放大器的输出电压,将进行RAMP部分容量的放电。此外,如果 COMP 电压低于 1V,ON 时间将变为零。

上一篇:连接彩色LCD模块
下一篇:选择驱动LED的电感器