全球最实用的IT互联网信息网站!

AI人工智能P2P分享&下载搜索网页发布信息网站地图

当前位置:诺佳网 > 电子/半导体 > 光电显示 >

FP7125:车灯单IC远近光方案

时间:2023-02-26 00:09

人气:

作者:admin

标签: 车灯  降压  恒流  调光 

导读:FP7125:车灯单IC远近光方案...

从2022年中国整体车灯照明市场来看,LED车灯是目前主流的车灯解决方案,LED车灯搭载率与渗透率快速增长,预计到2022年中国LED车灯市场规模可到700亿元;此外,随着LED系统的缩小,驱动这些系统的相关电子设备也必须随之缩小。实现小型电路板设计的一种常见方法是增加驱动器的开关频率,从而减小相关电感和电容的尺寸。


一、芯片简介

FP7125是一款平均电流模式的LED驱动IC。FP7125不会产生峰均误差,因此大大提高了精度,LED电流的调节,无需环路补偿或高侧电流检测,输出LED电流精度为±2%。

poYBAGP6MWiAAMi5AADXDNrP610398.png

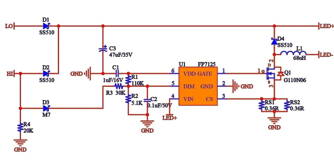
二、车灯单IC远近光方案

1.方案原理图

poYBAGP6MZ2Aa4RsAAYi5TWbtbo136.png强弱灯切换,对应调节不同输出电流

2.PCB

pYYBAGP6MbyAAImjAAJfdWf0VDI082.png外围元器件简单,整体面积仅2.2cmX3.5cm

温馨提示:以上内容整理于网络,仅供参考,如果对您有帮助,留下您的阅读感言吧!
相关阅读
本类排行
相关标签
本类推荐

CPU | 内存 | 硬盘 | 显卡 | 显示器 | 主板 | 电源 | 键鼠 | 网站地图

Copyright © 2025-2035 诺佳网 版权所有 备案号:赣ICP备2025066733号
本站资料均来源互联网收集整理,作品版权归作者所有,如果侵犯了您的版权,请跟我们联系。

关注微信