时间:2023-06-09 17:04
人气:
作者:admin
DS3902是对市场对光学模块低成本解决方案要求的回应,这些模块对某些激光特性的精确温度跟踪没有严格的要求;如调制电流和消光比。此外,具有两个闭环控制的激光驱动器需要一种设置APC和调制电流设定点的方法。传统上,首先使用机械电位器完成此操作,然后将这些机械电位器替换为选择具有相同值的固定电阻器。
介绍
DS3902是对市场对光学模块低成本解决方案要求的回应,这些模块对某些激光特性(如调制电流和消光比)的精确温度跟踪没有严格的要求。
此外,具有两个闭环控制的激光驱动器需要一种设置APC和调制电流设定点的方法。传统上,首先使用机械电位器完成此操作,然后将这些机械电位器替换为选择具有相同值的固定电阻器。
该过程依赖于固定值电阻接近电位器的测量值。实际上,固定电阻与电位器值不匹配,最终结果是光输出功率与所需设置不同。因此,它引入了一个误差,转化为功率预算中更大的光输出功率变化。
光模块
图1描述了一个典型的低成本光学模块。组成该模块的组件包括:
光学器件、激光和局部放电
激光/VCSEL驱动器
蒂亚
限幅放大器
DS3902
可选串行EEPROM
电源管理和浪涌控制
EEPROM可用于某些模块所需的串行ID信息。模块占用空间可以符合 SFF 或 SFP 标准。

图1.典型光模块框图。
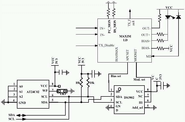
DS3902和串行EEPROM
DS3902中的两个可变电阻用于设置偏置和调制电流。设置是通过 I 完成的2C 接口。某些模块可能需要额外的EEPROM。这通常用于序列号信息,新模块可能需要包含此功能。DS3902具有可编程地址,因此可将其连接到单个I2C 总线(与其他设备一起),无需任何其他组件。
图2所示为在公共电源上使用DS3902和串行EEPROM (ATmel AT24C02)的连接细节2C 接口。图2还说明了与激光驱动器的连接。

图2.LD、DS3902 和 AT24C02 原理图。
DS3902的默认地址为A2h (Add_sel = 0)。如果需要与 A2h 不同的地址,Add_sel将被拉高。寄存器 00h 内容是 Add_sel = 1 时的设备地址。在上面的原理图中,AT24C02配置为A0h地址,(A0 = A1 = A2 = 0)。
WP(写保护)引脚使用链路接地,允许 R/W 访问存储器位置。一旦存储器被编程,WP引脚就可以通过LK1拉高,以防止意外写入。DS3902具有软件保护方案,只需使用密码即可访问存储器。
激光驱动器的选择取决于具体应用,ADI公司有多种激光驱动器可供选择。
罗莎和托萨
RX光学子组件(ROSA)和TOSA通常需要在更高的比特率系统中使用。在较低的比特率(小于或等于2.5Gbps)下,驱动器IC在靠近激光器的地方使用,并实现良好的性能。相反,对于高于 622Mbps 的比特率,需要 ROSA(PIN TIA),以实现合理的灵敏度。
激光驱动器具有许多功能,包括:
平均功率控制
消光比(ER)控制在某些激光驱动器中实现
激光安全功能
TX_Disable功能
TX_Fault功能
一些激光驱动器集成了输入信号流的脉宽控制以及时钟输入,以获得更好的抖动性能。
限幅放大器
TIA 之后的信号放大是使用限幅放大器实现的。这通常是一个高增益级,以便为主机板提供合理的恒定幅度(>200mV)。它还必须能够驱动低阻抗传输线。
此外,信号丢失检测通常在限幅放大器级完成,并以逻辑高电平标记到主机板。阈值和采样时间调整也可以纳入此阶段。
电源管理和浪涌控制
为了允许热插拔到主机板,用于 GBIC 的 SFF MSA 需要对模块的电源进行浪涌控制。这通常是标称电流消耗的10%。对于GBIC,它是30mA。此外,根据详细设计和所使用的单个IC,可能需要进行一些排序。时序要求通常会施加特定的慢启动时序。
这里描述了一个典型的慢启动电路。这是一种低成本设计,元件数量最少。

图3.低成本、慢启动电源设计原理图。
所有组件均为 SMD,尺寸小。M1 是 PMOS,应选择足够的 提供全电流时,额定电流和最小压降在其两端。组件值可以是 如果需要,请进行调整。此处给出的值提供了一个实用的慢启动时序。
下图为RL = 9Ω,为360mA负载,给出了C3的三个值的时序延迟。

以上是对0V至3.3V阶跃输入电压的响应。电流浪涌远低于原理图中给出的元件值的360mA最大电流输出。
审核编辑:郭婷