时间:2019-11-25 09:39
人气:
作者:admin
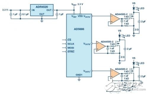
LED正越来越多地被用作节能光源。与传统灯具相比,它们具有决定性优势:能耗更低,寿命更长,并且有各种颜色可供选择。例如,借助LED,世界上最大的教堂——罗马圣彼得大教堂,现在得以呈现于全新灯光下。通过智能控制系统,即使是其重要藏品最小的细节也可以通过预设的照明场景进行一一呈现。这些数字控制系统集成了可编程LED驱动器,因此可按需激活LED。图 1 显示了一个 3 通道LED驱动器配置的示例。
数模转换器(DAC)(在本例中为 ADI 公司的 AD5686)的三个输出电压中的每一个都控制一个电压-电流转换器级,在每一级的负载路径中放置独立的LED,用于每个 LED 通道。所有三个转换器级均由运算放大器(运放)ADA4500-2 并连接一个用来控制 LED 电流的 MOSFET 实现。理论上,这个 LED 电流可以高达几安培,具体取决于电压源(VS)和负载电阻,在本电路中为 2 Ω。因此,选择合适的 MOSFET 非常重要。
DAC输出电压的质量很大程度上取决于基准电压源 VREF。应使用高质量的基准电压源。ADR4520 就是这样一个例子,如图 1 所示。它具有极低的噪声、超高的长期精度和出色的温度稳定性。
由于ADA4500-2 的内部设计,典型的轨到轨放大器具有一定的非线性和交越失真。它们的输入级由两个并联的差分晶体管组成:PNP 级(Q1 和 Q2)和 NPN 级(Q3 和 Q4),如图 2 所示。

图 1.用于控制三个独立 LED 的 LED 驱动器的简化原理图。

图 2.运算放大器中的轨到轨双极晶体管输入级简化版。
根据所施加的共模电压,两组输入对产生不同的失调电压和偏置电流。如果共模电压施加到放大器输入端,与正或负电源电压(VS)相差小于 0.7 V,则只会激活两个输入级中的一个。那么,仅会出现对应于有效级的误差(失调电压和偏置电流)。如果电压升至 0.8 V,则两个输入级都将激活。在这种情况下,失调电压可能突然改变,导致所谓的交越失真和非线性。
相比之下,ADA4500-2 具有集成的输入端电荷泵,无需第二个差分对即可覆盖轨到轨输入范围,从而避免了交越失真。ADA4500-2 的其他优势还包括低失调、低偏置电流和低噪声分量。
在这类电路中,必须注意负载/电流路径中由 LED 连线产生的电感。导线通常为数米长,如果没有提供正确的补偿,可能会导致异常的振荡。此电路中的补偿通过反馈路径实现,它将由分流电阻测量的电流返回到运算放大器的输入。应根据产生的电感调整 ADA4500-2 上现有的电阻和电容电路。
利用图1所示的电路,能够更简易地实现可通过DAC编程以用于精确照明控制应用的多通道 LED 驱动器。根据特定需求进行适当调整以避免功能异常也是十分重要的。
结论
本文所述的电路显示了创建可编程 LED 驱动器更简单的方法,该驱动器非常适用于需要紧凑、可扩展、易于供电和高线性度电源的精确照明控制应用。不过,尺寸必须适应应用的要求,以避免由于各种存在的电感(例如线路电感和寄生电感)引起的任何故障。