1-5W MR16 LED驱动GreenPoin解决方案This reference document describes a built and
tested, GreenPoint® solu
tion f
or a 1 to 5W
LED driver for MR16 LED repl
acement. The circuit is proposed for driving HB--LED (high--brightness LED) in a variety of lighting appl
ications but is configured in size and features for an MR16 LED replacement. Configurations like this are found in 12 Vac / 12 V
dc track lighting applications, automotive applications, and low voltage AC landsca
ping applications as well as task lighting such as under--cabinet lights and desk la
mps that might be powered from standard off--the—shelf Vac wall
adapte
rs.
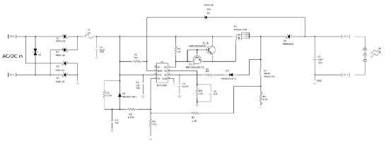
The circuit is based around the ON Semiconductor NCP3065 operating at ~150 kHz in a non—isolated configuration. A key consideration in this design was achieving flat current regulation ac
ross input line variation and output voltage variation with a 12 Vac input. It also features an auto--detect circuit in combination with the NCP3065 which allows input from a 12 Vdc or 12 Vac supply and still m
aintain targeted output current regulation.

图6.1-5W MR16 LED驱动方框图
图7.1-5W MR16 LED驱动器外形图

图8.1-5W MR16 LED驱动器电路图
材料清单: