时间:2010-02-10 08:38
人气:
作者:admin
Fairchild FAN6754 PWM反激型电源转换方案
Fairchild 公司的FAN6754 是高度集成的绿色模式(Green-Mode) PWM控制器,以增强反激电源转换器的性能.为了最小化待机功耗, 绿色模式功能提供关时调制,连续降低轻负载的开关频率.工作电流1.7mA,固定PWM频率为65KHz,可线性地降低到22KHz,主要用于通用开关电源(SMPS)和包括电源适配器在内的反激式电源转换器.本文介绍FAN6754主要特性,方框图以及应用电路.
FAN6754: Highly Integrated Green-Mode PWM Controller
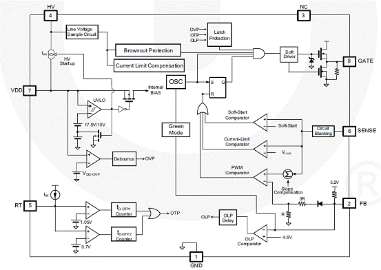
The highly integrated FAN6754 PWM controller provides several features to enhance the performance of flyback converters. To minimize standby power consumption, a proprietary green-mode function provides off-time modulation to continuously decrease the switching frequency under light-load conditions.
Under zero-load and very light-load conditions, FAN6754 saves PWM pulses by entering deep burst mode. This burst mode function enables the power supply to meet international power conservation requirements.
FAN6754 integrates a frequency-hopping function internally to reduce EMI emission of a power supply with minimum line filters. Built-in synchronized slope compensation is accomplished by, proprietary internal compensation for constant output power limit over universal AC input range. Also, the gate output is clamped at 13V to protect the external MOSFET from over-voltage damage.
Other protection functions include AC input brownout protection with hysteresis and VDD over-voltage protection. For over-temperature protection, an external NTC thermistor can be applied to sense the external switcher’s temperature. When VDD OVP or OTP are activated, an internal latch circuit is used to latch-off the controller. The latch mode is reset when the VDD supply is removed.
FAN6754 is available in an 8-pin SOP package.
FAN6754主要特性:
High-Voltage Startup
AC Input Brownout Protection with Hysteresis
Low Operating Current: 1.7mA
Linearly Decreasing PWM Frequency to 22KHz
Frequency Hopping to Reduce EMI Emission
Fixed PWM Frequency: 65KHz
Peak-Current-Mode Control
Cycle-by-Cycle Current Limiting
Leading-Edge Blanking (LEB)
Internal Open-Loop Protection
GATE Output Maximum Voltage Clamp: 13V
VDD Under-Voltage Lockout (UVLO)
VDD Over-Voltage Protection (OVP)
Programmable Over-Temperature Protection (OTP)
Internal Latch Circuit (OVP, OTP)
Open-Loop Protection (OLP); Restart for MR, Latch for ML
Built-in 8ms Soft-Start Function
Constant Power Limit (Full AC Input Range)
Internal OTP Sensor with Hysteresis
FAN6754应用:
General-purpose switch-mode power supplies and flyback power converters, including:
Power Adapters
图1.FAN6754功能方框图
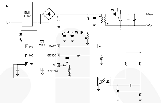
图2.FAN6754典型应用电路