全球最实用的IT互联网信息网站!

AI人工智能P2P分享&下载搜索网页发布信息网站地图

当前位置:诺佳网 > 电子/半导体 > 光电显示 >

LED照明系统设计指南六步骤

时间:2010-04-08 09:27

人气:

作者:admin

标签: LED  照明 

导读:LED照明系统设计指南六步骤-LED照明系统设计指南六步骤本文详细讨论LED照明系统设计的六个设计步骤:(1)确定照明需求;(2)确定设计目标估计光学;(3)热和电气系统的效率;(4)计算需要...

LED照明系统设计指南六步骤

本文详细讨论LED照明系统设计的六个设计步骤:(1)确定照明需求;(2)确定设计目标估计光学;(3)热和电气系统的效率;(4)计算需要的LED数量;(5)对所有的设计可能都予以考虑,从中选择最佳设计;(6)完成最后步骤。虽然本文以一个室内照明设计为例,但所述的设计过程可以用于任何LED照明设计中。

现在的照明应用LED,具有普通照明所需的亮度、效率、使用寿命、色温以及白点稳定性。因此,绝大多数普通照明应用设计中都采用这类LED,包括路面、停车区以及室内方向照明。在这些应用中,由于无需维护(因为LED的使用寿命比传统灯泡的要长得多)且能耗降低,所以基于LED的照明降低了总体拥有成本(TCO)。

全世界有200亿以上的灯具使用白炽、卤素或荧光灯。其中许多灯具用作方向照明,但都是采用在所有方向发光的灯。美国能源部(DOE)称,在新住宅建筑里,嵌顶灯是安装最普遍的照明灯。此外,DOE报告称,采用非反射灯的嵌顶灯一般效率只有50%,就是说,这类灯所产生光的一半都浪费到灯具内了。

相反,照明级LED具有至少50,000小时的高效、方向性照明。利用照明级LED的所有优点设计的室内照明有以下优点:

1 功效超过所有白炽灯和卤素灯具
2 能与甚至最好的CFL(紧凑荧光)嵌顶灯的性能相媲美
3 与这些灯具相比,需要维修前的寿命要长5到50倍
4 降低光对环境的影响:不含汞、电站污染小、垃圾处理费用低。

照明还是灯?

在普通照明中设计LED需要在两种方法间作出选择,是设计基于LED的完整的照明,还是设计安装到已有灯具上的基于LED的灯。一般来说,一个完整的照明设计,其光学、热和电气性能要好于式样翻新的灯,因为现有灯具不会约束设计。对目标应用,到底是新照明的总体系统性能重要还是式样翻新的灯的方便性更重要,这要由设计师来决定。

针对已有照明的设计方法

如果目标应用采用构造新型LED照明更好,那么就设计照明的光输出,使其相当于或者超过现有照明匹配具有多种优点。首先,现有设计已经针对目标应用进行了优化,可以在围绕有关光输出、成本和工作环境而确定设计目标时提供指导。其次,现有设计的外形尺寸已经得到认可。如果外形尺寸相同,终端用户转换成LED照明更容易一些。

遗憾的是,有些LED照明制造商错误报告或者夸大了LED照明的效率和使用寿命特性。在CFL替换灯泡的早期的数年,照明业也遇到了类似问题。行业标准的缺乏,以及早期产品质量的巨大差异将CFL技术的采用推迟了很多年。美国能源部意识到了早期LED照明也可能存在相同的标准和质量问题,并且这些问题可能以类似的方式延迟了LED照明的使用。作为应对措施,美国能源部发起了“DOE SSL商用产品测试计划(CPTP)”,对LED照明制造商声称的指标进行测试。该计划以匿名方式测试LED照明的下列4个特性:照明光输出(流明)、

照明效率(流明每瓦)、相关色温(开氏度)、显色指数。

DOE的CPTP将关注点放在了照明可用光输出上,而不仅仅是照明的光输出上,这为LED照明设计设定了一个很好的先例。

灯的概念可能过时了

LED光的使用寿命很长,这就可能使灯的概念变得过时了。照明级LED不会像电灯泡那样出现灾难性失效。相反,照明级LED在逐渐退化到其最初光输出通量(也称作流明维持)的70%之前,具有至少5万小时的使用寿命,也就是说连续点亮5.7年!

不过,在大多数照明环境下,灯有规律地熄灭。这一熄灭期足足可以将LED的使用寿命延长到30年以上 ,如曲线1所示。过了这么多年之后,LED照明将“烧尽”,而那时LED照明技术下的照明将更亮、效率更高,与老式LED照明相比很可能要节省TCO。

 LED照明系统设计指南完全版

不要忘记: LED照明的这5万小时使用寿命避免了多少对环境的影响。送往填埋场的白炽灯泡至少要少25倍,并且能源消耗量要少5倍。(美国约50%的能源来自燃煤,而燃煤会给空气中释放汞)。或者,送往处理的含汞C灯泡至少减少5倍。

如前面提到的,不用维护是LED照明的一个重要优点。因此,设计LED照明,使其使用寿命最长并节省TCO是一个应对LED照明原始成本高这一障碍的极佳策略。

表1列出了设计大功率LED照明的一般步骤。本文的其余部分依次讨论这些设计步骤。为了更好地说明这些设计概念,本文给出了一个LED照明取代23W CFL嵌顶灯的计算例子。不仅对本例,对所有类型照明,本设计步骤都可重复使用。

 LED照明系统设计指南完全版

步骤一:确定照明需求

LED照明必须满足或超过目标应用的照明要求。因此,在建立设计目标之前就必须确定照明要求。对于某些应用,存在现成的照明标准,可以直接确定要求。对其它应用,确定现有照明的特性是一个好方法。

表2列出了确定现有照明特性时要考虑的主要特性。光输出和功率特性始终很关键,而根据应用的不同,其它特性可能重要,也可能不重要。

 LED照明系统设计指南完全版

所有照明公司都可以提供数据文件或文档,详细给出其各种灯具的关键特性。“潜在关键”的特性要更主观一些,或者在制造商文档里没有列出。在这种情况下,由设计师确定现有照明的特性。

图1说明了例中CFL嵌顶灯的关键特性。

表3给出了现有照明的全部特性。

 LED照明系统设计指南完全版

步骤二:确定设计目标

照明要求确定好了之后,就可以确定LED照明的设计目标了。与定义照明要求时一样,关键设计目标与光输出和功耗有关。确保包含了对目标应用也可能重要的其它设计目标,包括工作环境、材料清单(BOM)成本和使用寿命。

表4以LED照明为例列出的设计目标。

 LED照明系统设计指南完全版

步骤三:估计光学系统、热系统和电气系统的效率

设计过程中最重要的参数之一是,需要多少个LED才能满足设计目标。其他的设计决策都是围绕LED数量展开,因为LED数量直接影响光输出、功耗以及照明成本。

查看LED数据手册列出的典型光通量,用该数除设计目标流明,这种方法很诱人。然而,此方法太简化了,依此设计将满足不了应用的照明要求。

LED的光通量依赖于多种因素,包括驱动电流和结温。要准确计算所需要的数量,必须首先估计光学、热和电气系统的无效率。以前原型机设计的个人经验,或者本文提供的例子数量,都可以作为指南来估计这些损失。本节对估计这些系统损失的过程进行简述。

光学系统效率

通过考察光损失估计光学系统的功效。要估计的两种主要的光损失源为:

1.次级光学器件

次级光学器件是不属于LED本身的所有光学系统,如LED上的透镜或扩散片。与次级光学器件相关的损失根据使用的特定元件的不同而变化。通过各次级光元件的典型光学效率在85%和90%之间。

2.灯具内的光损失

当光线在到达目标物之前,打到灯具罩上时,就产生了灯具光损失。某些光被灯具罩吸收,有些则反射回灯具。固定物的效率由照明的布局、灯具壳的形状及灯具罩的材料决定。如图2所示,LED光具有方向性,可达到的效率比全方向照明可能达到的要高得多。

 LED照明系统设计指南完全版

 LED照明系统设计指南完全版

对示例中的照明,如果照明需要次级光学器件,则只存在次级光损失。次级光学器件的主要目的是改变LED的光输出图像。曲线2将Cree XLamp XR-E LED的光束角度与目标灯具的光输出图像进行了比较。裸LED的光束角度与目标灯具的非常相似,所以不需要次级光学器件。因此,对本示例照明,不存在次级光学器件引起的光损失。

要计算本CFL示例的灯具损失,我们假定灯具反射杯的反射率为85%,60%的光将打到反射杯上。因此,光学效率为:

热损失

LED的相对通量输出随着结温的上升而降低。大多数LED数据手册都列出了25℃下的典型光通量值,而大多数LED应用都采用较高的结温。当结温Tj > 25℃时,光通量肯定比LED数据手册给出的值差。

LED数据手册中有一个曲线,给出了相对光输出与结温的关系,例如如曲线3所示的XLamp XR-E白色LED。该曲线通过选择特定相对光输出或者特定结温,给出了其它特性值。

对本CFL示例,其照明只是为屋顶通风的商业建筑设计的。本设计基于所列的设计目标,对光输出、功效和使用寿命的优先次序进行了划分。

XLamp XR-E LED额定为5万小时后提供平均70%的流明维持率,结温保持在80℃或以下。因此,CFL示例的最高合适结温为80℃。对应的最小相对光通量为85%,如曲线3所示。这一85%相对光通量是对本例照明热功效估计的值。

 LED照明系统设计指南完全版

电气损失

LED驱动电子设备将可用功率源(如墙体插座交流电或电池)转换成稳定的电流源。这一过程与所有电源一样,效率不会达到100%。驱动器中的电气损失降低了总体照明效能,因为把输入功率浪费在发热上了,而没有用在发光上。在开始设计LED系统时,就应考虑到电气损失。

典型LED驱动器的效率在80%到90%之间。效率高于90%的驱动器的成本要高得多。要注意,驱动器效率可能随输出负载而变化,如曲线4所示。应指定驱动器工作在大于50%输出负载下,以使效率最大,并使成本最低。

曲线4示例的LED驱动器效率与负载的关系

 LED照明系统设计指南完全版

对于室内应用,驱动器效率87%的估值很好。室外用或非常长的使用寿命的驱动器,效率可能要低一些。

表5概括了示例照明的光、热和电气系统的效率。

 LED照明系统设计指南完全版


步骤四:计算需要的LED数量

实际需要的流明量

所有系统效率估算好之后,就可计算要达到设计目标需要的实际LED流明数。对本计算,只使用光效率(光学和热)。电气效率只影响总功耗和灯具效能,而不影响照明的光输出量。示例照明“需要的实际流明”的计算如下:

所需的实际流明=目标流明/(光学效率×热效率)=810/(91%×85%)=1,050lm

工作电流

另一个需要确定的是LED的工作电流。工作电流在确定LED照明的效能和使用寿命时很重要。增加工作电流,则各LED的光输出会变大,因而减少了所需的LED数量。不过,增加工作电流同时也带来多个缺点,如表6所示。根据应用的不同,考虑到每个LED流明输出值更高,这些缺点也许可以接受。

对示例照明,使用寿命和功效是最应优先考虑的设计目标,本照明以XLamp XR-E数据手册所列的最小工作电流(350 mA)工作,以最大限度提高LED功效并延长使用寿命。

 LED照明系统设计指南完全版

LED数量

工作电流确定之后,就可以计算各LED的流明输出数了。由于LED的热损失已经在实际需要的流明数计算中考虑到了,故LED供应商文档给出的数量可以直接使用。

对本计算,使用LED订单代码所列的最小通量,而不是使用数据手册给出的典型数量。大多数LED公司根据最小通量范围销售。根据此最小数来设计,就可以确保用该LED订单代码制作的所有照明都能满足目标要求。

本例中的照明使用4000K CCT的XLamp XR-E LED,350 mA时的最小光通量为67.2 (P2 flux bin)。LED的数量计算如下。

LED的数量=实际所需的流明数/每个LED的流明数=1,050 lm / 67.2 lm=16个LED

步骤五:考虑所有设计可能并选择最佳设计

LED数计算好之后,考虑满足设计目标的所有设计可能。由于每个LED都是一个小照明,比传统照明的使用寿命要长许多,因此LED可以与新型和非常规设计元件一起集成到照明中。设计师可以充分利用LED光的方向性和大量可用的次级光学器件来构造原始设计,。

同时不要忘记,有许多不同规则限制着设计的选择。要给出适用LED照明的完整的世界标准列表超出了本文的范围,不过,下面的表7给出了世界某些地域使用的规则的例子。

本节的其余部分对本示例LED照明的各系统(光学、热和电器)的3个选项进行说明。对每个系统,给出了最佳选项的选择指南。

 LED照明系统设计指南完全版

光学系统选项

1.裸LED和现有灯反射器

如前面所述,现有CFL灯具的角度和LED的角度非常相似,因此,可选则不使用次级光学器件。本选项可使成本最低,并且系统光损失最小。使用的元件较少,人力也较少,这样使照明安装更简单并且费用更低。

缺点是会出现多照明阴影效应,下面将对此予以说明。另外,如果LED的光分布与目标照明的光分布差异很大,就不能采用此方法。

2.带有次级光学器件的LED和现有灯反射器

次级光学器件是除LED初级光学器件外附加的光学元件,用于对LED的光输出进行整形。一般的次级光学器件类型为反射(光从某个表面反射回),或者折射(光通过折射材料弯曲,折射材料通常为玻璃或塑料)。次级光学器件可以通过购买标准件、现成的零件或用照明模型通过光线跟踪模拟来设计定制。

每个LED使用一个次级光学器件,各LED的光束角度就可以定制,从而得到所需的准确光图像输出。例如,可以缩小各LED的光束角度,为点照明优化照明,而不是为普通照明优化。

这种方法有几个缺点。首先,因为增加了元件并且装配较复杂,所以照明的成本较高。其次,由于光学器件连接到各LED上,可能仍然存在多照明阴影。最后,次级光学器件会降低光学系统的功效。

3.裸LED,现有的灯反射器和漫射器

不是每个LED都使用一个光学器件,整个LED阵列可以使用一个漫射器来传播光。这种方法的优点是光束角度比裸LED能达到的光束角度宽,并且消除了多照明阴影效应。

选项2的缺点是成本较高,并且光学系统的功效低。由于漫射器只能发散光,不能聚集,所以,如果光分布必须窄于裸LED的分布,则不能选择这种方法。

光照度分布、多源阴影效应和美观度通常决定了光学系统的选择。如果光输出必须比裸LED的光输出窄,就只能选择选项2。否则,选项1在成本、功效和亮度上要更好。不过,选项1和2都有多源阴影效应。

另外,用户查看选项1和2时,会发现单个的LED,而使用选项3的用户只能看见一个发散而均匀的照明。

多源阴影效应

多源阴影效应是当物体位于多个照明之间时,表面出现多个阴影的现象。大多数人都见过安装在浴室水池上方的多个灯泡,会注意到后面墙壁上有多个自己的影子,这就是多源阴影效应。

布局很近的LED将产生多个相互接近的阴影。在目标应用中,这些接近的阴影的出现可能不受欢迎。设计师要决定,对目标应用,多阴影效应的重要性有多大,增加满射器以减小此效应而带来的额外光学损失是否值得。

 LED照明系统设计指南完全版

热系统选项

1.现有灯具罩

最低成本选项是将现有设计的灯具罩作为LED照明的罩和散热片来重新使用。

新照明设计显然不能选择这一选项。另外,多数现有罩都是钢制的,热导性差。一般来说,选择钢罩不利于散热。

2.现成的散热片

另一个选项是购买现成的散热片。这种现成的散热片设计经过验证,制造商有完整的技术指标。不过,其性能、尺寸和形状可能没有面向目标应用而优化。

3.定制散热片

定制方案为应用提供了优化散热片的最佳机会,但有几个缺点。

这一选项需要设计师能利用热仿真软件,或者由有热设计经验的第三方来协助。加工和制造费用可能使定制散热片的单位成本高于现成设计的成本。

目标照明的成本、可用的散热片开发时间以及目标最高环境温度常常决定了热系统的选择。一般来说,在降低成本比最高环境温度更重要的情况下,选项2更好。在最高环境温度更重要的情况下, 选项3更优(如室外照明或条件不好的室内照明)。

例子中的LED照明使用热阻为0.47℃/W万的现成散热片。使用这一散热片热阻值,最高环境温度可以用下式计算:

Tj=Ta + ( Rth b-a×Ptotal )+ ( Rth j-sp×PLED )

其中,Tj 为 LED结温,Ta 为环境温度,Rth b-a为散热片的热阻,PLED为单个LED的功耗,PLED=工作电流×该工作电流下的典型Vf,Ptotal =总功耗=LED数×PLED,Rth j-sp=LED封装热阻。

示例中的照明的值为:

Tj,MAX=80℃
Rth b-a=0.47℃/W
PLED=0.35 A×3.3 V=1.155 W
Ptotal=16×1.155 W=18.48 W
Rth j-sp=8℃/W

Ta MAX=Tj MAX-( Rth b-a×Ptotal )-( Rth j-sp×PLED )
= 80℃- ( 0.47℃/W×18.48 W ) -( 8℃/W×1.155 W )
= 80℃- 8.6856℃-9.24℃
= 62℃

对本室内应用,例中照明的最高环境温度62℃可以接受。对需要最高环境温度更高的工作环境,既可以提高最大结温(可能影响使用寿命),也可以改进热系统(Rth b-a )(例如选择更好的散热片)。

电气系统选项

1.现成的LED驱动器

由于现成LED驱动器已经可以使用了,并且有参考电路设计,所以,使用现成的LED驱动器将使设计时间最快。对所有零件都进行电磁干扰(EMI)和安规测试,并且一般来说,批量情况下每单位的成本最低。

缺点是现有LED驱动器效率通常在80%中间范围。根据销售商和应用的不同,使用寿命和工作温度也可能是个问题。

2.下一代LED驱动器

随着LED照明的逐渐普及,更多的半导体公司都在将注意力转向优化LED设计。也可选择与一家这样的公司就下一代LED驱动器开发进行合作,这样效率更高,并且能获得管理部门的完全认可。

不过,等待产品开发可能推迟LED照明的开发。另外,小一些的公司可能无法找到驱动器公司来一起开发未上市的产品。

3.定制设计

对于热设计,可以选择完全定制电气系统。可能比使用现成零件达到的效率高,但有许多潜在缺点。

开发和认证批准由设计师承担。即使在开发之后,每单位成本也可能高于现有方案。另外,不要忘记,在LED照明开发期间,驱动器公司会一直开发效率更高且更廉价的驱动器。

可以利用的开发资源和目标效率通常决定了电气系统的选择。在目前的大功率LED环境下,总照明效率的提高受LED本身的影响比受驱动器的影响要大。尽快完成产品可能比试图等电气设计更完美后要有利。

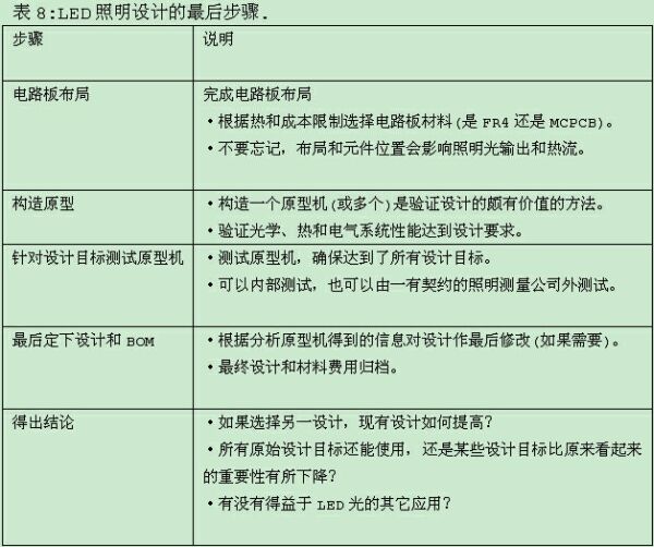
步骤六:最后步骤

表8详细给出了构建和评估原型照明的最后步骤,一旦作出设计决定,可按照该步骤来完成。

 LED照明系统设计指南完全版

从哪里得到帮助

整个LED照明设计步骤是决定性的。表9提供了可以帮助得到最终设计的Cree目前的合作伙伴的联系方法。

 LED照明系统设计指南完全版

温馨提示:以上内容整理于网络,仅供参考,如果对您有帮助,留下您的阅读感言吧!
相关阅读
本类排行
相关标签
本类推荐

CPU | 内存 | 硬盘 | 显卡 | 显示器 | 主板 | 电源 | 键鼠 | 网站地图

Copyright © 2025-2035 诺佳网 版权所有 备案号:赣ICP备2025066733号
本站资料均来源互联网收集整理,作品版权归作者所有,如果侵犯了您的版权,请跟我们联系。

关注微信