全球最实用的IT互联网信息网站!
AI人工智能P2P分享&下载搜索网页发布信息网站地图
望远镜的原理
阅读全文2009-11-18
凸透镜成像原理
iSuppli:玻璃供应中断不会促使液晶显示器价格上
阅读全文2009-11-17
中文图形显示控制芯片ST7920的原理与应用
阅读全文2009-11-14
新型固态照明(SSL)技术需引入智能化控制方案
阅读全文2009-11-12
基于MC9RS08KA2的高亮度LED应用方案
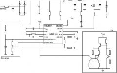
基于SSL2101可调光市电输入LED通用照明解决方案
LED引发新世纪光源革命
阅读全文2009-11-06
LED显示屏及其LED驱动芯片技术分析
阅读全文2009-11-05
光电倍增管原理、特性与应用
TÜV莱茵为京东方液晶显示面板颁发碳足迹
三星显示与杜比携手推进车载OLED显示技术
浅谈显示屏的接口类型
苹果Vision Pro头显设备12月17日在中国台湾
CPU | 内存 | 硬盘 | 显卡 | 显示器 | 主板 | 电源 | 键鼠 | 网站地图
Copyright © 2025-2035 诺佳网 版权所有 备案号:赣ICP备2025066733号 本站资料均来源互联网收集整理,作品版权归作者所有,如果侵犯了您的版权,请跟我们联系。