阅读全文2009-08-02
阅读全文2009-08-02
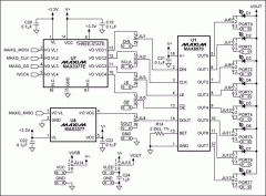
采用MAXQ2000微控制器和MAX6970 LED驱动器显
阅读全文2009-07-25
6A RGB LED Driver Reference De
阅读全文2009-07-18
阅读全文2009-07-18
设计基于LED的视频显示板,Designing an LED
阅读全文2009-07-18