时间:2024-11-18 10:05
人气:
作者:admin
肿瘤学的精准医疗能够为癌症患者量身定制治疗策略,并确保最佳预后。迄今为止,大多数精准疗法都是基于每个患者的基因突变位点设计,部分药物对某些基因突变的患者产生最佳治疗效果,但对发生其他突变的患者疗效不佳甚至会产生不良反应。临床数据表明,某种药物对癌症的治疗过程有大量基因参与,基于基因的精准医疗难以满足患者需求。从患者活检或肿瘤样本中对原发性肿瘤细胞进行药物筛选可提供关于特定肿瘤药物敏感性的直接信息,但活检样本的细胞数目有限(约5 × 10⁴个细胞),使得传统的96微孔板药物筛选愈发困难。虽然多次活检可提供足够的肿瘤细胞,但增加了癌症转移的风险,也给患者带来痛苦。培养原代肿瘤细胞能够产生用于体外药物筛选的足量细胞,但体外培养过程可能诱发子细胞基因突变,影响药物筛选结果。
近年来,微流控技术已成为使用原代肿瘤细胞进行药物筛选的重要工具,且具有处理小样本的能力。微流控有两种主要类型:基于流动的通道微流控和基于电的数字微流控(DMF)。基于通道微流控的药物筛选中,鼻咽肿瘤、胰腺癌和乳腺癌等来自不同器官的人类原发性肿瘤样本已被用于药物敏感性测试。如Wong等开发了一种基于聚二甲基硅氧烷(PDMS)的液滴微流控平台,用于对人类患者的原发性鼻咽肿瘤进行药物筛选。结果表明,原发性鼻咽肿瘤对不同药物的敏感性不同。Eduati等开发了一种两相Braille阀门微流控平台,用于临床胰腺癌活检的组合药物筛选。该团队为每个患者样本确定出特定的有效药物组合,但没有任何一组药物对所有患者都具有普遍疗效,该系统的通量比其他微流控系统高出一到两个数量级。然而,上述所有通道微流控系统中用于样品负载的长连接管均导致了珍贵活检样品的浪费。有研究报道,液滴中需要约100个活细胞,但没有提到用药物液滴中捕获的细胞百分比。由于通道微流控的流速和压力不稳定,液滴在最初几分钟内分布不均匀,通常会被丢弃。
为解决注射器和管路导致的吹扫体积问题,Werner开发了一种微流控液滴发生器系统,该系统由一系列集成气动逻辑电路控制的蠕动泵组成,以避免试剂浪费,但该系统制备过程繁琐复杂。此外,医生难以接受其笨重的配套设备和复杂的操作方案。考虑到活检样本有限,其在通道微流控检测过程中的浪费使其难以实现广泛应用。相比之下,DMF系统可以精确控制单个液滴,以实现所有活检细胞的有效应用,且DMF可以在没有泵或阀门的情况下进行操作。此外,DMF技术有助于对单个样品进行自动分析,设备占用空间更小。多个团队已经对在DMF芯片上进行原代细胞培养、单细胞培养或对商业癌细胞系或原代肿瘤细胞的药物毒性测试等实验进行了探索。Wheeler等开发了一种“倒置”模式,使用DMF在图案化顶板上的虚拟微孔中培养原代细胞,并成功培养了从猪血管中分离出的主动脉内皮细胞、主动脉瓣内皮细胞和从心脏瓣膜分离出的主动脉瓣间质细胞。该团队已经开发了一种用于单细胞药物筛选的3D微观DMF芯片,并证明IC50与在商业化乳腺肿瘤细胞和正常细胞上获得的IC50相当。
然而,上述研究均使用癌细胞系或从器官中分离的原代细胞作为理论验证模型,且从器官模型系统中分离的原代细胞需要作为细胞系进行多次传代培养,理想情况下任何数量的细胞都可以通过培养实现芯片上的药物筛选。尚未使用DMF对未经体外传代培养的原发肿瘤细胞直接进行药物筛选(《10⁵),也不清楚体外药物筛选能否帮助医生了解个体患者对潜在有效药物的不同体内反应。目前,临床医生迫切需要一个基于原发性肿瘤细胞药物筛选的癌症精准医疗系统。
为解决上述挑战,近期,研究人员开发了一种使用原代肿瘤细胞进行药物筛选的数字微流控系统,并建立了用于精准医疗的工作流程。为了提高系统通量并减少其占用空间,研究人员开发了智能控制逻辑,以便在尺寸为4 × 4 cm²的芯片上同时筛选三种药物。相关研究成果以“Drug screening on digital microfluidics for cancer precision medicine”为题发表在Nature Communications期刊上。澳门大学贾艳伟、北京科技大学姚海龙及中山大学易述红为共同通讯作者。

用于癌症精准医疗的数字微流控药物筛选示意图
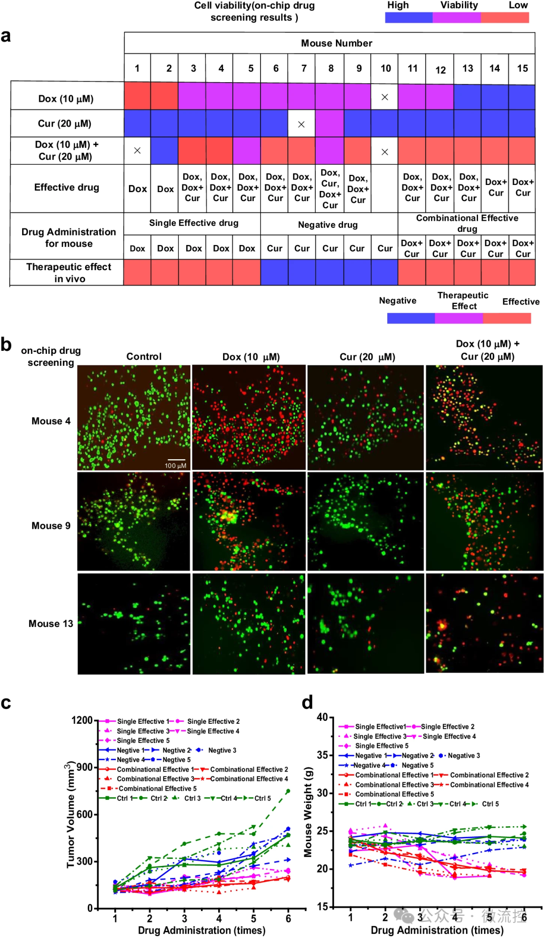
该研究利用MDA-MB-231乳腺癌异种移植小鼠模型和来自患者的肝癌标本验证了该方法,并验证了筛选出的药物对个体原发肿瘤小鼠/患者的有效肿瘤抑制作用。此外,研究结果显示,乳腺癌异种移植小鼠模型中,芯片筛选结果为无效的药物在给药后无肿瘤抑制效果。此外,芯片筛选鉴定出的无效靶向药物,与其治疗后肿瘤细胞外显子组测序相关基因没有突变存在一致性,进一步验证了该方案的可行性。因此,该技术可以推动精准癌症医疗的发展,并可用于任何疾病的精确诊疗。

利用微流控芯片和MDA-MB-231乳腺癌异种移植小鼠模型进行联合药物筛选

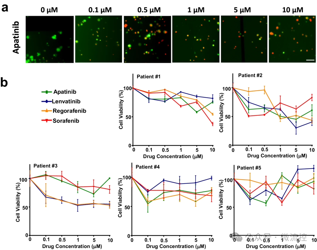
使用便携式数字微流控(DMF)系统对5例肝癌患者进行的4种临床抗癌药物的片上药物筛选结果