时间:2023-11-20 15:16
人气:
作者:admin
牙周炎是我国成年人失牙的第一大因素,患病率在40%以上。就全球范围而言,重度牙周炎已成为全球第六大流行性疾病,影响了超过10%的成年人。牙周炎不但影响口腔健康,还与全身健康有关,例如患有重度牙周炎的育龄妇女容易发生早产。牙周炎主要由口腔致病菌(如牙龈卟啉单胞菌)引起,这些细菌在代谢过程中会产生挥发性硫化物(VSCs,主要成分为硫化氢、甲硫醇等),使牙周炎患者有明显的口臭症状,通常挥发性硫化物浓度与牙周炎严重程度正相关;口臭也因影响社交而成为人们日常关注和口腔科患者的主诉症状之一。
通过监测呼出气体中挥发性硫化物的浓度可以诊断口臭严重程度,并实现对牙周炎相关致病菌的检测和牙周炎的筛查。目前临床上检测呼出气体中的挥发性硫化物主要依赖于例如Halimeter的检测设备,价格昂贵、操作复杂,无法作为日常检测挥发性硫化物的技术手段。因此,发展一种低成本、高灵敏的挥发性硫化物即时诊断(point-of-care testing,POCT)技术能够极大地便利患者进行个人口腔健康状况监测和管理,对于牙周炎的临床诊断也起到重要的辅助作用。
四川大学李建树教授、秦萌副研究员团队设计了一种结构色水凝胶生物传感器用于口气中挥发性硫化物的高灵敏可视化检测。首先合成了亲水性的含二硫键交联剂N,N’-双丙烯酰-L-胱氨酸(BISS),加入水凝胶预聚液中,引入光子晶体结构,共聚制备了能够响应挥发性硫化物的结构色水凝胶。挥发性硫化物具有还原性,可以切断水凝胶网络中的二硫键,使水凝胶的交联密度降低,水凝胶吸水溶胀同时带动光子晶体的晶格间距增加,导致结构色水凝胶的光子禁带红移,从而实现对挥发性硫化物的可视化传感。
图1 结构色水凝胶响应挥发性硫化物的原理示意图

图2 结构色水凝胶随氧化还原反应的光子禁带位移变化
该结构色水凝胶可以实现0 ppm ~ 1 ppm的挥发性硫化物的线性检测,涵盖了牙周炎患者呼出气体中挥发性硫化物的浓度范围,检测限可达61 ppb。该结构色水凝胶还可以对牙周炎病原体,如牙龈卟啉单胞菌的增殖过程进行实时和原位的可视化监测,其结果与常用的比浊法一致。将结构色水凝胶用于检测口臭患者呼出挥发性硫化物的浓度,其检测结果与临床诊断一致。

图3 结构色水凝胶对挥发性硫化物最主要组分硫化氢气体的检测

图4 结构色水凝胶用于牙龈卟啉单胞菌增殖过程的原位实时监测
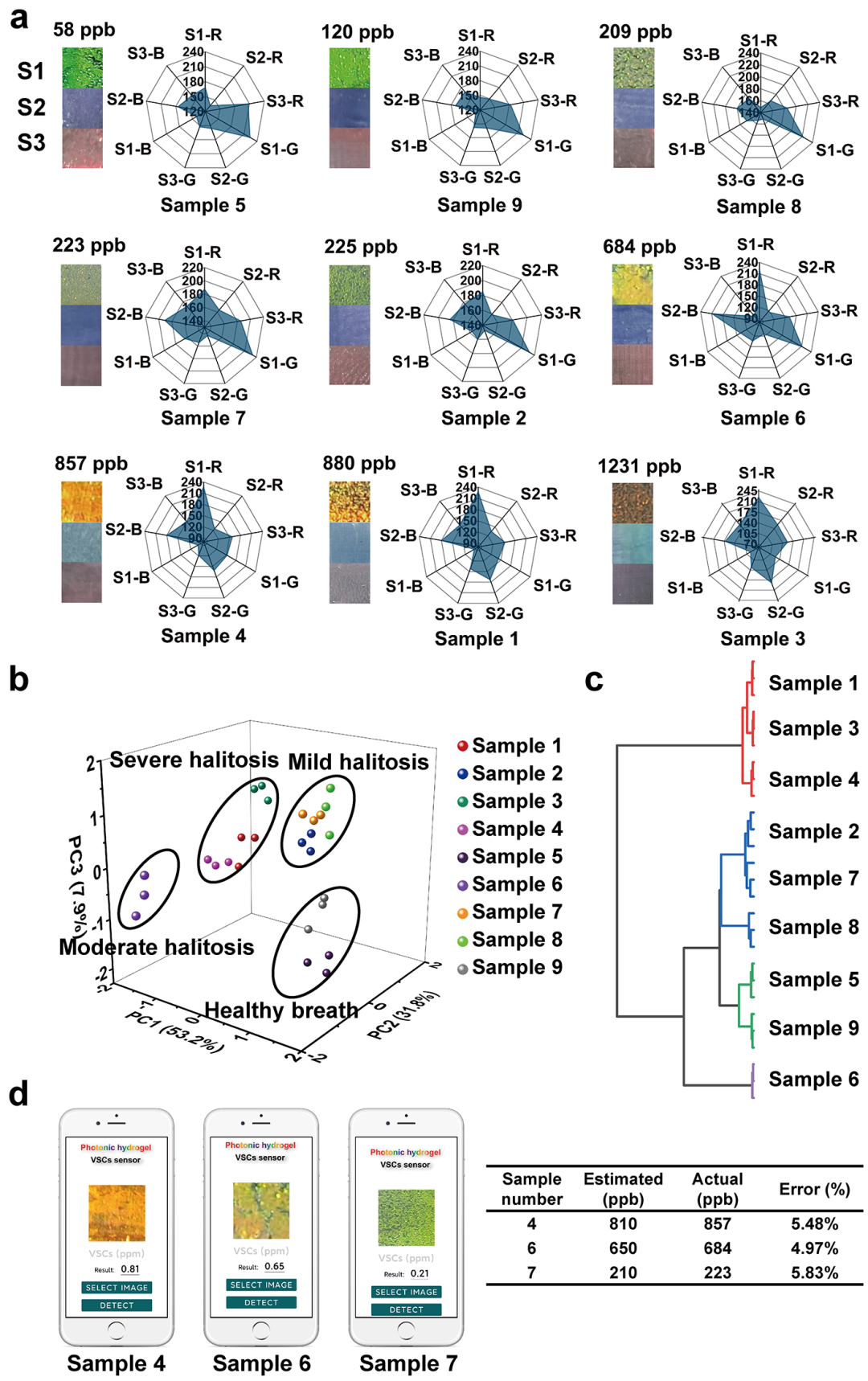
在此基础上将不同颜色的结构色水凝胶集成为传感阵列,可以对患者口臭程度进行分级,对其患牙周炎的风险进行评估。该传感器可以与手机联用,通过分析样品照片的颜色自动给出检测结果,与基于Halimeter口气测量仪的结果相比,准确率可达95%,促进了其在POCT方面的应用。

图5 将结构色水凝胶应用于口臭患者的临床呼气样本,实现对口臭患者患有牙周炎的风险评估
该研究论文以“A Structural Color Hydrogel for Diagnosis of Halitosis and Screening of Periodontitis”为题发表在Materials Horizons期刊上。论文的第一作者为四川大学高分子科学与工程学院硕士研究生胡传舜。通讯作者为李建树教授和秦萌副研究员。该工作得到了国家自然科学基金等的支持。
编辑:黄飞