时间:2023-11-29 09:39
人气:
作者:admin
体外药物评估在新药开发领域具有加速药物筛选、提高药物安全性的作用,对个体化医疗具有重要意义。但传统药物评估过程中,药物递送方法依赖于细胞和药物的共同培养,药物分子通过被动扩散的方式被细胞内化(>数小时)和细胞活力测量(>1天)的限制,这构成了临床药物筛选和开发的障碍。因此,快速、准确地药物评估的新技术仍具有广泛的需求。
据麦姆斯咨询报道,近期,北京航空航天大学常凌乾课题组在《Small Methods》(IF: 12.4)期刊上发表了“A Nano-electroporation-DNA tensioner platform enhances intracellular delivery and mechanical analysis towards rapid drug assessment”的研究文章。
在这项工作中报告了一种纳米电穿孔-DNA张力传感生物芯片,由纳米电穿孔递送模块和DNA张力传感检测模块组成。两模块之间通过拼图式的结构组装,增强了器件的灵活性,允许模块的独立设计和替换,提供个性化定制的可能,以及支持系统的扩展和升级(图1)。

图1 纳米电穿孔-DNA张力传感生物芯片的原理示意图
为验证纳米电穿孔介导的药物输送的速度、效率和安全性,首先建立了一个细胞物理模型,分析了纳米通道上细胞周围的电场和电势分布(图2a-c)。结果显示,当施加的系统电压在10V~40V范围内时,会产生>1V的跨膜电势(细胞膜内外的电势差),成功地在细胞膜上进行了电穿孔。与此同时,纳米通道具有聚焦电场的功能(图2b),确保在低电压下有足够的电泳力将药物分子推入细胞内。随后验证了纳米电穿孔递送模块较高的安全性(98%)和高效的递送效率(90%)(图2d-f),同时将细胞内递送速度提高了10³倍,药物内化时间缩短至~3秒。

图2 生物芯片用于药物递送的高速、高效和安全性验证,以及药物评估的可行性验证
在纳米电穿孔递送模块完成药物递送后,细胞被消化后沿着微流道进入DNA张力传感器模块。该DNA张力传感器通过修饰的胆固醇自发地嵌入细胞膜。在药物的刺激作用下,一旦细胞力学变化超过DNA张力传感器预设的力的阀值,DNA张力传感器发生结构性变化,导致荧光信号的产生。通过分析细胞力学特性的变化情况进而分析细胞的活性。在此,我们使用DNA张力传感器模块评估了在不同浓度(0、20、40、60和80 μg/mL)下紫杉醇药效。其结果和CCK-8试验对于细胞存活率的定量结果一致,确认了这一DNA张力传感器用于细胞存活评估的可靠性(图2g-h)。
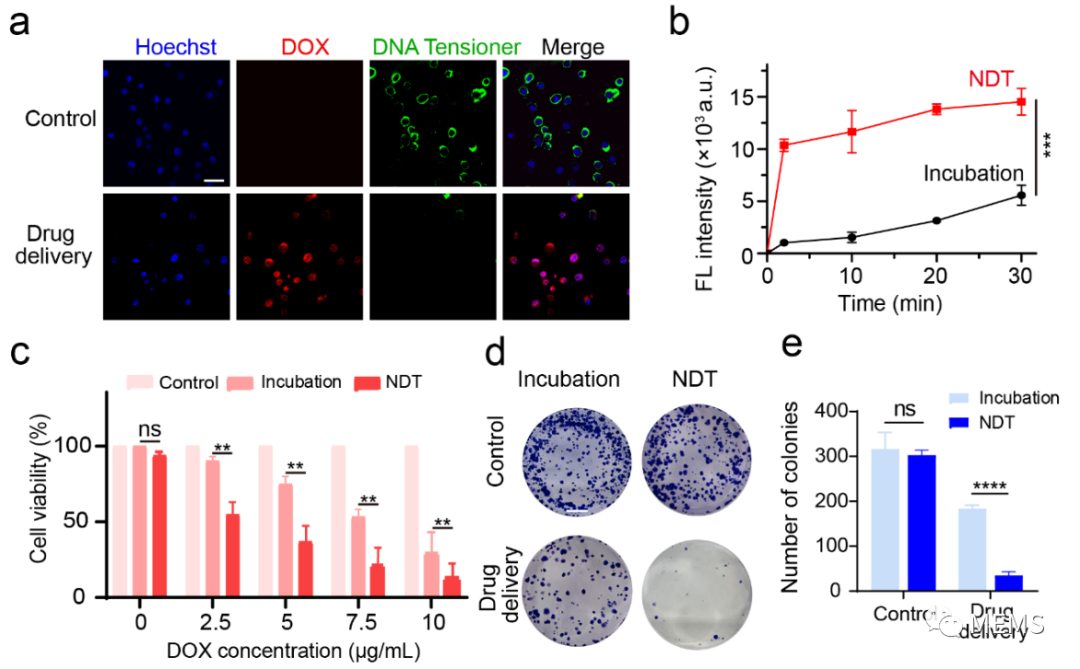
最后,以抗肿瘤药物DOX作为药物模型,并采用A549细胞(人类非小细胞肺癌)作为细胞模型进一步验证了NDT平台的功能性。结果显示,NDT介导的药物递送,在1分钟内可观察到DOX(红色荧光信号)被成功递送进细胞内(图3a-b)。而且,在同一药物浓度的情况下,基于纳米电穿孔技术的NDT平台能有效地提高了细胞的药物内化率。同时,DNA张力传感器模块能够以荧光信号的强弱直接、快速(<30分钟)地反映药物刺激下细胞活性的变化情况(图3c-e)。而传统试验需要> 24小时才能进行一轮药物评估。研究结果证明了该平台具有高速、高效和安全性,是一种简单而强大的临床药物筛选工具。

图3 生物芯片功能验证
该研究工作通讯作者为北航常凌乾教授,北航助理教授董再再为共同通讯作者。第一作者是北航博士研究生杭欣欣、北航硕士研究生黄兆存、北航硕士研究生何诗琦。文章第一单位为北航生物医学工程学院和生物医学工程高精尖创新中心。
审核编辑:刘清