时间:2023-12-18 10:25
人气:
作者:admin
黑色素瘤是一种高度恶性肿瘤,死亡率高,治疗难度大。目前黑色素瘤的治疗通常包括手术切除、冷冻治疗和化疗,但这些标准治疗大多存在易损伤正常组织、引起瘢痕、疼痛和感染等副作用。为了克服这些局限性,人们开发了不同的透皮给药系统,具有给药方便、可持续释放药物等特点。但由于坚固的皮肤角质层屏障(10 μm~ 20 μm)和真皮内缺乏血管,导致大多数透皮给药系统的药物透过效率较低,且单一疗法对癌症的治疗效果不理想。这些问题明显限制了癌症的透皮治疗应用。

为解决上述问题,中国海洋大学赵峡教授团队在《ACS Applied Materials & Interfaces》期刊上发表了题为“Photothermal and Acid-Responsive Fucoidan-CuS Bubble Pump Microneedles for Combined CDT/PTT/CT Treatment of Melanoma”的研究工作。该团队报道了一种新型响应性岩藻多糖硫化铜气泡泵微针(BPMN-CuS/DOX)。通过将碳酸氢钠(NaHCO₃)嵌入到负载岩藻聚糖硫化铜纳米粒(Fuc-CuS NPs)和阿霉素(DOX)的微针系统中(图1a),可以使微针在酸性肿瘤微环境中产生CO₂,促进药物渗透,并使药物在肿瘤部位响应性释放。BPMN-CuS/DOX通过将化学动力学疗法(CDT)、光热疗法(PTT)与化疗(CT)的结合,有效克服了单一疗法的局限性,显著增强了抗黑色素瘤的疗效(图1b)。

图1负载Fuc-CuS NPs和DOX的响应性气泡泵微针用于黑色素瘤治疗的示意图
该团队利用岩藻聚糖作为稳定剂制备了Fuc-CuS NPs,并证明其在酸性和近红外光照条件下,可明显产生活性氧(ROS)和消耗谷胱甘肽(GSH)。Fuc-CuS NPs具有39.77%的光热转化效率,循环光实验证明其稳定性良好。将NaHCO₃嵌入到负载Fuc-CuS NPs和DOX的微针系统中,构建了一种气泡泵微针(Bubble pump microneedles,BPMNs)。透皮释放实验证明,在pH=5.5条件下,BPMNs对荷载的释放量达77%,而在中性环境只有21%,表明BPMNs具有良好的酸响应性。

图2 酸环境和热反应能有效促进Fuc-CuS NPs诱导产生ROS和消耗GSH

图3Fuc-CuS NPs光热响应性评价
为证明BPMNs促进药物渗透效果,研究人员以水凝胶模拟皮肤组织发现药物的穿透深度从350.24 μm± 3.49 μm(0 min)增加到469.83μm± 1.07 μm(30min),表明NaHCO₃产生的CO₂气泡显著加速了药物的扩散。用猪皮研究了负载不同量NaHCO₃(0%、10%、25%,w/w)的BPMNs纵向穿透深度,结果显示BPMN组的穿透深度较无NaHCO₃的微针组显著增加。
审核编辑:刘清
图4 BPMNs可促进药物深层渗透
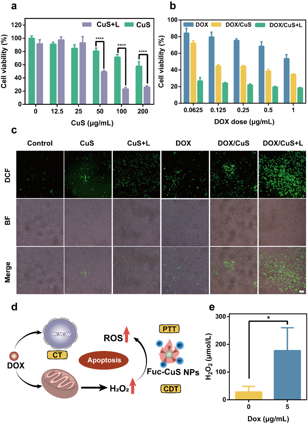
对Fuc-CuS NPs与DOX联合作用效果以及作用机制进行了验证。在体外,Fuc-CuS NPs和DOX联合光照组(DOX/CuS+L)表现出更强的细胞毒性作用。机制研究发现,DOX/CuS+L组可产生高水平的ROS。实验证明,低剂量DOX不仅能通过干扰细胞核中核酸合成引发癌细胞的凋亡,而且可以通过影响线粒体提高H₂O₂含量来增强Fuc-CuS NPs介导的CDT,进而触发肿瘤细胞死亡。
图5 体外抗肿瘤作用评价
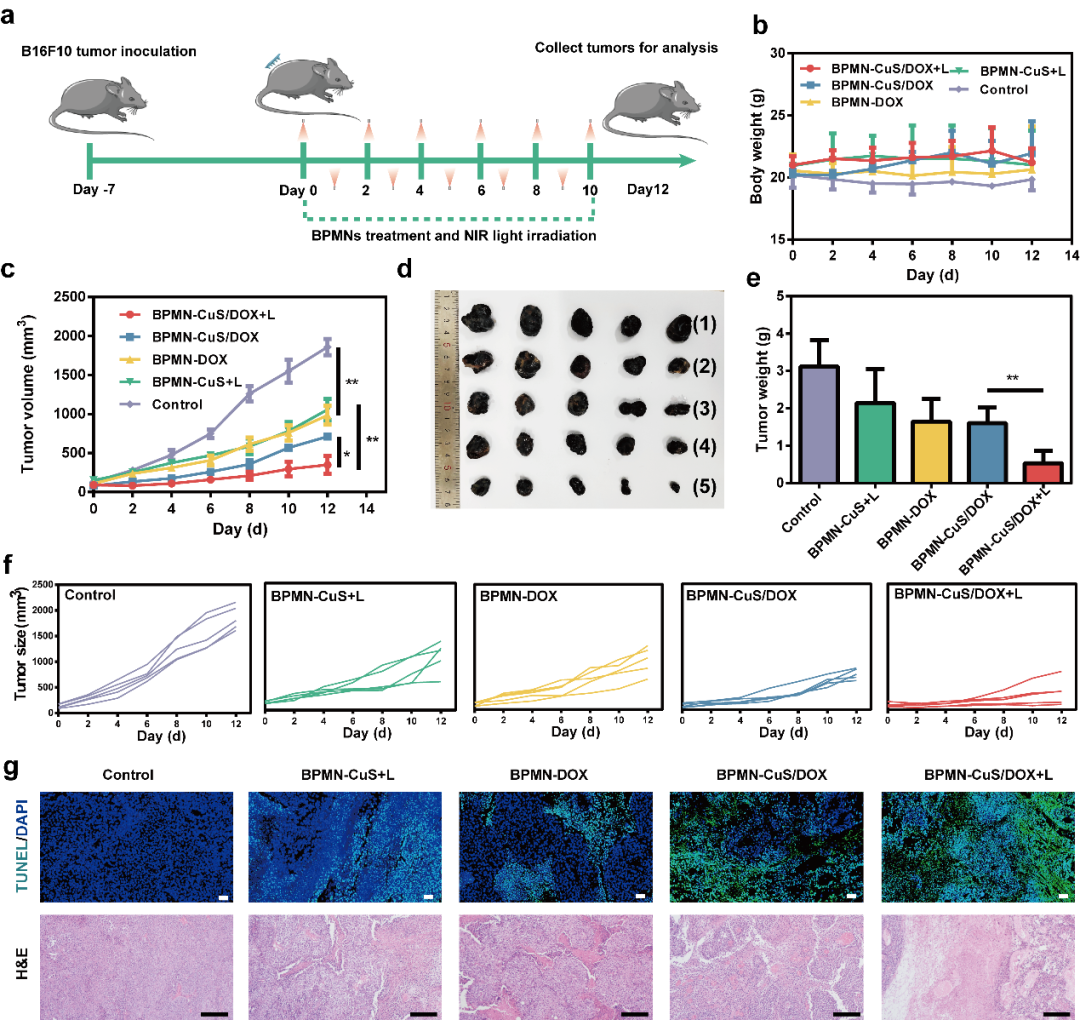
以荷黑色素瘤小鼠作为疾病模型,评价BPMN-CuS/DOX抗肿瘤效果。BPMN-CuS/DOX在近红外光照下,对肿瘤具有显著的抑制作用。肿瘤组织切片结果显示,与BPMN-DOX组和BPMN-CuS加光照组相比,BPMN-DOX/CuS加光照组肿瘤细胞损伤和凋亡明显,坏死程度更严重,表明BPMN-CuS/DOX通过将CDT、PTT与CT相结合,显著增强了抗黑色素瘤疗效。
图6 体内抗肿瘤作用评价
综上所述,该研究设计并构建了一种气泡泵微针系统,将这种微针插入皮肤,NaHCO₃暴露于酸性肿瘤微环境中可产生CO₂气泡,促进药物的主动迁移。Fuc-CuS NPs具有明显的类芬顿反应催化活性和光热特性。低剂量DOX不仅通过化疗诱导细胞凋亡,还可增加细胞内H₂O₂含量使ROS持续产生。BPMN-CuS/DOX通过CDT、PTT和CT的结合,在体内外均显著抑制了黑色素瘤的生长。有效解决了药物透皮效率低、单药治疗效果不佳的问题,为实现更为有效、方便和安全的经皮肿瘤治疗提供了新思路。
论文链接: https://doi.org/ 10.1021/acsami.3c08368 延伸阅读: 《给药应用的微针专利态势分析-2020版》 《肿瘤免疫治疗领域初创公司调研》 《癌症诊断初创公司调研-2020版》 
原文标题:用于治疗黑色素瘤的响应性气泡泵微针
文章出处:【微信公众号:微流控】欢迎添加关注!文章转载请注明出处。