时间:2024-01-02 17:25
人气:
作者:admin
目前在医疗康养领域都比较受欢迎的空气波压力治疗仪,是一款通过对多腔气囊按一定顺序充放气动作,来对肢体和组织施加循环压力,起到加速静脉血流速度促进淤血排空,生成搏动血流以改善微循环的作用,并能增加纤溶系统活性,适用于DVT(深静脉血栓)形成的预防,和减轻肢体水肿,对脑血管及周围血管疾病的并发症也有确切疗效,特别是作为心脑血管早期保健和预防的意义极为重要,已广泛应用于临床上的多个学科领域,和众多的普通家庭之中。
因为属于医疗健康类产品,想要DIY一台空气波压力治疗仪,首先就得查阅清楚相关标准文件,再按照相关技术标准来制作,才能保证做出的产品符合规范要求。通过查阅《YY-0833-2020 肢体加压理疗设备通用技术要求》,并参照市场上的同类产品功能参数,制定出如下基本参数要求:
基本参数:
充气与保持时间设置范围:5s-160s,初始充气时间≤60秒,允许误差±30%。
压力设置范围:10 -40Kpa。(默认25Kpa)极限压强:40Kpa(300mmHg)误差±20%或±3Kpa(±22.5mmHg) 取最大值。
时间设置范围:10-99分钟,允许±2%,最大应不大于 ±1 min。
过压保护:气囊内的极限正压不超过40Kpa(300mmHg),且超过2Kpa的持续时间应不大于20 秒(超过自动泄气)。(标准:超过20%的持续时 间应不大于1 秒)
治疗模式:6种编程治疗模式。
通过测评市场上的同类产品,再结合实际用户群体分析后,决定新增加3项功能:
1、增加任意气囊腔体关闭功能,以方便某一部位受伤不适合按压时可以直接跳过该部位;
2、增加语音播报功能,方便老年用户及时获知设备工作状态;
3、采用一大、一小双气泵,加气时候双气泵同时工作能更快速加到设定气压;补气的时候仅小气泵工作,这样可以获得更加精准平稳的气压保持状态。
按照以上思路,设计出电路方框图如下:


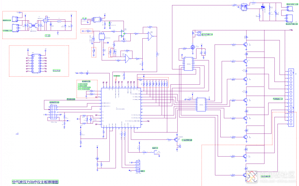
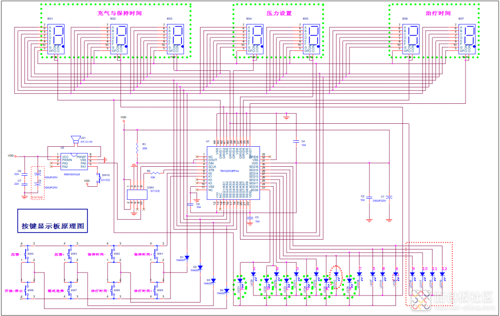
接下来就根据方框图,来分别设计出主板和按键显示板的电路原理图。原理设计中,尽量选用质优价廉容易购买的元件。
如果希望后续能往批量产品发展,还需要预留出一定的功能扩展,例如4腔、6腔、8腔兼容,以及红外遥控等,电源部分还需要考虑电磁兼容等方面的设计。

按键显示部分直接选用一片专用数码管驱动芯片,既可以节省单片机IO资源,又能简化电路布线、方便结构布局。

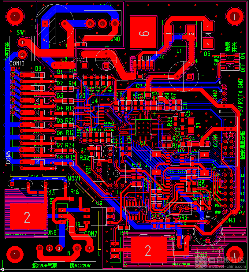
设计好原理图,检查无误后按照构思绘制PCB图就相对简单多了。
重点要注意线路电流大小、高低压电路分割隔离、功率器件散热、以及干扰辐射等方面。

主板在设计上已经预留了4、6、8腔兼容。
考虑到两个气泵的驱动和电源部分的功率器件功耗均不太大,就不再使用外加散热器的方式,直接设计成PCB铜箔散热即可。
220V气泵驱动部分相对独立,为了保险起见,直接将该部分PCB镂空,加强同其他电路的安全隔离等级。

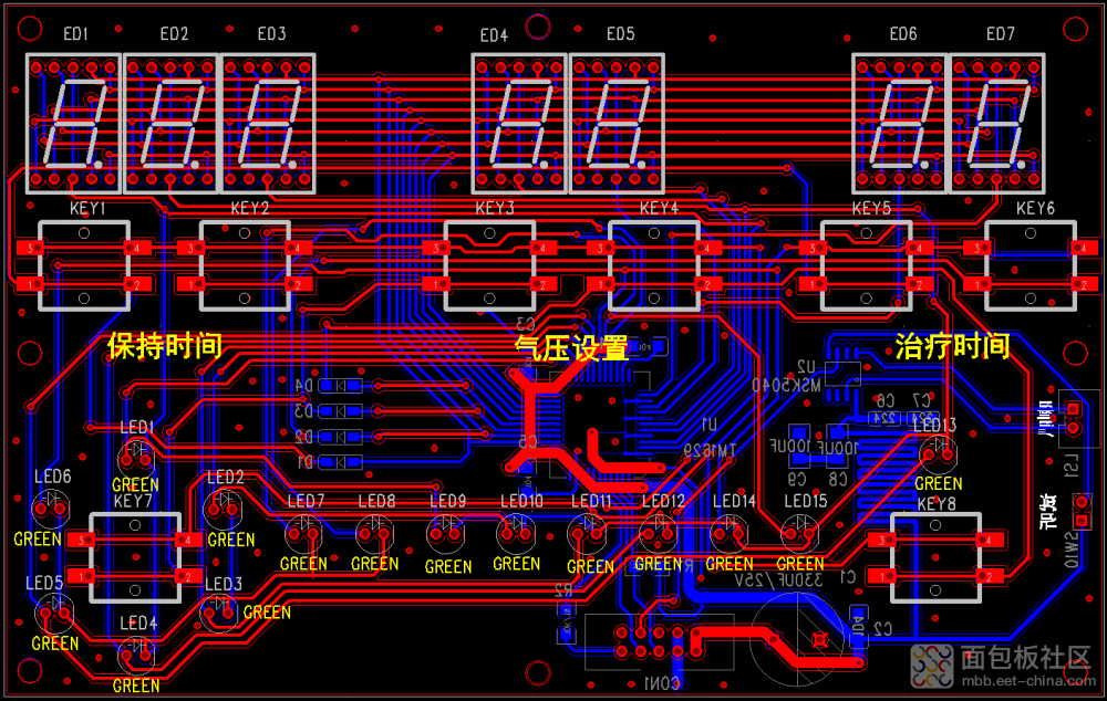
显示按键板的布局走线就相对简单很多,因主板元器件较多,而显示按键板空间较大,故将语音电路放在了这块板子上上面。
剩下的事情只需要交给PCB线路板厂就是了。


发出去制作PCB的时候,同时按照BOM清单购买元器件,各种电子元件、接插件包括按键和配套的按键帽等,所有的元器件都可以在tb和pxx上购买到,等PCB板子和电子元件到齐就可以焊接样板啦。


然后就是根据前面的功能定义和原理设计编写程序。语音播报可以根据自己的设计先列出一张词语表,找一个播音专业的同学朗读录制好,再烧写进语音芯片就可以了。

(详细程序源代码此处略过)
在仔细检查PCBA板子元件焊接正确、没有连锡短路后,将编写好的代码烧写进单片机(该型号单片机不用烧录器,可直接通过USB线连接电脑烧录)。连上按键显示板和气泵、气阀、气囊套、开关电源后开始通电测试各功能状态是否正常。
需要注意的是,本机显示的压力值必须从0KPA-40KPA依次手动加压输入测量(可使用标准的水银血压计),并根据串口打印信息反复调校直到符合设计精度要求。

整个电路部分全部调试完成后,就得要给找一套合适的外壳了。
因为是DIY,不可能有刚好合适的现成外壳可用,只要能先寻找到一款大致可以安装进去所有电路器件的外壳,自己动手改装就基本上没啥问题了。
先根据面板数码管、发光二极管和按键的PCB设计位置,结合这款外壳面板框设计一份定位图纸,1:1打印出来贴到面壳对应位置。

然后先用1mm钻头钻出中心定位孔,再用10mm钻头(按键8mm直径)开出按键孔位;用2.5mm钻头开出LED灯孔(发光管3mm直径),再用5mm钻头从背面铣成一个圆锥形孔,这样才能保证发光管可以贴紧面板孔壁。四个角的按键板固定螺丝孔也必须从正面铣成圆锥形孔,再用沉头螺丝和螺母固定好按键板,这样才能保证面板贴纸贴上去时能平整。


气路插头在网上可以直接买到就不用自行加工了,佳禾和奥美佳的规格都一样,气孔中心间距10毫米。
需要仔细加工的是气路插座,先裁切出一块90mm*15mm*22mm的长方块,然后打磨平整光滑。
用双面胶粘贴上1:1打印好的钻孔定位图;
同样,先用1mm钻头钻出中心定位孔来,再用5毫米钻头钻穿中间的6个孔,再使用5.5mm钻头(插头直径5mm)钻约12mm深度后,使用9mm平口铣刀(密封圈外径9mm)下钻约1.8mm深度,并清理干净毛边碎屑。注意两端的的孔是固定螺丝孔,使用2.5mm钻头钻孔即可。


再将网上购买的3mm*5mm尼龙管,切割成20mm长的小段,用PVC管专用胶水分别涂抹均匀小尼龙管一端外壁,和插座5mm钻孔的内壁部分,再将小尼龙管压入插座,注意只需插入10mm深度,然后放置12小时以待达到最大粘合强度。
接下来就可以加工气路插座在底壳上的安装孔位了,同样,用双面胶粘贴上1:1打印好的钻孔定位图,先用1mm钻头钻出中心定位孔来,再用5.5毫米钻头钻出6个气路孔。两端的固定螺丝孔使用3mm钻头开孔后,再用5mm钻头铣成圆锥形孔,以方便使用沉头螺丝固定。如果不介意螺丝头露在外面,可以省略铣圆锥形孔这一步。
然后就是将220V大气泵、12V小气泵、开关电源、主板、电磁阀等一一安装到底壳上去。
首先,把这些部件摆放到底壳上,调整好摆放位置后,在对应固定螺丝孔位的地方分别做好标记,再根据标记点钻孔,为了保证误差较小,同样先用1mm钻头定位,再用3.5mm钻头扩大。并在钻孔位置使用3mm机牙螺丝固定紧支撑柱,220V气泵重量较大,使用铜锣柱,其它部件使用尼龙柱即可。
把各部件放置到固定好的支撑柱上后,再用3mm机牙螺丝锁紧。接下来就是焊接安装电源插座、开关电源、气泵气阀的连接线,并一一插入到主板上的对应插座,用螺旋管将线缆扎束整洁。
接下来在将6个外径9mm、内径5mm的密封圈,装入气路插座,再用两颗3mm的沉头自攻螺丝紧固在底壳对应位置上;然后用4mm*7mm的硅胶气管按照原理图逻辑关系将整个气路连接起来。
接下来用一个22mm的开孔器,将左侧外壳的最上面圆孔扩大成22mm的圆孔,并装上急停开关。下面的两个圆孔可以剪两个矿泉水瓶盖堵上,背面用热熔胶粘贴牢固。

仔细检查所有电路、气路都安装无误后,先通电测试按键操作和显示均正常后,便可以使用一台标准的医用水银血压计串接入气路中,打气加压来检测验证本设备从0-40KPA范围内的误差精度,如发现有某个点的气压显示误差较大,可以通过串口工具抓取该点的电压值,反复调校直到符合标准要求。

以上步骤全部完成后,合上外壳再做全功能测试(为了直观方便操作,暂时先1:1打印出一张面板示意图贴纸贴上)。

测试完所有功能准确无误后,装上外壳固定螺丝,再在淘宝上定制几张PVC背胶面贴贴上,整个外观档次立马就提升了一大截。
接着再裁剪6排硅胶气管,按照气路1对应脚、气路6对应大腿的次序装好腿部气囊套,插入主机气路插座就可以开机体验和享受啦!
如果想简单省事,不在意多花几十元费用,也可以网上拍一对组装好的6腔腿套直接使用。除了下肢的气囊套,还可以制作(或购买)6腔的上肢气囊套、6腔腰部气囊套插入设备使用。
最后,找了两个塑胶堵头替换掉矿泉水瓶盖塞入小圆孔堵上,看起来显得更加的美观大方。
至此,一台经济适用、又不失美观大方的空气波压力治疗仪就此诞生了!
审核编辑:黄飞