时间:2024-01-30 10:08
人气:
作者:admin
前列腺癌、膀胱癌和肾细胞癌是泌尿系统最常见和恶性肿瘤,死亡率极高。早期泌尿系统癌症的检测和分类通常依赖于侵入性和昂贵的肿瘤组织成像和组织病理学检查策略,这在资源匮乏的人群中是难以获得的。研究表明,即使是微量水平的尿液中miRNA对许多癌症都有巨大的诊断和预后价值,包括前列腺癌、膀胱癌、尿路上皮癌和狼疮肾炎。因此,必须为尿液中关键的miRNA开发有效的定量或成像方法, 用于早期的泌尿系统癌症诊断。
近期,深圳大学高等研究院李正研究员课题组开发了一种手持式荧光成像平台,通过将多重恒温指数扩增反应 (Multiplexed Isothermal Exponential Amplification Reaction,EXPAR) 与编码微凝胶富集的方法相结合,对尿液中的四种miRNA进行多色同步成像分析,并用于快速诊断泌尿系统癌症。该研究创新性地以尿液miRNA检测为重点研究对象,以基于手机的荧光成像为平台,利用核酸多重恒温扩增和微凝胶富集为原理,探索在远程医疗场景对泌尿系统癌症的廉价、大规模、无创诊断新方法。
相关成果以“Smartphone-Based Fluorescent Profiling of Quaternary MicroRNAs in Urine for Rapid Diagnosis of Urological Cancers Using a Multiplexed Isothermal Exponential Amplification Reaction”为题发表在国际化学权威杂志Analytical Chemistry上,深圳大学高等研究院的在读硕士研究生姚禅钰为文章第一作者。河南新乡医学院的刘学良老师、深圳大学卢晓慧博士后等参与该工作开展。
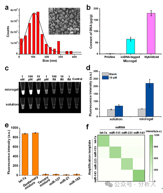
在这项工作中,研究人员开发了一种多重恒温指数扩增反应(MEXPAR),与微凝胶富集策略相结合,用于尿液和泌尿系统癌症早期诊断中的四种miRNA的灵敏定量(图1a)。同一尿液介质中的靶标miRNA同时进行4个独立的EXPAR反应(图1b),然后用编码的聚丙烯酰胺微凝胶进行表面富集与杂交。
DNA编码的微凝胶可以识别来自每个靶标miRNA的特定EXPAR产物(ssDNA),并与添加的荧光标签结合形成三明治杂交结构(图1c),通过ICP-MS手段对于磷元素的含量分析验证该杂交结构的生成(图2b)。该微凝胶富集法与传统的溶液法即ssDNA荧光染料识别相比,荧光检测灵敏度明显提升了5倍(图2c、2d)。此外该方法还展现出良好的特异性,对于无靶标miRNA的体系中,没有收集到明显的荧光信号(图2e),而在含有靶标miRNA的体系中才体现出明显的荧光信号。
并且对四种靶标miRNA进行混合检测的正交检验显示,在低交叉反应性的情况下,可以实现四种miRNA的准确分类(图2f)。这种混合读取策略允许同时对多个关键miRNA进行一锅分析,并且四种尿液特征miRNA(let-7a、miRNA-155、-223和 -143)可以在50 fM至30 nM的宽线性范围内定量测定,检测限为低飞摩水平。

图1 基于恒温指数扩增及微凝胶富集的智能手机荧光成像平台对多种miRNA检测示意图

图2 微凝胶miRNA检测传感平台的特性
同时,该技术开发了基于智能手机的便携式荧光成像平台,装载有激光源和可同步分析红、橙、黄、绿色荧光的光学模块,可在30 min内通过对微型管尿液中4种miRNA的准确定量读取,进一步对12例肾细胞癌患者、8例膀胱癌患者、7例前列腺癌患者,以及10例健康人群进行统计学分类。其定量与定性结果与金标RT-PCR法或影像学方法具有较高的可比度。ROC分析结果表明利用4种单一靶标miRNA得到的应用曲线下面积(AUC)指标普遍高于90%,而使用线性判别分析(LDA),对30余例的临床样品包括三类尿路癌症亚型以及健康人群的归类准确度高于83%。
综上所述,该研究提出了一种基于多重恒温指数扩增及微凝胶富集、智能手机荧光成像平台的miRNA检测新方法,以简便的一锅法检测和混合读取的方式,可在30 min内快速和灵敏地分析微量(~5 µL)尿液中多种miRNA,并进一步用于早期诊断三种泌尿系统癌症亚型(前列腺癌、膀胱癌和肾细胞癌)。基于多个关键miRNA的准确定量,通过ROC与LDA等统计分析,能够准确地区分健康人与前列腺癌、膀胱癌和肾细胞癌患者。该研究开发的便携、无创检测微平台对泌尿系统癌症的常规居家监测与大规模早期癌症诊断具有巨大的潜力和优势。
审核编辑:黄飞