时间:2024-05-16 11:28
人气:
作者:admin
伤口感染是指伤口在愈合过程中仍被细菌或其他微生物感染的疾病。与急性伤口不同,慢性感染性伤口通常经历较长时间的愈合过程仍无法完全愈合,给患者带来了严重的后果和沉重的负担。传统上,感染伤口的治疗方法主要包括定期伤口清创、口服抗生素、抗菌敷料等。但是这些方法都有一定的局限。首先,细菌在伤口部位产生的生物膜形成物理屏障,限制抗菌剂或生物大分子渗透到深部组织,从而显著降低药物递送效率;其次,抗生素的误用和过度使用是增加抗生素耐药性风险的主要驱动因素,抗生素耐药性已成为严重的全球健康问题;此外,频繁更换敷料,可能会导致伤口疼痛和继发性损伤,从而显著降低患者的依从性。因此,非常需要研发一种新的伤口愈合治疗策略。
基于此,武汉大学药学院黎威教授团队设计开发了一种具有长效抗菌效果的活性益生菌微针贴片,用于治疗慢性感染伤口。该微针贴片是利用3D打印设备加工模具后经PDMS翻模制备而成,相关研究成果以“Accelerated infected wound healing by probiotic-based living microneedles with long-acting antibacterial effect”为题发表在期刊《Bioactive Materials》上。武汉大学药学院硕士研究生靳银丽、武汉大学中南医院药剂科卢云、武汉大学药学院博士研究生江雪为共同第一作者,武汉大学药学院黎威教授、武汉大学中南医院整形美容科郭亮主任医师为共同通讯作者。
该微针贴片(5% GL MN)由聚乙烯醇(PVA)、蔗糖、5%甘油和罗伊氏乳杆菌制成。其中,PVA-蔗糖基质为5% GL MN提供足够的机械强度,促进5% GL MN在插入皮肤后快速溶解,从而实现罗伊氏乳杆菌的快速递送;罗伊氏乳杆菌可以代谢甘油产生具有抗菌作用的罗氏菌素,从而在慢性感染伤口处实现抗菌、减少炎症、促进伤口愈合的作用。值得注意的是,在5% GL MN中加入的甘油不仅不影响罗伊氏乳杆菌的存活,而且还为罗伊氏乳杆菌持续产生罗氏菌素提供了充分来源,从而在伤口深处实现长效抗菌和抗炎作用。

图1 用于慢性感染伤口愈合的5% GL MN示意图
研究人员首先采用真空辅助微成型方法制备GL MN贴片,并对微针的形貌、机械强度、穿刺皮肤的能力、溶解速度以及释药效率等进行一系列表征。

图2 GL MN贴片的制造和表征
制备的GL MN贴片结构为基底半径200 μm,高度850 μm,尖端半径~10 μm的锥形,微针排列成10 × 10阵列,面积为7 mm × 7 mm。罗伊氏乳杆菌以良好的形态封装在微针内。液相色谱-质谱联用(LC-MS)结果显示,罗伊氏乳杆菌产生的物质中存在与3-羟基丙醛(3-HPA)相对应的分子离子峰(M=74.0607),这表明罗伊氏乳杆菌具有产生抗菌物质罗氏菌素的能力。定量分析表明,5% GL MN中的罗伊氏乳杆菌能产生更多的罗氏菌素。而罗氏菌素可以引起大肠杆菌、金黄色葡萄球菌和铜绿假单胞杆菌的显著形态变化,据推测,罗氏菌素通过抑制细菌核糖核苷酸还原酶的活性,而核糖核苷酸还原酶对DNA合成至关重要,从而实现广谱抗菌活性。

图3 5% GL MN贴片的表征和罗氏菌素的抗菌作用
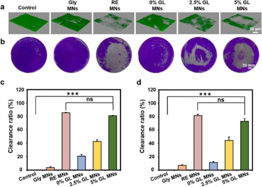
随后,为了进一步评估5% GL MN贴片的抗菌效果,通过细菌的活死染色实验、平板涂布和抑菌圈实验来验证5% GL MN贴片具有良好的抗菌效果。此外,5% GL MN贴片在体外也显示出有效的金黄色葡萄球菌生物膜清除率,这通常在有害细菌的耐药性中起关键作用。

图4 5% GL MN贴片在体外的抗菌作用

图5 5% GL MN贴片体外的生物膜清除效果
紧接着,通过流式细胞术、实时定量聚合酶链反应(qPCR)、蛋白质印迹(WB)验证了基于罗伊氏乳杆菌GL MN贴片的抗炎作用。

图6 体外GL MN贴片的抗炎特性
基于GL MN贴片的形态、皮肤穿透能力、机械强度、溶解速度和抗菌功效等方面的表征,确定5% GL MN是递送罗伊氏乳杆菌到伤口处进行抗菌的最佳方案。之后,细胞活死染色实验及细胞溶血实验证明了5% GL MN贴片在体外具有优异的生物相容性。罗伊氏乳杆菌在5% GL MN贴片中的稳定性对于维持其抗菌活性至关重要,将5% GL MN贴片在4℃和25℃下分别保存,罗伊氏乳杆菌在室温下可在5% GL MN贴片中存活7天,超过40%的活菌保留在贴片中;将贴片置于4℃时,罗伊氏乳杆菌在60天后仍保持高活力(>80%),这表明罗伊氏乳杆菌在5% GL MN贴片中具有长期稳定性。

图7 5% GL MN贴片的细胞毒性和稳定性
然后,在小鼠身上建立全层皮肤伤口模型,将5% GL MN贴片施用于伤口处,可以看到5% GL MN贴片可以促进伤口的愈合,并且对伤口处的金黄色葡萄球菌有持续的抑制作用。

图8 5% GL MN贴片在体内的抗菌作用
最后,对小鼠伤口处皮肤进行病理学切片染色,H&E、Masson、IL-6、CD31染色表明,5% GL MN贴片具有良好的促进伤口愈合、减少炎症反应、促进血管生成的作用。

图9 不同治疗后的组织再生、炎症反应和血管生成
综上所述,研究团队开发了一种新型且生物相容性良好的益生菌微针贴片,具有长效抗菌作用,可促进感染伤口的愈合。微针贴片为益生菌提供了良好的保护,在4℃下,它在微针贴片内保持高达80%的活力超过60天。插入皮肤后,微针贴片迅速溶解并实现益生菌在深层伤口组织中的快速递送,益生菌能够在伤口中存活约一周,并不断将共同递送的甘油转化为抗菌物质,从而在感染的伤口中实现长效抗菌作用。在金黄色葡萄球菌感染伤口的小鼠模型中,与对照组相比,一次施用益生菌微针贴剂在消除有害细菌和促进伤口闭合方面表现出更好的效果,同时减少炎症、增强组织再生和血管生成,这对慢性感染伤口的治疗具有巨大潜力。
论文链接:
https://doi.org/10.1016/j.bioactmat.2024.05.008