时间:2023-10-19 14:06
人气:
作者:admin
小细胞外囊泡(sEVs;< 200 nm)中含有脂质、核酸和蛋白质,被认为是多种疾病的生物标志物,具有良好的应用前景。然而,从血液中分离小细胞外囊泡的常规方法与目前的临床工作流程不兼容,因此严重阻碍了血源性小细胞外囊泡在临床环境中的应用。在过去的十多年中,由于能够精确、可控地操纵微米级和纳米级尺寸的物体,微流控技术已经被越来越多地被用作小细胞外囊泡处理和分离的基本工具。根据分离模式的不同,基于微流控技术的小细胞外囊泡分离策略可以分为被动和主动两类。其中,被动分离方法不需要施加外力,而是通过使用尺寸依赖的流体动力或复杂的通道结构(例如纳米孔膜和纳米柱阵列)来分离小细胞外囊泡。相反,主动分离方法需要应用外力场,尤其是声场、电场和磁场来操纵小细胞外囊泡。
在临床环境中,迫切需要制造成本低廉、操作简单、不需要专业知识、样品制备步骤少,实验结果具有良好的一致性和可重复性,同时具有高分离纯度和回收率的细胞外囊泡分离系统。上述分离血源性小细胞外囊泡的主动技术需要产生和应用外力,这就需要使用外部设备,这反过来又增加了处理成本并使实验工作流程复杂化。相对地,从全血中分离小细胞外囊泡的被动微流控方法在成本、易用性和可重复性方面具有优势,但其并非没有局限性。例如,基于过滤的微流控平台容易受到膜堵塞的影响,而其它被动技术,如基于惯性和粘弹性的微流控技术,则表现出次优的回收率和纯度。在临床环境中,除了考虑与经济性和用户友好性有关的因素外,实现小细胞外囊泡的高回收率和高纯度至关重要,特别是在仅可以获得少量生物液体的情况下。因此,对能够快速、可重复、高效地从全血中分离小细胞外囊泡的高效、简单、低成本的微流控工具的需求尚未得到满足。
据麦姆斯咨询报道,为了解决上述问题,近期,来自瑞士苏黎世联邦理工学院(ETH Zurich)、苏黎世大学(University of Zürich)和苏黎世大学医院(University Hospital Zurich)的研究人员提出了一种被动、高效、粘弹性和无标签的微流控系统,其能够直接从人体血液中分离小细胞外囊泡。此外,研究人员利用从全血中分离获得的荧光小细胞外囊泡对该微流控系统的分离性能进行了评估,结果显示,其纯度和回收率分别超过97%和87%。相关研究成果以“Direct isolation of small extracellular vesicles from human blood usingviscoelastic microfluidics”为题发表在Science Advances期刊上。
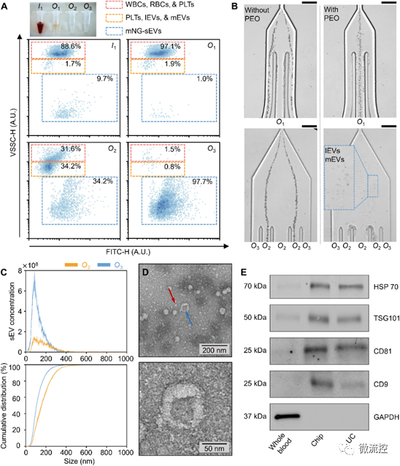
具体而言,该集成式粘弹性微流控系统包括两个模块:细胞去除模块和小细胞外囊泡分离模块(图1A)。在第一个模块中,微米级血液成分,特别是白细胞、红细胞和血小板,被有效地从血液样本中去除。随后,“无细胞”的血液被无缝地引入第二个模块,并在这里实现小细胞外囊泡与其它细胞外囊泡亚群的分离。

图1 用于全血小细胞外囊泡分离的粘弹性微流控系统示意图

图2 利用粘弹性微流控系统对从全血中分离获得的小细胞外囊泡进行表征
为了进一步研究和比较利用超速离心法(UC,小细胞外囊泡分离的金标准)和粘弹性微流控系统分离的血源性小细胞外囊泡样品的蛋白质组成,研究人员提取了两种小细胞外囊泡样品中的蛋白质,并使用数据依赖性采集(DDA)和平行累积连续碎裂(PASEF)方法进行了基于质谱的蛋白质组学分析。分析结果证实,利用粘弹性微流控系统获取的小细胞外囊泡在蛋白质组成方面表现出与金标准超速离心法的相似性能。

图3 基于质谱法检测的细胞外囊泡相关蛋白的通路ORA分析
随后,为了证明该粘弹性微流控系统在临床液体活检中的有效性,研究人员从20名癌症患者(CPs)和20名健康捐献者(HDs)的血液中分离出小细胞外囊泡,并将其浓度和尺寸与通过金标准超速离心法获得的数据进行了比较。值得注意的是,与金标准超速离心法相比,基于粘弹性微流控系统的方法显著提高了小细胞外囊泡的获取率。
最后,研究人员利用从10例健康捐献者的血液活检样本中获得的小细胞外囊泡探索了其浓度和尺寸与血液储存时间的关系。作为血液老化过程的一部分,血细胞中会脱落小细胞外囊泡,因此,随着时间的推移,血源性小细胞外囊泡的数量会增加。如图5C所示,在29天的血液储存期间,小细胞外囊泡的浓度显著增加,从而证实了上述预测。此外,图5D中的数据表明,在同一时间段内,相比于浓度的变化,小细胞外囊泡尺寸的增加则更为缓慢(但可测量)。因此,上述观察结果证实了该研究所开发的粘弹性微流控系统在同步监测血液质量方面的潜力。

图4 基于粘弹性微流控系统的液体活检过程中分离获得的小细胞外囊泡,用于癌症诊断和监测小细胞外囊泡的浓度和尺寸与血液储存时间的关系
综上所述,与现有的小细胞外囊泡分离技术相比,本文所提出的粘弹性微流控平台具有低成本、易于操作、高小细胞外囊泡回收率和高纯度的特点,可用于科研和临床研究。
审核编辑:刘清
上一篇:用于健康监测的植入式柔性传感器