时间:2023-07-07 09:20
人气:
作者:admin
糖尿病(DM)通常有胰岛素的合成及释放异常的表现。研究表明,2014年18岁以上的糖尿病患者人数(4.22亿)是1980年(1.08亿)的四倍。糖尿病的常见症状包括多尿、疲劳和情绪障碍等,肝脏和肾脏是其内部损害的主要部位,如果不能及时诊断则可能会导致严重的并发症。在目前糖尿病的诊断指标中,一直被广泛应用的是血糖和糖化白蛋白等,但其水平变化主要集中在糖尿病发生后的晚期过程,且不能实时体现糖尿病发展的进程。
虽然荧光探针具备操作简单、灵敏度高、成本低、生物相容性好等优点,但对于糖尿病发展和治疗过程的实时监测研究较少。目前研究发现,半胱氨酸(Cys)水平与糖尿病病理过程具有潜在的相关性,生物体内血糖的升高伴随氧化应激的产生,但其具体的生物学过程尚未被阐述清晰。因此,迫切需要开发Cys荧光探针用于糖尿病的诊断和治疗,为糖尿病的临床研究提供重要信息。
为解决以上问题,江南大学附属儿童医院王凯、胡志刚和南京大学生命科学学院杨雨顺、苏州大学药学院姚坤、南京医科大学药学院秦亚娟等合作在RedoxBiology期刊上发表了题为“Discovery of the cysteine dynamics during the development and treatment of diabetic process by fluorescent imaging”的研究,该研究开发了一种新型荧光探针RhoDCM,用于监测糖尿病诊疗过程中Cys的动态变化。基于不同糖尿病模型小鼠的活体及组织荧光成像表明,RhoDCM可通过监测Cys的动态变化来表征不同诱导剂导致的糖尿病病理过程,并对药物治疗效果进行评估。

该研究开发了一种监测Cys动力学的荧光探针RhoDCM,其具有穿透深度、成像能力优良等性质,并成功应用于糖尿病的发展和治疗过程。RhoDCM对Cys的检测具有很高的选择性和抗干扰性,可区分Cys、谷胱甘肽(GSH)和同型半胱氨酸(Hcy)。与已报道的Cys探针相比,RhoDCM线性范围宽(0 ~ 100 μM),检测限低(0.23 μM),可满足Cys的生理及病理检测范围。由图1可知,RhoDCM在480 nm处有较小的紫外吸收峰,Cys的加入使其吸收峰明显增强。此外,在480 nm的外源激发下,RhoDCM与Cys反应后在570 nm处具有显著的荧光发射峰。在pH 6.0 ~ 8.0和温度30℃ ~ 40℃范围内,RhoDCM对Cys的荧光响应时间短(小于5 min),并且稳定性好(大于60 min)。因此,RhoDCM对Cys在生理条件下具有较好的检测性能。

图1RhoDCM在体外对Cys的检测性能研究
因为RhoDCM与Cys在体外测试中具有较高的选择性,并能够迅速完成荧光响应,故RhoDCM在细胞成像中具有较大的应用潜力。首先在HeLa细胞中对RhoDCM进行毒性检测得知其毒性较小。然后利用RhoDCM可对细胞外源和内源的Cys水平进行实时监测。由于葡萄糖浓度的增加会消耗细胞内的Cys含量,因此RhoDCM可以通过荧光信号的变化来监测胞内的葡萄糖水平(图2)。

图2 RhoDCM用于监测细胞模型中Cys的动态变化
此外,建立糖尿病小鼠模型和药物治疗模型,即设正常对照组、模型组(链脲佐菌素或四氧嘧啶诱导)和治疗组(链脲佐菌素诱导后给予治疗药物维达格列汀、达伐他汀、二甲双胍),利用RhoDCM成像监测并结合口服糖耐量试验和与肝脏相关的重要指标来验证模型构建的准确性,并评估药物治疗效果。活体成像结果表明,RhoDCM可以通过监测体内Cys的动态变化来表征糖尿病过程中的发展和治疗状况(图3)。

图3 RhoDCM在对照组、糖尿病组、治疗组小鼠及肝脏的荧光成像
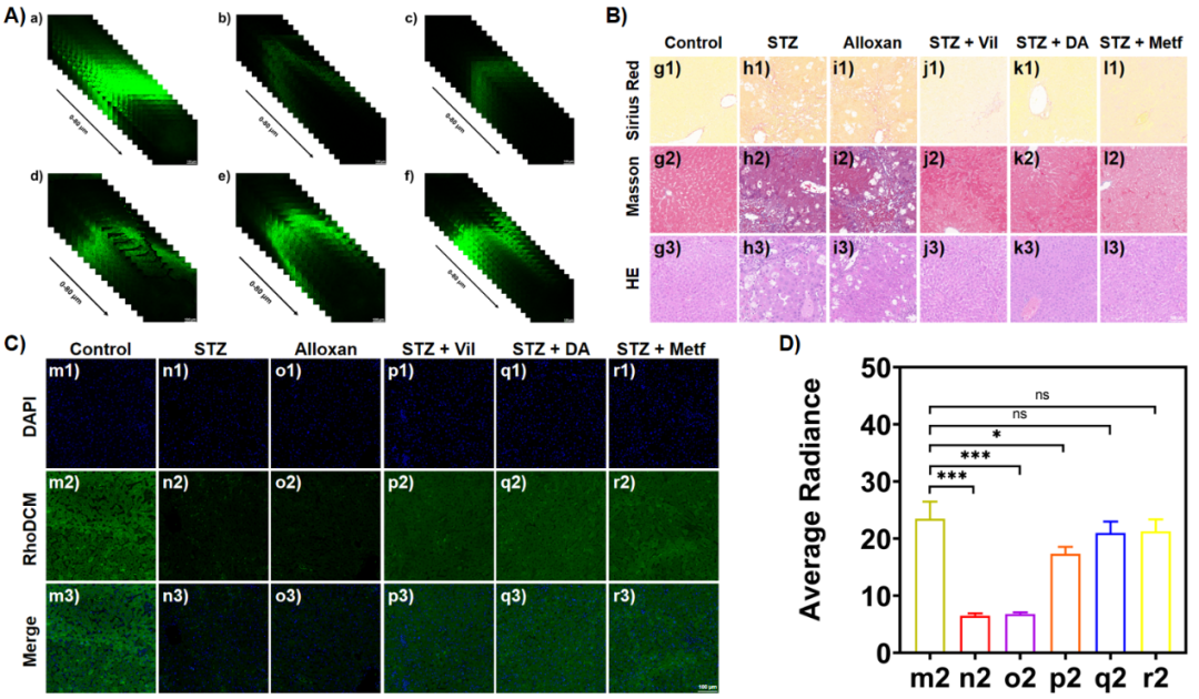
在此基础上,该研究进一步对不同模型及治疗组中的肝组织进行深入探讨,通过组织荧光和染色结果证实,RhoDCM可以实时监测不同刺激剂导致的糖尿病病理过程,并对不同治疗药物进行评估,综合评价各治疗方案的有效性(图4)。

图4 RhoDCM对不同模型及治疗组小鼠肝组织切片的荧光成像及染色
综上所述,该研究开发了一种新型荧光探针RhoDCM,用于监测糖尿病小鼠模型中Cys的动态变化。RhoDCM对Cys的响应表明其具有高灵敏度、高选择性、反应速度快、在不同的pH和温度条件下稳定等优点。RhoDCM可以通过监测细胞外源性和内源性的Cys水平,进一步衡量胞内血糖水平。此外,该研究建立的糖尿病小鼠模型(链脲佐菌素或四氧嘧啶诱导)通过口服糖耐量试验和血清指标进行检查后,利用RhoDCM进行糖尿病发展进程中Cys的实时成像监测,并对维达格列汀、达伐他汀、二甲双胍药物的治疗效果进行评价。基于活体和组织荧光成像表明,RhoDCM可以通过监测Cys的动态变化来表征糖尿病进程中的发展和治疗状况。虽然该研究无法完全阐明糖尿病发展进程中Cys具体的作用机制,但RhoDCM对推断糖尿病进程阶段和评估治疗方案的有效性是有益的,这为今后的糖尿病相关临床研究提供重要信息。
审核编辑:刘清