时间:2022-08-12 09:46
人气:
作者:admin
前言
自2019年12月新型冠状病毒(SARA-CoV-2)爆发以来,全球经济和社会遭受了巨大损失。感染新冠病毒的患者可能无症状或表现出多种症状,包括呼吸窘迫、凝血障碍、腹痛或腹泻甚至多器官系统性损伤。
此外,病毒目前已出现了多种变异体,对全球健康造成了更大的威胁。尽管目前已经开发了几种疫苗,但一些变异体对这些疫苗的敏感性逐步降低,因此,迫切需要全面了解新冠肺炎的发病机制,并开发更有效的疗法。
器官芯片是一种生物工程微流体细胞培养装置,通过对流体流动、机械信号和多细胞相互作用的精确控制来模拟体内细胞微环境和器官的关键功能。通常,器官芯片模型中的细胞来源包括细胞系、原代细胞和干细胞。
器官芯片常被用于研究病毒感染,如包含原代人体肝细胞的3D肝芯片被用来研究HBV感染。与动物模型和传统细胞培养相比,器官芯片模型对人类病理生理学的研究更加精确直观,可以为病毒感染研究提供有价值的临床前平台。
本文主要介绍器官芯片用于新冠病毒的相关研究进展,为器官芯片应用在疾病建模、药物/疫苗开发、免疫反应、病毒传播、宿主病毒相互作用、个性化治疗等方面提供启示。
器官芯片在病理生理学和宿主免疫反应研究的应用
为了研究发病机制并开发有效疗法,研究人员开发了多种器官芯片来探究人类对新冠病毒感染的生理和病理反应。
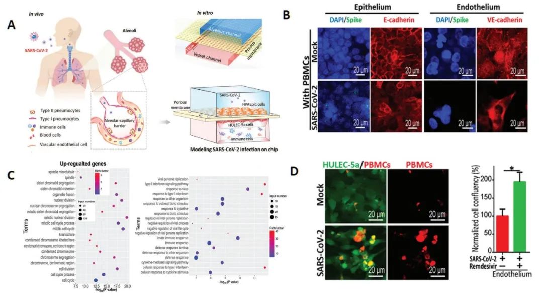
如利用肺芯片可以模拟天然新冠病毒的肺泡感染并评估抗病毒化合物的功效。通过在流体流动下对肺泡上皮细胞、微血管内皮细胞和循环免疫细胞进行三重培养,这种肺芯片可以重建人类肺泡-毛细血管屏障的关键特征。在肺泡通道接种新冠病毒颗粒后,人肺上皮细胞对病毒感染的敏感性高于内皮细胞。

利用肺芯片研究新冠病毒诱导的组织损伤和免疫反应
另外,肠道芯片也可以用于探索新冠肺炎引起的肠道反应。流体流动或机械信号对细胞分化、功能和绒毛结构形成有重要影响,这在肠道中很关键。流动条件下模拟肠道病毒感染的芯片模型具备其他体外模型不能实现的优势。
如图展示了一种人肠道新冠病毒感染芯片模型,该模型解释了新冠病毒诱导的肠道损伤和免疫反应。利用这个模型,研究者验证了肠上皮是病毒感染的潜在入口,并显示出病毒诱导的屏障损伤,包括破坏的肠绒毛结构和内皮连接。此外,有研究揭示了肠道菌群在新冠病毒感染中的潜在抗病毒能力和治疗价值,未来将肠道微生物与器官芯片结合将有助于研究它们在新冠病毒感染中的功能。

在流动条件下,通过在多层通道中共培养肠上皮细胞、内皮细胞和免疫细胞,构建了仿生人类肠道芯片
器官芯片在药物评价与筛选中的应用
目前,药物测试在很大程度上依赖于动物模型和单层细胞培养,但它们往往不能准确地预测人类对药物的反应。器官芯片可以作为疾病模型反映宿主细胞对病毒的反应,从而在快速筛选新药中发挥作用。
在被新冠病毒感染的肺芯片中,对瑞德西韦(remdesivir)的疗效进行了评估,结果表明其会抑制病毒复制和缓解肺泡屏障损坏。另一种感染新冠病毒的肺泡芯片表明,妥珠单抗(tocilizumab)通过减少炎症反应而不是抑制病毒复制来减缓屏障完整性的丧失。
此外,在感染新冠病毒的支气管芯片模型中,已批准药物(如阿莫地喹和托瑞米芬)可以作为潜在的病毒入侵抑制剂。人体器官芯片在筛选潜在药物上可以作为动物模型的可行替代品。
总结与讨论
本文分享了器官芯片在新型冠状病毒病理生理学及药物筛选评价中的相关研究进展。新冠肺炎是一种全身性疾病,涉及新冠病毒感染和在肺、肝、脑、血管、肾和肠等多个器官中的增殖。
因此,我们需要开发更复杂的系统来探索不同器官和病毒之间的相互作用。多器官芯片可以以相互联系的方式概括器官和器官串扰并模拟对感染的全身反应,加速药物开发与精准医疗的进程。

满足病毒学研究需要的下一代人体器官模型示意图
未来,器官芯片还将与更多技术(如在线生物传感器、3D打印、基因编辑、多组学等)结合,来创建更复杂的器官模型,这些器官模型将揭示病原体传播的特征,并为系统反应分析、个性化医疗以及新药和疫苗开发提供新的机会。
点成Beonchip系列微流控芯片主要用于体外诊断与分析的多功能细胞培养,采用COP材质,表面亲水,无自发荧光和非特异性吸附。类似载玻片的模式,可在化学梯度下进行3D或2D细胞培养,模拟仿生环境。点成可提供四种标准化微流控芯片,也可根据您的需求进行定制。主要应用领域为:协同培养、侵袭研究、循环粒子、气液界面、串扰研究、缺氧、化学梯度、免疫系统研究、机械剪切应力等。

点成Beonchip微流控芯片
作者:虹科技术工程师龙安星
参考文献:Wang Y, Wang P, Qin J. Human Organoids and Organs-on-Chips for Addressing COVID-19 Challenges. Adv Sci (Weinh). 2022 Apr;9(10):e2105187. doi: 10.1002/advs.202105187.
注:本文内容参考于上述文献,仅供分享交流使用
上一篇:激光锡焊在医疗行业中的应用