时间:2023-06-07 10:41
人气:
作者:admin
慢性疾病的个性化长期治疗的精准指导,需要能够准确检测目标分析物并调节治疗蛋白递送的系统。然而,为了优化给药物剂量和时机,需要一个对小分子(例如激素)浓度的变化敏感的多功能电子平台,以作为电子元件和遗传组分之间的接口。因此,当前的研究目标是通过开发一个多功能的生物电子接口(VIBE)平台来满足这一需求。该平台应该具有能够通过电子接口感知工程信号级联引导的受体-配体相互作用的独立组件。
糖尿病是一种由葡萄糖代谢失调引起的常见慢性疾病,是生物电子接口平台的潜在应用领域。胰岛素和GLP-1是葡萄糖代谢的主要调节因子。同时,胰岛素或GLP-1的异常水平也与心血管或神经元疾病有关。虽然酶联免疫吸附测定(ELISA)和放射免疫测定等分析方法对胰岛素和GLP-1具有高选择性,但是生物电子接口具有提供紧凑、超灵敏、实时检测和监测系统(例如个性化医疗器械)的潜力。
据麦姆斯咨询报道,近期,来自瑞士苏黎世联邦理工学院(ETH Zurich)的研究人员设计了一种多功能生物电子接口,该接口采用三电极系统,其中工作电极用单壁碳纳米管(SWCNTs)修饰,并植入过表达目标分析物受体的稳定状态的工程细胞。在人类细胞的天然分子环境中,特定靶受体的稳定异位表达改善了受体-配体的相互作用,并导致蛋白质屏蔽效应,该屏蔽效应可以通过电输出信号的变化进行量化。该生物电子接口平台的一个关键优势是,通过用另一个适当工程化的过表达相关受体的细胞克隆体来取代其细胞成分,靶配体可以被很容易地改变。
此外,研究成果表明,相比于其他检测方法,该生物电子平台提供亚纳摩尔(sub-nanomolar)范围的低检测限,其特征是输出电流显著降低,从而可以在整个人体生理相关浓度范围内实现对肽类激素的精确分析。相关研究成果以“A versatile bioelectronic interface programmed for hormone sensing”为题发表在Nature Communications期刊上。

图1 生物电子接口(VIBE)平台示意图、照片和电极表征
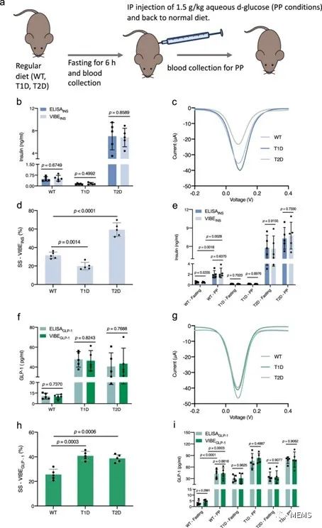
为了研究该生物电子接口平台作为即时诊断装置的潜在效用,研究人员将生物电子平台分别应用于野生型小鼠、2型糖尿病小鼠和实验性1型糖尿病小鼠的血液样本。研究结果证明,该生物电子平台可以有效区分野生型小鼠、实验性1型糖尿病小鼠和2型糖尿病小鼠血清样本中的胰岛素和GLP-1水平。

图2 分别使用胰岛素生物电子接口(VIBEINS)平台和GLP-1生物电子接口(VIBEGLP-1)平台分析小鼠血液样本中的胰岛素和GLP-1水平
接着,为了研究该生物电子接口平台潜在的临床适用性,研究人员在禁食或餐后条件下采集了不同来源、年龄和饮食习惯的健康人类个体的血液样本。该生物电子接口平台的检测结果显示,受试者的餐后胰岛素水平显著升高,但是血糖水平没有明显升高(图3a),符合正常代谢的结果(图3b)。此外,研究结果显示,使用生物电子接口平台进行的重复分析与用临床批准的ELISA的测定结果无显著差异,从而证实了所开发的平台的准确性和可重复性(图3c)。

图3 使用胰岛素生物电子接口(VIBEINS)平台评估人类血液样本
综上所述,研究人员设计、构建并验证了一种生物电子接口平台,该平台采用了可以稳定表达与合成信号通路相关的受体的单克隆工程细胞。这种基于电子接口的信号级联检测方法具有非常高的特异性,并且可以实现在宽浓度范围内对受体-配体相互作用的超灵敏检测,适用于实际和临床应用。
相关的研究结果表明,该生物电子接口平台可以区分野生型、实验型1型糖尿病和2型糖尿病小鼠,也可以区分禁食和餐后状态。在人体样本中,该生物电子接口平台可以可靠地检测出与个体胰岛素抵抗和食物摄入时机相对应的胰岛素浓度范围。此外,该生物电子接口平台的高灵敏度使得其能够检测到具有残留的胰岛素分泌能力的1型糖尿病患者的低胰岛素水平。
最后,该生物电子接口器件的小尺寸将有利于其在植入式设备中的集成,并通过物联网技术来感知和控制细胞疗法患者的生理状态。此外,该生物电子接口平台的多路复用有望使其成为现有血糖仪的有效替代方案,用于分析患者的健康状况和制定个性化的医疗干预措施。
审核编辑:刘清